Перейти к содержанию
СофтФорум - всё о компьютерах и не только

Регулятор напряжения для паяльника.


Рекомендуемые сообщения

Регулятор напряжения для паяльника.

Большинство если не все, современные недорогие общедоступные паяльники работают с явным перегревом. Что бы привести нагрев в норму нужен какой-то регулятор. Но беда в том что таких девайсов в продаже нет. Есть крутые паяльные станции с четырехзначной ценой. Более дешевый вариант, - паяльники со встроенным регулятором температуры, которые так же не дешевы, да и встречаются только в специализированных магазинах. За то в продаже часто можно встретить так называемые диммеры, - по простому светорегуляторы, для ламп накаливания, что в общем и есть то что нам нужно. Сегодня мне на попался в магазине вот такой артефакт китайского происхождения за 80 рублей:

5299913.thumb.jpg.9339dd6cb35479c350fe72eb3b37b905.jpg5276361.jpg.85cf9a182a9f4bc5d99fa6721fcab9be.jpg

Подумал: Сделаю из него, почему бы нет.

Но как узнать какое именно напряжение он выдаёт? Первой идеей было нарисовать стрелку на ручке, и шкалу с напряжениями. Но вряд ли там такая совершенная схема что держит напряжение независимо от нагрузки. Пожертвовал мультиметром, знакомым по теме про мультиметры на этом форуме:

5308104.thumb.jpg.1a44a20f8d64bf672434c710784675b5.jpg

Ну вот собственно и всё, готовый регулятор (но не стабилизатор) напряжения питания (не температуры) для паяльника. Общая стоимость около 200 рублей. Везде для прикрепления использовался двусторонний скотч.

Изменено пользователем Valery
Перезаливка фотографий
Ссылка на комментарий
Поделиться на другие сайты

  • 3 месяца спустя...

Пожалуй стоит добавить как пользоваться таким приспособлением. Сначала о индикации напряжения: При подключении разных нагрузок, диммер будет выдавать разные напряжения при одном и том же положении регулятора. Если планируется использовать его только с одним паяльником, можно нарисовать на корпусе шкалу и на ручке стрелку, откалибровав шкалу по мультиметру, подключенному параллельно нагрузке.

Если нагрузки будут разные, то какой-то вольтметр становится необходимым. Конечно не обязательно использовать именно такой мультиметр, хотя это и является одним из самых дешевых вариантов. Потому как цена такого прибора может быть в пределах 90-120 руб. Дешевле вряд ли что придумаешь. Если на хозяйстве имеется другой измерительный прибор до 250V переменного тока, то конечно можно использовать и его. Есть возможность применения неоновых указателей напряжения от советских стабилизаторов для телевизоров или ручных указателей напряжения, или других приборов. Можно просто подключить лампу накаливания на небольшую мощность, сразу будет видно, например повышается напряжение или уменьшается быстро, а вот плавно - уже вряд ли.

 

Работать следует примерно так: Сначала подать максимальное напряжение пока паяльник не разогреется. После разогрева убавить напряжение до примерно 180-200 вольт. При значительных перерывах в работе уменьшать напряжение до 100-150 вольт.

Канифоль при нормально разогретом паяльнике должна плавиться быстро, с шипением, но заметного (интенсивного) дыма не должно быть.

Если паяльник плохо прогревает массивные детали, например не плавит толстый припой, не нужно увеличивать температуру, нужно взять более мощный паяльник.

Изменено пользователем Valery
Ссылка на комментарий
Поделиться на другие сайты

  • 11 месяцев спустя...

Для разнообразия купил пару китайских 12-вольтовых паяльников на 35 ватт:

payals.jpg.068804ed593277449e309b40684ca054.jpg

(Батарейка для масштаба, а штекеры припаяны мной).
Такие, и им подобные низковольтные паяльники используются для работы в особо опасных помещениях, где высокая влажность и токопроводящие полы. А так же для пайки деталей, которые могут не выдержать высокого напряжения, которое может пройти на них с обычного паяльника при его неисправности. Так же на автомобилях, и в тех местах где нет электросети, или в случае отсутствия в ней напряжения. Или в полевых условиях. Мной задумывалось применение этого паяльника для работы в гараже (где нет электросети), либо в полевых условиях. Реже - как безопасный паяльник для пайки указанных компонентов и схем. В качестве источника питания предполагается использовать 12 вольтовый свинцово-кислотный аккумулятор. Либо автомобильный, либо гелевый необслуживаемый.

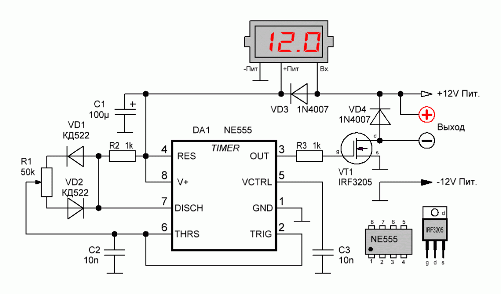
Я уже говорил, что все паяльники с которыми я встречался имели явный перегрев. Он наблюдается и тут. Потому было необходимо придумать какой-то регулятор и для такого паяльника. Тем более что это обещает снизить ток, а значит продлить время работы аккумулятора. Хотя конечно вместе с током снижается и мощность, но до вполне достаточных пределов. Было решено сначала попробовать использовать ШИМ- регулятор на NE555, схема которого уже приводилась в теме про светодиодные ленты. Но добавить в неё цифровой вольтметр, для наблюдения за состоянием аккумулятора, что бы не допустить его глубокого разряда, и некоторые другие приблуды. Данный регулятор может работать не только с этим паяльником, но и с другими нагрузками, которые допускают такое импульсное питание. Например светодиодными лентами, лампами накаливания, или электродвигателями. Потому его выход имеет клеммы, к которым можно подключать разные нагрузки. Напряжение питания может быть по разным сведениям не больше 16-18 вольт. Если потребуется управление по более высокому напряжению, то между VD3 и микросхемой нужно добавить какой-либо стабилизатор напряжения на 9-12 вольт. Теперь напряжение питания может быть любым, конечно при условии что этот регулятор, и ключевой транзистор его выдержат.
Полная схема и внешний вид получились такие:

1985187644_ne555.thumb.GIF.a61fec3ac7c3a1d68ef839db3accaebf.GIFobsh.jpg.98a13ade4eb16ed3a0313c40c3c0e519.jpg

Выключателя питания тут нет. Просто не нашлось дома ничего подходящего на его роль. Индикатором включения является индикатор вольтметра. Схема достаточно простая и эффективная. Пределы регулирования очень широкие, на глазок примерно от 5% до 99%. Для данного случая устанавливать VT1 на радиатор не обязательно, так как он работает в импульсном режиме подобно выключателю, и не нагревается. Хотя неизвестно для чего этот регулятор может быть использован в будущем, так что установить небольшой радиатор было бы желательно, что я и сделал. К сожалению нет фотографии платы, но смотреть там особо не на чего, всё собрано на покупной макетной плате, в качестве проводников - обрезки выводов от резисторов. Корпус - коробка от губки для чистки обуви.
Диоды VD1 и VD2 - любые кремниевые маломощные. Диод VD3 служит для защиты микросхемы и измерительного модуля от переплюсовки. (Остальная схема защиты не имеет). Что бы снизить вероятность появления высоковольтных импульсов при коммутации индуктивных нагрузок, (например двигателя), на выходе установлен диод VD4. Транзистор - в общем любой достаточно мощный n-канальный полевик. Я использовал IRF3205, потому что он у меня уже имелся. Можно попробовать поставить и мощный биполярный n-p-n транзистор, с током коллектора ампер пять и больше.
Такой регулятор не регулирует напряжение, а только коммутирует его. Потому не исключено что по мере работы с паяльником температуру придётся периодически поправлять, из-за постепенного снижения напряжения на аккумуляторе из-за его разряда.

Так же есть запасной вариант - возможно использование популярного и дешевого импульсного понижающего модуля на ИМС LM2596 (вверху), или если его будет недостаточно, то более мощного модуля на ИМС XL4015 (внизу), или какого-то еще более мощного модуля. (Батарейка для масштаба).

stabs.thumb.jpg.ded362692c87e43cc597d7832a29bc94.jpg

Путем подбора я выяснил напряжение, при котором у паяльника нормальная температура, - это примерно 9,5 вольт (для комнатных условий). Ток при этом напряжении - чуть больше 2 ампер. Значит мощность будет примерно  21-22 ватта, что вполне приемлемо. Так же, как видно имеется заметный перепад напряжений на входе и выходе регулятора, так что проблема с низким порогом вряд ли будет актуальна. К тому же решается проблема с постепенным разрядом аккумулятора. Данные модули позволяют использовать вольтметры и на входе, и на выходе регулятора. (В случае с ШИМ, установить вольтметр на выходе вряд ли возможно).
При работе с указанными модулями возникает еще одна проблема - невозможность оперативно менять напряжение на выходе, а значит температуру. Потому полезно выпаять из модуля подстроечный резистор, и на его место подключить сборку из трёх резисторов, два из которых будут устанавливать нужный диапазон регулирования, а один переменный - регулировать. Вал этого резистора можно будет вывести из корпуса наружу.
Если имеется задача питания паяльника особо чистым напряжением, например при сборке или ремонте чувствительной к помехам радиоаппаратуры, придётся снижать напряжение каким-то аналоговым способом, например хотя бы мощным регулируемым резистором, например советским типа ПЭВР, каким-то реостатом, или собрать транзисторный линейный регулятор напряжения. Но у меня такой задачи в данный момент нет.

Испытывал я этот девайс при помощи мощной галогенки на 12 вольт 35 ватт (слева), и как всё примерно будет выглядеть:

lamp.thumb.jpg.0027177d9c5e74a861c50f2c8ac77812.jpggotov.jpg.272c6ad1c9f5c20675727c6e96fc29a5.jpg

Всё вышесказанное относится к регулированию температуры паяльника через изменение напряжения питания. Данное устройство не является регулятором или стабилизатором температуры. Рабочую температуру оперируя ручкой резистора следует каждый раз подбирать опытным путём, исходя из напряжения питания, температуры окружающей среды, и вида паяльных работ.
Признаки нормальной температуры: Припой на жале паяльника не чернеет (не обгорает) как можно дольше - в идеале никогда. При появлении черного налета, этот налет легко счищается сухой ХБ тряпочкой или ватным диском, а под ним должен быть блестящий припой. Жало не выгорает (не меняет формы) очень долго. Канифоль плавится быстро, но дыма при этом нет или мало.

 

Ссылка на комментарий
Поделиться на другие сайты

Для публикации сообщений создайте учётную запись или авторизуйтесь

Вы должны быть пользователем, чтобы оставить комментарий

Создать учетную запись

Зарегистрируйте новую учётную запись в нашем сообществе. Это очень просто!

Регистрация нового пользователя

Войти

Уже есть аккаунт? Войти в систему.

Войти
  • Последние посетители   0 пользователей онлайн

    • Ни одного зарегистрированного пользователя не просматривает данную страницу
×
×
  • Создать...