Перейти к содержанию
СофтФорум - всё о компьютерах и не только

Радиоуправляемая розетка, и адаптер реле для рации


Рекомендуемые сообщения

В этом посте речь пойдет только о прототипе, так как законченного устройства я так и не сделал, и скорее всего не сделаю. Хотя само устройство было разработано и испытано в пределах квартиры уже давно. Не исключено что что-то может потребовать уточнения по месту. Устройство разрабатывалось для дистанционного включения насоса полива на даче.

Простой адаптер для подключения реле к бытовой рации (В моём случае - Midland G5). Назначение устройства - удалённое включение и отключение питания каких-либо устройств по радиоканалу, при помощи электромеханического реле.
По-другому такие устройства могут называться радиорозеткой (не путать с розеткой для сетевого радио), или радиореле, радиоуправляемое реле, розетка с радиоудлинителем, радиоуправление на основе рации, ну и т.д. насколько хватает фантазии.
Никакого вмешательства в схему рации не требуется. Схема имеет гальваническую развязку, предотвращающую выход рации из строя при вероятном выходе из строя схемы.
Теоретически возможно подключение и к сотовому телефону, имеющему разъём для гарнитуры, и настроенному на автоответ, но я этого не проверял, тем более что это не бесплатно, требует сим-карту, и наличие надежной сети. При использовании телефона со стереозвуком, следует подключаться только к одному любому стереоканалу разъёма гарнитуры. Нельзя закорачивать каналы между собой или на общий контакт.

Что должно иметься в рации:
- Обязательно: Гнездо для подключения гарнитуры (наушников). В некоторых рациях гнездо для наушников используется так же для зарядки. В моем случае это обычный стерео разъём "jack" диаметром 2,5 мм.
- Обязательно: Наличие системы шумопонижения. Рация на приёме, при отсутствии переговоров других раций, не должна издавать каких-либо звуков, например шипеть или трещать, иначе это сильно усложнит дело.
- Опционально: Если в данной местности часто слышны переговоры других раций, то полезна поддержка кодирования CTCSS.
- Опционально: Поддержка Роджер Бип (Roger Beep)*, или сигнала вызова абонента. Иными словами чего-то, что добавляет к передаче звуковой сигнал. Иначе возможно придется шуметь в микрофон самостоятельно.
* Роджер, - на американском радиосленге - конец передачи, аналог русского "перехожу на приём". Передающая рация перед тем как переключиться на на приём вставляет в передачу звуковой сигнал (Бип). Роджер. :)

Расчет ведется на то, что выход рации на гарнитуру имеет достаточно большую мощность, так как рассчитан на работу с наушниками. У моих раций амплитудное значение напряжения на выходе до 3 вольт, при питании самих раций около 3,6 вольт (три Ni-MH аккумулятора AAA).
По моим прикидкам - если напряжение до 3V, то на сопротивлении наушников пусть 32 ома, может развиваться ток до 90 mA, что предостаточно для зажигания светодиода (несколько миллиампер), и не должно вызвать повреждение рации. Поскольку мы имеем дело с мощным сигналом, на входе схемы можно обойтись не усилителем, а простым выпрямителем, для получения более-менее непрерывного сигнала постоянного тока, из переменного тока звуковой частоты.
Полная схема, как она получилась у меня:

radio-rozetka-fine.thumb.GIF.4e6c2e2fd47721379897124f7a2e8f3e.GIF

Как она работает:
Распайка разъёма XТ1 дана для рации Midland G5, для других раций или телефонов она может быть иной, это можно найти в интернете. Подключаться к выходу на наушники.
Допустим вторая рация сейчас включена на передачу, звуковой сигнал поступает на вход, выпрямляется диодом VD1, и затем поступает на конденсатор C1, который начинает заряжаться. Напряжение с C1 подается на вход оптрона DA1 типа H11L1M, который выполняет две задачи, - гальваническую развязку рации от какого бы то ни было внешнего напряжения, и конвертацию нестабильного напряжения на C1, в нормальные логические уровни, которые можно подавать дальше, на цифровые микросхемы. В какой-то момент напряжение на C1 вырастает настолько, что светодиод внутри оптрона, ток которого ограничивает R1, зажигается, и включает имеющийся на выходе триггер Шмитта. Эту схему можно считать однобитным АЦП.
На выходе оптрона стоит транзистор с открытым коллектором, то есть выход может быть подключен либо к "нулю", либо ни к чему, для формирования логической единицы установлен резистор R2 подтягивающий выход к плюсу. Но теперь выход инвертируется, и для получения единицы во время передачи пришлось добавить простой инвертор на транзисторе VT1, и резисторе R3. Хотя это в принципе не так уж обязательно, просто изменится логика работы.
Полученная логическая единица направляется на D-триггер DD1 на половине ИМС К561ТМ2, собранный по стандартной схеме. Это у нас будет память на  один бит.
При появлении логической единицы на входе, D-триггер сработает, и выставит логическую единицу на выходе (в память запишется единица), которая через ключ VT2 приведет в действие реле К1. И так всё запомнится до тех пор, пока снова не будет нажата кнопка передачи на второй рации, и снова не придет единица на вход триггера. Тогда он выставит на выходе ноль, и реле обесточится. Таким образом одно нажатие кнопки передачи на второй рации включает нагрузку, а второе - отключает.
Реле нужно с катушкой на напряжение 12V постоянного тока, а контакты должны выдерживать необходимые в данном случае напряжение и ток. У меня было применено неизвестное [мне], но достаточно мощное на вид реле, с четырьмя переключающими группами контактов, которое тоже было когда-то давно куплено для забытого проекта. Контакты запараллелены по две группы, для увеличения коммутируемой мощности, и надежности срабатывания. Реле коммутирует нагрузку по двум проводам. Можно было бы запараллелить все четыре, и коммутировать нагрузку по одному проводу. На схеме запараллеленные контакты не показаны. Если нужно работать с очень большими токами, то можно добавить магнитный пускатель. Не исключено что при работе на индуктивную нагрузку может потребоваться схема искрогашения.
Кто-то может спросить, - а почему реле, а не скажем оптосимистор? :) Подключение реле проще организовать, они недороги, и не вносят никаких искажений в коммутируемое напряжение, а это в случае индуктивной нагрузки, такой как например насос или двигатель, или электронных приборов очень важно. Ну а почему именно 12 вольт? Просто потому что такие реле проще найти, хотя схема может работать при напряжении питания от 5 до 15 вольт. Либо можно организовать отдельное питание для реле с другим напряжением. В случае использования автомобильных реле убедится что их контакты могут выдержать то напряжение с которым их планируется использовать.
Перед тем как начать собирать схему, хорошо бы собрать простой тестер как на рис. ниже, схема 1:

radio-rozetka-fine-promez.thumb.GIF.f94209fa2fa12a39981c8182806ecb83.GIF

И с его помощью выяснить что происходит на выходе, и возможно ли вообще использование имеющейся рации таким образом. Светодиод должен загораться один раз за одно нажатие кнопки передачи на второй рации, не зависимо от длительности нажатия на передачу, и наличие или отсутствие фоновых шумов. Если он зажигается несколько раз за одно нажатие, это не годится. Нужно подбирать диод VD1, попробовать установить обычный выпрямительный диод с током не менее 100 mA, или диод Шоттки. Можно попробовать собрать на диодах Шоттки выпрямительный мост. А так же подобрать ёмкость C1, которая должна быть минимально возможная для данного случая. Длительность свечения светодиода после отпускания кнопки передачи не так важна.
Одновременно определить какую громкость установить для приёмной рации, и требуется ли включать Роджер бип, нужно ли шуметь в микрофон, и т.д. Кроме того все рации, даже одной марки, ведут себя немного по-разному. Это может зависеть от качества и уровня заряда питающей батареи и особенностей сборки, качества деталей, срока и условий эксплуатации. После чего добавить оптрон и инвертор на транзисторе VT1, и снова проверить работоспособность, рис. выше, схемы 2 и 3. Если светодиод резко загорается и гаснет один раз за одно нажатие кнопки передачи, то полдела считай сделано, остаётся только добавить триггер и реле.
Если собранная схема работает нестабильно, например реле самопроизвольно включается или отключается, или "дребезжит", то можно добавить по питанию керамические конденсаторы на 0,01 - 0,1 мкф, разместив их около микросхемы триггера. Нестабильность может так же быть при использовании низкокачественного импульсного БП. Тогда добавить по питанию электролит на 470 - 1000 мкф. Или и то и другое вместе, конденсаторов много не бывает. :)
Из-за переходных процессов в момент подачи питания на схему, реле может оказаться как во включенном (у меня так), так и в выключенном состоянии, потому подключая нагрузку необходимо убедиться в каком положении находится реле, и принять соответствующие меры. Для этого служит неоновая лампочка HL1, с гасящим резистором R5. Резистор лучше взять помощнее, на 0,5 - 1 ватт, и сопротивлением 100 - 150 килоом. Можно так же применить любой готовый индикатор сетевого напряжения.
О блоке питания: Тут могут иметь место самые разные варианты, например см. тему про блоки питания. У меня особого блока питания не было, - использовал лабораторный. Но если бы начал делать, то сделал бы обычный БП, с трансформатором, диодным мостом, и "кренкой" на 12 вольт. Можно конечно применить и что-то другое, у кого что есть. БП выбирается так: Больше всего тока у нас потребляет реле, значит подключаем реле к источнику питания, с нормальным для этого реле напряжением, и измеряем потребляемый ток. Наш БП будет должен развивать примерно в два с половиной - три раза больший ток. У моего реле ток около 100 mA, значит БП нужен был бы на 250-300 mA, или больше.
Устройство не предусматривает внешнее питание для рации, оно осуществляется от штатного источника. Потому что это уже вмешательство в схему, и нарушение гальванической развязки. Потому необходимо следить за зарядом аккумуляторов или батареек в рациях, своевременно их заряжать или заменять.  Не забывать выключать после работы. Данная схема не предусматривает управление удалённым оборудованием, за которым нет непосредственного контроля. Включенное устройство нельзя оставлять без надзора, так как легко может произойти ложное срабатывание, например от чужой рации, и подключенная нагрузка может натворить немало бед, или наоборот, не сделать то что должна. В схеме присутствует высокое напряжение, - необходимо соблюдать осторожность при работе.
У меня дома уже были реле, рации, и разная мелочевка. Если покупать всё, то придется затратить до 2000 руб. с рациями, или где-то 300 - 500 руб. без них. Дороже всего обойдется реле и блок питания, возможно корпус. Реле лучше купить с колодкой, это упростит его установку и подключение.
За 2000 рублей конечно можно купить и готовое устройство аналогичного назначения, но по нему вряд ли можно будет еще и разговаривать. :)

Фотография  того что получилось:
3_1.thumb.jpg.a585d122213f5f0dff36763b1f9d1285.jpg
Продолжение следует.

Изменено пользователем Valery
Перезаливка фотографий
Ссылка на комментарий
Поделиться на другие сайты

Когда я задумывал это всё, поначалу рассчитывал использовать готовое акустическое (звуковое) реле, которое иногда называют хлопковым, (от слова хлопать). Когда один хлопок в ладоши включает свет, а второй отключает. Такое устройство так же называют акустическим реле с триггером. Логично предположить что если реле срабатывает на звук, то не важно откуда этот звук возьмётся, - непосредственно, или будет передан по рации или телефону.
Таким образом у нас получается модульная конструкция из двух готовых модулей без применения пайки.
Первая и самая простая идея, - разместить рацию и реле в одной коробке, собственно и всё. Но могут мешать внешние звуки, потому лучше подключить рацию к реле непосредственно, с помощью простой схемы сопряжения. Схему сопряжения планировалось разработать в зависимости от схемы звукового реле, типа микрофона, и т.п.
Но дело в том что подходящего реле такого типа, при том не дорого, я как-то поблизости от дома в продаже не нашел, потому и не стал этим пристально заниматься. В основном встречаются реле действующие по другому принципу: акустический датчик плюс таймер, - выдержка времени после "последнего" звука, - что нам не подходит.
Может оказаться так, что  коммутирующим элементом простого звукового реле являются тиристор или симистор, а они, в зависимости от конкретной схемы могут создавать помехи либо по сети, либо по коммутируемому напряжению, т.е. на выходе. Скорее всего такое реле рассчитано только на работу с лампами накаливания, и вряд ли допустима работа на индуктивную нагрузку (реле, мотор, трансформатор и т.п.). Если же на выходе пусть слабое, но реле, то это лучше, его всегда можно усилить другим реле. В общем если кому интересно, можно покопать в эту сторону, в зависимости от типа имеющегося звукового реле.

В  интернете я нашел статью о чем-то похожем, тут рассказывается об аналогичном изделии, и о том как можно собрать многоканальную систему дистанционного управления. Где в качестве радиоканала используются аналогичные рации.

http://www.makeshema.ru/319-radioupravlenie-dlya-raciy.html
 

Ссылка на комментарий
Поделиться на другие сайты

  • 1 год спустя...

Насчет предыдущей схемы: как и ожидалось, дальше прототипа дело не пошло, хотя идея в общем вполне рабочая. Просто не хватило сил и желания довести всё до законченного юзабельного устройства. Поскольку нужда в таком аппарате продолжала существовать, поначалу было желание найти какое-то готовое решение. Хотелось приобрести какой-то предельно простой дистанционный выключатель, с управлением по радио от собственного передатчика. Но чего-то такого найти не получилось. Собственно из-за этого я когда-то начал возню с рациями. Имеется много дистанционных выключателей с ИК-управлением для домашнего использования. Есть различные программируемые устройства. Есть даже с Wi-Fi управлением со смартфона. Но понятно что мне всё это не подходило. Мне нужно банально включать и выключать насос. Пришлось опять заниматься сборкой устройства из отдельных модулей, которые как ни странно существуют в большом количестве.

На Алиэкспрессе был выбран модуль, который как раз отвечал всем требованиям, включая цену. Управление - по радиоканалу. В комплекте имеется пульт-передатчик с двумя кнопками On и Off.

dist-1.jpg

Дальность действия (установленная опытным путем) при работе от 12-вольтового аккумулятора не менее 50 метров, что тоже неплохо. Но тут не хватает блока питания, и исполнительного реле. Конечно отдельное реле не особо и нужно, так как в модуле имеется и собственное неплохое реле, но я решил его использовать только для включения внешнего реле, по трём причинам:
- Что бы поберечь от большого тока встроенное реле, замена которого может быть проблематичной.
- Внешнее реле имеет больше контактов, что позволяет коммутировать нагрузку по двум проводам.
- Нежелание заводить на плату модуля высокое напряжение.

Используемое реле НН54Р имеет катушку на 12 вольт, и 4 переключающих группы контактов, каждая на 5А, соединенные параллельно по два, для увеличения надежности срабатывания, и коммутируемого тока. Значит сейчас реле может коммутировать до 10 ампер, что при 220 вольт будет 2,2 киловатта. По-моему предостаточно, хотя что-то сомнение берет. :) Запараллеленные контакты на схеме не показаны. Реле подключается и устанавливается при помощи колодки (панельки).

relay.jpg


При необходимости коммутировать больший ток, в схему можно добавить магнитный пускатель, или еще более мощное реле, или несколько реле соединенных параллельно.

Блок питания тут нужен на 12 вольт, и по крайней мере 0,3-0,5 ампера, всё же желательно не импульсный, а трансформаторный, так как импульсный может создавать помехи, которые могут помешать работе приёмника, и всей схемы. Но у меня использован как раз импульсный. Просто потому что такой БП у меня уже был, и он неплохо устраивался в корпусе. Сравнение дальности приёма при питании от аккумулятора, и от этого БП показало что при использовании этого БП дальность уменьшается примерно на 30%. Но что-то переделывать уже не хочется. В принципе сгодится и столько. Этот БП уже засвечивался в теме о светодиодных лентах, он был куплен для изготовления светодиодной лампочки, но тогда ничего не получилось, и БП остался ждать своего часа.

Все узлы были помещены в электрическую коробку подходящего размера, и закреплены при помощи двустороннего скотча или саморезов. На коробке снаружи размещены розетка для наружной проводки, выключатель питания, и индикатор наличия напряжения на выходе, то есть он показывает состояние реле. Собственно и всё. Ссылка на модуль на Алиэкспрессе - по требованию.

Схема выглядит так:

дист выкл.GIF

Диод VD1 защищает БП и модуль от возможных выбросов в схему высокого напряжения от катушки второго реле при его при коммутации.

Внешний вид аппарата так:

dist.jpgdist-2.jpg

К сожалению потерял половинку корпуса модуля, и пришлось использовать резинку, что бы не вывалилась вся требуха. Позже антенна была выведена наружу. Общая цена не превысила 1000 руб.

Ссылка на комментарий
Поделиться на другие сайты

  • 5 месяцев спустя...

Мой предыдущий дистанционный радио выключатель (радиорозетка, радиоуправляемая розетка) при работе показал себя с самой наилучшей стороны. Потому было решено сделать еще один аппарат аналогичной конструкции.

distvykl.thumb.jpg.c3d8f2071d623ed5c06971cba6affa0d.jpg5a94278a0b94e_.GIF.93305d1841160476a1fecd61b6d4d3b5.GIF

Конструкция: Новый аппарат почти повторяет предыдущий, имеет максимальный ток 10 ампер, и работает точно так же, поскольку и задачи не изменились, - дистанционное включение и выключение насоса. Используется идентичный по логике работы одноканальный модуль ДУ управляемый по радио с помощью двухкнопочного пульта-передатчика. Модуль имеет собственное реле, которое усиливается внешним реле установленном на колодке (панельке). Реле с колодкой точно такие же что и в предыдущем аппарате, и описаны выше. Индикатор теперь неоновый, в отличие от прежнего светодиодного. Сетевое питание подаётся двухполюсным выключателем S1 типа KCD4 с подсветкой. Корпус использовался аналогичной конструкции, но побольше размером. Антенна была выпрямлена и выведена из корпуса наружу.

Модуль ДУ:

switch.thumb.jpg.b809ff5a6e41c0f857655c9fe363d5d3.jpg


Имеет внешние отличия от описанного выше. Он гораздо меньше размером, пульт имеет так же две кнопки, только они обозначены не On и Off, как раньше, а А и B. Что и правильно. Было куплено два идентичных модуля, один использован в этом аппарате, второй оставлен в резерве на случай выхода из строя действующих. Если возникнет необходимость, может быть использую его в еще одном аналогичном аппарате.
Подобные модули бывают разных конструкций, но в тех что мне попадались (и в интернете и в реале) всегда можно было найти плату приемника с антенной или без неё, т.н. обучающую кнопку "Learning button" и светодиод. Видимо в предыдущем аппарате модуль был уже настроен, и настраивать его не потребовалось. Но вообще может понадобиться "опознавание" пульта и настройка приемника. Делается это так: нажимая кнопку и наблюдая за светодиодом можно перебирать зашитые в чип приёмника алгоритмы обработки входящих сигналов. Для начала нужно подключить модуль к питанию, и нажимая кнопки на пульте посмотреть, - реагирует ли на них приемник. Если нет - коротко нажать кнопку на приемнике один раз. Нажимая на кнопки пульта убедиться что приемник принимает сигнал, о чем сообщает светодиод, и слышно щелчки реле. Если выбранный алгоритм работы не устраивает, нужно выбрать другой, для чего быстро и коротко нажать кнопку два раза, и снова проверить как приемник реагирует на сигналы с пульта. Если опять не устраивает, - делаем больше нажатий, три, четыре и так далее. Сколько их всего я и сам не знаю, то ли до 6, то ли 7, то ли 8. Я так тупо нажимал, нажимал, пока наконец не получил то что хотел, - одна кнопка пульта включает нагрузку, другая - отключает. Даже не знаю сколько нажатий при этом было сделано, но выполнить такую настройку несложно. Тем более что разным людям понадобятся разные настройки. В разных модулях настройка может происходить так же по-разному, видимо в зависимости от схемотехники. Иногда после видимо не совсем корректной настройки приемник "зависает" и перестает реагировать на команды с пульта. Вывести модуль из зависания можно просто выключив питание. Настройку приемника лучше выполнить до его установки в аппарат, так как потом дотянуться до кнопки может оказаться затруднительно.
Работают такие модули на частоте 433 с чем-то там MHz. Максимальный радиус действия с существующими антеннами - 50 метров. При прямой видимости без серьёзных препятствий возможно и больше. Причем по некоторым сведениям сигнал шифруется, по крайней мере приёмник слушается только того пульта, с которым он настраивался. Пульт от второго модуля игнорируется. Но какие используются протоколы шифрования, это мне неизвестно, да и не особо интересно. Кому это интересно, можно найти более подробную информацию. Насчет  антенн: Антенну в пульте мы конечно заменить вряд ли можем, но вообще следует знать что 433 MHz это примерно 70 сантиметров. Значит антенна должна иметь длину примерно 17, 35, или 70 сантиметров. Специально замерил линейкой, - длина антенны примерно около 17 сантиметров, то есть она настроена на четверть длины волны.

Блок питания: Классический трансформаторный, использованы трансформатор ТП112, 2х15 вольт, 7,2 ватта, диодный мост на диодах 1N4007,  "кренка" на 12 вольт и два конденсатора.  Этот БП при 12 вольтах способен развивать ток примерно до 300 mA. А больше и не надо.

Описанные тут аппараты не имеют обратной связи, то есть подавая команду мы можем судить о её выполнении только по индикатору (для чего он и нужен), либо по тому что включилось или выключилось какое-то подключенное устройство. Отсюда следует что за аппаратом при работе требуется наблюдение. Нельзя подавать команды наобум не глядя. И как любую самоделку его нельзя оставлять без присмотра. После завершения работы всегда нужно выключать аппарат из сети.

Посмотреть видео (24МБ): https://www.dropbox.com/s/t9c4ihw4absss34/radio_dist_rozetka.mp4?dl=0

 

Ссылка на комментарий
Поделиться на другие сайты

  • 1 месяц спустя...

Выше я говорил что на всех модулях видел кнопку "Learning button". Всех, да не всех. :) В продаже имеются очень простые и дешевые комплекты радиомодулей передатчик + приёмник. Передатчик известен под названием FS1000A, а приёмник под названием MX-RM-5V. Более подробную информацию по использованию таких модулей можно загуглить. Предназначены они для беспроводной передачи данных при совместной работы с микрокомпьютерами Arduino для беспроводного подключения различных удалённых датчиков, связи между разнесёнными узлами разных устройств, и для других целей. Конечно эти модули можно использовать и совместно с более простыми схемами.
Я купил пять комплектов передатчик + приёмник за 130 рублей. Напряжение питания приёмника - 5 вольт. Приёмник чувствителен к качеству питания. Питание передатчика может находиться в пределах 3-12 вольт, хотя и тут рекомендованное напряжение такое же как у приёмника. Используется частота 433 МHz. Дальность связи может достигать 100 метров. Антенны - отрезки проволоки длиной 17 см.

Эти модули в отличие от описанных выше (тех что с кнопкой "Learning button") не имеют никакой защиты канала связи, потому не исключены ложные срабатывания от других аналогичных передатчиков и разных устройств использующих довольно зашумленную частоту 433 MHz. А таких устройств очень много. Не исключено что в условиях города это устройство будет работать ненадежно.

Как работают эти модули:
Передатчик и приёмник имеют по два контакта питания (+Vcc и общий GND), и один контакт обозначенный "Data", (у приёмника фактически два контакта, но они соединены вместе). Когда на вход Data передатчика подается высокий логический уровень (логическая единица), например если подсоединить его к плюсу питания, такая же единица появится и на выходе Data приёмника. То есть передаётся цифровой последовательный код. И таким образом чередуя нули и единицы можно передавать различную информацию.

Самая простая схема включения модулей, например для их проверки выглядит так:

5ac0d8fdbb0b2_01_fs1000a-.thumb.GIF.e0f67ed7ec8e14085e3be85a912b331a.GIF


Как она работает:

Можно собрать две версии передатчика - при версии 1 питание подаётся непрерывно, а передатчик запускается кнопкой S. При версии 2 передатчик активируется сразу после подачи на него питания. Этот случай более выгоден при питании от батареек.
Так или иначе, когда передатчик начнет передачу сигнала, этот сигнал примет приёмник, который так же выставит на своём выходе Data высокий уровень. Из-за чего зажжется светодиод VD1. Длительность таких посылок невелика, точно назвать время работы затрудняюсь. В моём конкретном случае, при указанной схеме длительность свечения светодиода на глазок около 0,5 сек. не зависимо от длительности нажатия на кнопку.
Видео (25,7 МБ): https://www.dropbox.com/s/ibw95jyn1347u93/Video_FS1000A_01_test.mp4?dl=0

Решил проверить, что можно сделать на этих комплектах. Пока пришло в голову следующее.

Дистанционное управление какой-либо нагрузкой, по типу устройств описанных в предыдущих постах.
Поскольку канал передачи данных не защищен, и вообще нестабилен, большие сомнения что удастся добиться от этого устройства надежной работы, без каких-то схем шумоподавления. Потому я это устройство не собирал, даже на макетках. Теоретически это можно себе представить так:

5ac0da7e8f2c5_02_fs1000a-..thumb.GIF.0c1b1176d10e2bc6a0290debde0893d4.GIF

Передатчик: Схема передатчика показана выше (версия 2). Запитать его можно от трёх круглых батареек АА, или ААА, двух дисковых литиевых элемента последовательно, или от батарейки "Крона". Антенна - 17 сантиметров жесткого медного провода диаметром где-то от 0,5 мм. Антенну можно скрутить в спираль. Возможны так же и другие типы антенн.

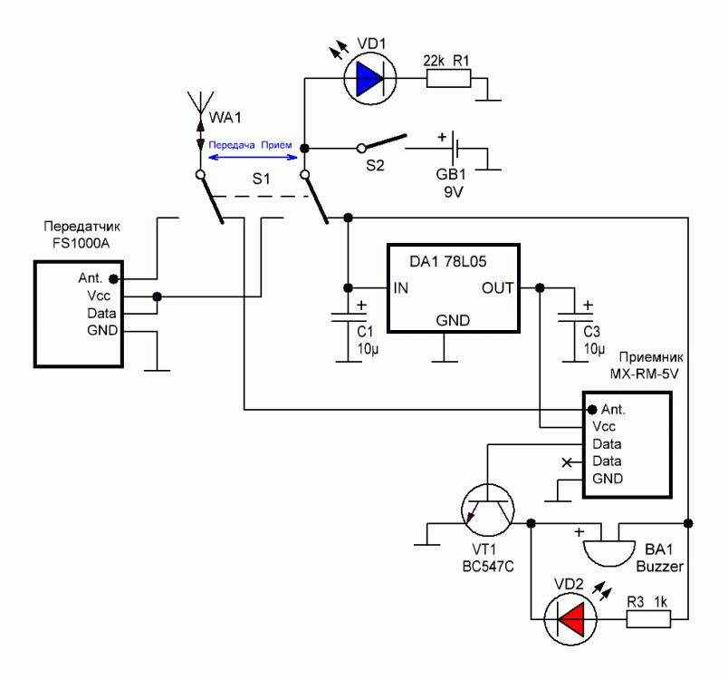
Приемник: Антенна приёмника аналогична антенне передатчика. Выход "Data" модуля приемника подключен к триггеру на половине ИМС К561ТМ2. Приход первого сигнала, т.е. при нажатии кнопки на передатчике один раз, - включает триггер, который остаётся в таком положении до тех пор, пока не придёт второй сигнал. Триггер открывает транзистор BD139 (аналог КТ815Г), который включает реле. Общее напряжение питания выбрано 12 вольт, потому что реле на такое напряжение распространены и их нетрудно найти, хотя это напряжение может быть и другим в разумных пределах. Модуль и триггер питаются отдельно от стабилизатора на 5 вольт. У меня это стабилизатор для макетных плат, а вообще можно использовать например ИМС 78L05. Реле питается непосредственно от источника питания. Одно нажатие кнопки на пульте включает нагрузку, второе - отключает.

Оповещатель (бипер). Схема так же из раздела "теоретических".

Передатчик: Схема передатчика показана выше (версия 2).
Приёмник: На выходе Data висит ключевой транзистор, который подает питание на зуммер и красный светодиод. Для односторонней передачи это в общем и всё. Для двусторонней связи понадобятся два передатчика и два приёмника. И кнопка "передача" как в обычной рации. Эта кнопка должна иметь две переключающих группы контактов, которые будут переключать антенну и питание между приемником и передатчиком. Для питания лучше взять батарейку "Крона", но на приёмник напряжение подавать через ИМС 78L05, или какой-то другой стабилизатор на 5 вольт. А зуммер и светодиод можно запитать непосредственно от батарейки. Светодиод VD1 является индикатором наличия питания, которое подается выключателем S2.
Полная схема одного оповещателя может выглядеть примерно так:

5ac0dacc574ca_03_fs1000a-.thumb.GIF.bc10ba805d3ff0d89739bf6f9ccb1547.GIF

!!! На схеме неправильно указана (перепутана) полярность зуммера.

Как я выше уже говорил, - длительность сигнала при одиночном нажатии кнопки передачи будет невелика. Потому для подачи длительного сигнала придется нажимать кнопку передачи несколько раз. Видео я не снимал, потому что зуммера у меня нет, а с одним светодиодом всё выглядит точно так же как в "тестировочной" схеме (первое видео).

Телеграфная рация: (Я знаю что это устройство не является телеграфной рацией в строгом смысле этого слова). Назначение - игрушка, либо еще одна версия бипера, но способная передавать сигналы произвольной длительности.

Передатчик: Прямоугольные импульсы (меандр) амплитудой близкие к напряжению питания и частотой примерно 1 Кгц, от генератора на NE555 через ключ S1 поступают на вход Data передатчика. При не нажатом ключе передатчик ничего не излучает. При нажатии ключа он начинает передавать несущую 433 мгц промодулированную частотой генератора. Модуляция - что-то вроде АМ. Передача будет идти до тех пор, пока не будет отпущен ключ S1. Таким образом ключом S1 можно совершать телеграфные манипуляции.

5ac0daff8a55c_04_fs1000a.thumb.GIF.36e26af5e36d61956df2d5817a9ce77a.GIF

Приёмник: На выходе Data установлен ключевой транзистор, который коммутирует динамик BA1, из которого будут слышны сигналы передатчика. Для питания приёмника нужно будет обеспечить напряжение 5 вольт.

5ac0db370da06_05_fs1000a.GIF.9ab2b6cc0fab6acc435bd78f49b660fb.GIF

При желании сделать законченное двустороннее устройство, - схема коммутации будет такая же как и у бипера. Только вместо кнопки "прием\передача" лучше использовать тумблер или кнопку с фиксацией.

Видео (31 МБ): https://www.dropbox.com/s/8y1po7s1cun2rye/Video_FS1000A_02_telegraph.mp4?dl=0

Рация:
ТЗ было такое: Установить возможность передачи звука при помощи комплекта FS1000A & MX-RM-5V с достаточным качеством, без лишей зауми, и уж конечно без всяких там Ардуинов и микроконтроллеров. Не допускается каких-либо переделок самих модулей. Приём должен идти на штатный модуль приёмника. Как не трудно догадаться эта схема является развитием схемы телеграфной рации, где так же происходит передача звуковой частоты. Эксперименты показали что так сделать можно. Сразу скажу, - работает это всё хреново, но тем не менее работает. Схема получилась сырая, но если покопаться в этом направлении, если её малость додумать и доработать, то можно сделать что-то вполне достойное. Я так предполагаю, что если телеграфная рация передаёт звук вполне хорошо, то тут проблемы не с передатчиком, а с усилителем.

Передатчик: На ИМС DA1 типа LM386 собран микрофонный усилитель. Эта схема классическая и в ней нет ничего особенного. Микрофон - электретный цилиндрический с двумя выводами. Усиленный сигнал звуковой частоты подаётся на схему собранную на DA2 типа NE555. Эта схема преобразует синусоидальный сигнал в прямоугольный, но такой же частоты. То есть тут получается сигнал уже "понятный" для передатчика, с амплитудой близкой к напряжению питания. На выходе получается модуляция очень близкая к АМ. Передатчик питается непосредственно от батареи "Крона" напряжением 9V.

5ac0dc667b089_06_fs1000a-().thumb.GIF.ec3a4c42f17c8529c4682d44392d95c7.GIF

Приемник: Аналогичен приёмнику для телеграфной рации.

Видео (65 МБ): https://www.dropbox.com/s/boimwlls74bozx5/Video_FS1000A_03_raziya.mp4?dl=0

Собственно мне всё тут описанное не нужно, и собирать какие бы то ни было законченные устройства изначально задачи не стояло. Занялся я всем этим из желания посмотреть что получится, и получится ли что-то вообще.
Собрано всё было только на макетных платах, при чем макетных плат у меня не так много, и часто для того что бы что-то собрать, приходилось что-то разбирать, что бы освободить плату. Так что всех устройств одновременно у меня не было. Для питания передатчиков во всех случаях использовалась батарейка "Крона", для приёмников - стабилизатор для макетных плат.

Изучение сигналов передатчиков при помощи SDR приёмника:
На первых двух видео - исследование работы "чистого" передатчика (см. выше версия 1), и передатчика для "голосовой" рации. При съёмке у меня произошел небольшой фейл, - долго не мог поймать сигнал от передатчика для рации, да и программа SDRSharp что-то подвисла. Остановил съёмку, думал вырежу некоторые моменты, потом передумал и выложил как есть, потому и видео из двух частей. Эта съёмка была сделана спонтанно, без какой бы то ни было подготовки или репетиции, так что я и сам не знал как оно всё будет происходить. Тут есть конечно некоторые вопросы, на которые я и сам не знаю как ответить. Например почему частота у отдельного передатчика болталась в широких пределах, а у собранного в схему для рации держалась стабильно, хотя немного "уехала". Так же непонятно почему запаздывает сигнал "голосовой" рации, и где он в это время бывает. :) Хотя это можно свалить на лаги SDR приёмника и его софта.
Видео 1 (57 МБ): https://www.dropbox.com/s/vbl5nbjrg7pms3x/Video_FS1000A_04_SDR_01.mp4?dl=0
Видео 2 (37 МБ): https://www.dropbox.com/s/ljwv2lscd6abuc7/Video_FS1000A_05_SDR_02.mp4?dl=0

Просмотр на SDR приемнике сигналов телеграфного передатчика:
Видео (66 МБ): https://www.dropbox.com/s/nqg7323ma7yh4dr/Video_FS1000A_06_SDR_03.mp4?dl=0

Изменено пользователем Valery
Ссылка на комментарий
Поделиться на другие сайты

  • 6 месяцев спустя...

Небольшой обзор по комплекту модулей дистанционного управления известным под названиями RX480R_4CH (приёмник), и TX118S-4 V1 (передатчик). Делаю я этот обзор в связи с тем, что есть желание в будущем использовать эти модули в более крупных устройствах, и что бы потом можно было на этом не останавливаться, а просто сослаться на этот пост. Цена одного комплекта находится примерно в диапазоне 200-300 рублей. Дальность действия этих модулей в общем такая же, как и у всех описанных выше. 50 метров - уверенная связь. При прямой видимости без серьёзных препятствий - больше. Канал передачи данных защищенный. Частота всё та же - 433 МГц. Скорее всего это диапазон гражданской связи LPD. Модули имеют четыре независимых канала, которые можно задействовать как вместе так и раздельно в любом порядке.
Общий вид: слева - передатчик, справа - приёмник.

transmitter.jpg.eccdcdf0d562dd2ae48bf4fed7186cb4.jpgreciever.jpg.cf50ff072b9e7249d506fbe450d66768.jpg

Передатчик: Собирается по следующей схеме:

2145462316_TX118S-4V1.GIF.30beff6e2e0efdedea0a7189cd33ccca.GIF

Показан вариант с питанием от трёх элементов АА, или ААА. При желании можно добавить какой-то выключатель по плюсу питания.
По заявлениям продавцов напряжение питания лежит в пределах 3-30 вольт, но отзывы говорят что это не так, и слишком завышать напряжение не следует. Я бы рекомендовал подавать напряжение в пределах 3-5 вольт. Я испытывал передатчик с одним литиевым аккумулятором (3,7 вольта), и тремя круглыми батарейками (4,5 вольт). При указанных источниках передатчик работает нормально. Предполагаю что напряжение может быть и выше, но это на свой страх и риск.
Передатчик имеет семь контактов, - "Ant" для подключения антенны; 1,2,3,4 - входы данных от кнопок (или от какой-то внешней схемы). Можно обратить внимание что на эти входы нужно подавать логические нули (соединять с минусом). А так же выводы + и - (общий) для подачи питания. Антенна передатчика аналогична антенне приёмника с теми же рекомендациями (см. ниже).
Этот передатчик совместим с покупными пультами - передатчиками на 433 МГц аналогичным описанным выше, но имеющими 4 кнопки. Цена такого передатчика может быть в пределах 150-400 рублей. Так что делать передатчик на основе указанного модуля ИМХО имеет смысл только тогда, когда нет "фирменного" пульта, но есть этот модуль. Либо передатчик является частью какой-то большой схемы. Либо если ему требуется какой-то особенный корпус.
Я уже испытывал данный модуль на макетной плате, работает он нормально. Но сейчас я не буду его использовать, потому что у меня есть покупные пульты, с которыми приёмник тоже работает вполне корректно. Да и делать самодельный передатчик в законченном виде пока не планирую.

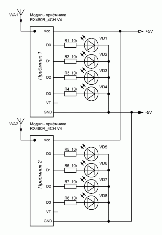
Приёмник: Тестировочная схема включения приёмника для проверки и настройки. На выходы подключены светодиоды для визуализации работы приёмника:

1498011238_RX480R_4CHV4.GIF.df0092efd1ef3bdd7816939afed28413.GIF

Отличие данного модуля от всех описанных выше в том, что этот модуль не имеет каких-либо силовых цепей, будь то реле, или блок (стабилизатор) питания. Приёмник требует напряжения 5 вольт. Может быть будет работать и при других напряжениях, но я это не проверял. Любые проверки - на свой страх и риск. Питание должно быть хорошего качества, использование импульсных БП или стабилизаторов нежелательно.
На плате так же имеется "обучающая кнопка", которая позволяет выбрать один из семи зашитых алгоритмов обработки сигнала. То есть как приёмник будет обрабатывать входящие сигналы. Антенна подключается к точке на плате обозначенной "Ant", делается она из изолированной проволоки длиной 17 или 35 сантиметров. Антенну можно свернуть в спираль, но если есть требования к дальности, лучше что бы она была прямая, и расположена подальше от проводящих элементов и конструкций.
Всего имеется семь внешних выводов: + питания; - питания (общий); D0; D1; D2; D3 - четыре выхода данных, и вывод VT - вывод наружу обучающей кнопки. У меня он не используется. При появлении сигнала от передатчика, приёмник выставляет на выходах логические единицы, согласно тому какие команды пришли от передатчика, и как он сам был настроен. Логические единицы с выходов можно подать на схему дальнейшей обработки сигналов, в частности на КМОП-микросхемах или транзисторах. Используя различные внешние схемы можно получить разнообразные дополнительные свойства, и тем самым организовать дистанционное управление очень многими устройствами.

Как работает комплект: При появлении логического нуля на одном или нескольких входах передатчика, на соответствующих выходах приёмника появятся логические единицы. Будут ли входы 1,2,3,4 точно соответствовать выходам D0,D1,D2,D3 однозначно сказать затрудняюсь. Хоть у меня и соответствовали, но это нужно будет проверить и установить конкретно для своих модулей, при их испытании и настройке перед установкой в какую-то схему. И подключить приёмник так, как это будет нужно, учитывая его особенности, либо особенности передатчика.

Настройка приёмника: Как я уже говорил в приёмник зашиты семь алгоритмов обработки сигнала (1-7 нажатий Learning bitton), и восьмая команда полного сброса (8 нажатий).
Порядок настройки следующий: Собрать схему приёмника на макетной плате, приготовить тот самый пульт, с которым в дальнейшем будет работать данный приёмник. Приёмник можно настроить на несколько пультов, не уверен точно, но вроде как до восьми штук.
Если приёмник уже где-то использовался, то полезно сделать полный сброс, для чего нажать Learning button 8 раз. Светодиод на модуле некоторое время помигает и погаснет. Память сброшена, теперь приёмник не будет реагировать ни на один передатчик.
Далее необходимо нажать Learning button столько раз, сколько это будет необходимо, и сразу нажать несколько кнопок на том передатчике, с которым планируется дальнейшая работа. Передатчик "пропишется" в память приёмника, и далее приёмник будет реагировать только на его сигналы. При желании "прописать" второй передатчик, снова нажимаем Learning button нужное количество раз, и затем кнопки на пульте. Только делать полный сброс уже не нужно.
Имеет ли значение какие именно кнопки нажимаются в данном конкретном устройстве сказать не могу. Но вообще в подобных устройствах - да. По крайней мере в тех модулях которые описаны выше, это было важно. Экспериментов я не проводил, и всегда нажимал на покупных пультах последовательно кнопки A,B,C,D, при нажатии C пульт уже определялся, и прёмник начинал работать примерно так как мне было нужно, все остальные тонкости показаны на видео.

1. Обзор модулей и покупных пультов 30МБ: https://www.dropbox.com/s/g4pv93rzb8ovtg5/RC_Contr_4Ch_part1.mp4?dl=0
1. Перебор зашитых алгоритмов 79МБ: https://www.dropbox.com/s/2489hmio4a4nz83/RC_Contr_4Ch_part2.mp4?dl=0
2. "Привязывание" к приёмнику нескольких пультов 25 МБ: https://www.dropbox.com/s/er5qo42ofl3607g/RC_Contr_4Ch_part3.mp4?dl=0

 

 

Ссылка на комментарий
Поделиться на другие сайты

Этот пост частично перекликается с этим, и следующим за ним постом, и в какой-то мере является их продолжением. Но поскольку тут используется модуль ДУ, а к блокам питания тут отношение отдалённое, пост был размещен в этой теме.
Всё что написано ниже на данный момент существует только на макетной плате, и не было собрано в виде какого-то готового законченного изделия, хотя бы потому что на данный момент в нем нет нужды. Всё это сделано для того что бы установить возможность подружить модуль ШИМ под названием XY-LPWM (описан по ссылке) с модулем приёмника дистанционного управления под названием RX480R_4CH V4 (описан выше).
Цель эксперимента - дистанционное радиоуправление каким-либо устройством методом ШИМ. Естественно это должно быть устройство которое допускает такое питание.

Ранее я собрал схему:

738678062_.thumb.GIF.3de638ca96d98e587165664244e4c045.GIF

Где был подключен довольно мощный электродвигатель постоянного тока с воздушным винтом, который работал от напряжения 42 вольта. Схема это вполне рабочая, и работала настолько хорошо, что двигатель улетел и поцарапал мне монитор. Потому возвращаться к этой схеме нет никакого желания. Ниже приводится более безопасная схема с автомобильной лампочкой накаливания на 21 ватт 12 вольт, которая и была собрана в этот раз. Схема питается от 12 вольтового аккумулятора, приёмник ДУ через стабилизатор для макетных плат на 5 вольт, а вся остальная схема - напрямую.

1155124180_.thumb.GIF.9d69a1f9eba44cd3c145217bcb12fc3f.GIF

Используя разные ключи, и разные напряжения питания, и немного переделав схему так же можно подключить и другие устройства.

Используемый комплект ДУ является четырехканальным, но используются только два канала для управления ШИМ, а два остаются свободными. Хотя свободные выходы можно задействовать для управления частотой, правда не вижу в этом особого смысла. Либо, используя два модуля, или один модуль с двумя каналами, можно сделать радиоуправление по двум независимым каналам. Например для управления оборотами двух двигателей, яркостью двух лампочек, или для чего-то еще.

Как это работает: Управляющие кнопки ШИМ- модуля подключены таким образом, что при их нажатии они подают на внутреннюю схему логические нули, то есть просто закорачивают некий провод от микросхемы на массу. А это можно сделать и при помощи внешнего транзистора (VT1, VT2). Единица поступившая с приёмника откроет транзистор, который закоротит кнопку точно так же, как если бы она была нажата. Как подключить внешние транзисторы показано на схеме. Управление ступенчатое, но поскольку ступеней 100 (0-100%), то можно считать что управление яркостью (оборотами и т.п.) происходит плавно.

Настройка модуля ШИМ: Сводится к установке наиболее желательной для нагрузки частоты, так как скважность всё равно будет изменяться. В моём случае для лампочки накаливания выбрана частота 500 Гц.

Настройка приёмника описана выше. Выбран режим "1", вызываемый одним нажатием Learning button. Время подачи команды будет равно времени нажатия на кнопку + примерно 0,5 - 1 сек. От того наблюдается некоторая заторможенность ДУ, которое снимает сигнал с запаздыванием. Это конечно неудобно, но придётся смириться с этим, - отпускать кнопку не тогда, когда достигнута нужная яркость лампочки (обороты двигателя и т.п.), а чуть раньше. Привыкнуть к этому можно довольно быстро, да и запаздывание не особо велико. Так же найдутся и другие минусы. Как и устройства описанные выше, данный регулятор не имеет обратной связи, и потому необходим визуальный контроль за работой нагрузки.

Видео (43 МБ): https://www.dropbox.com/s/u1c6glbjwlxfnfc/RC_contr%2BPWM_regulator.mp4?dl=0

 

Ссылка на комментарий
Поделиться на другие сайты

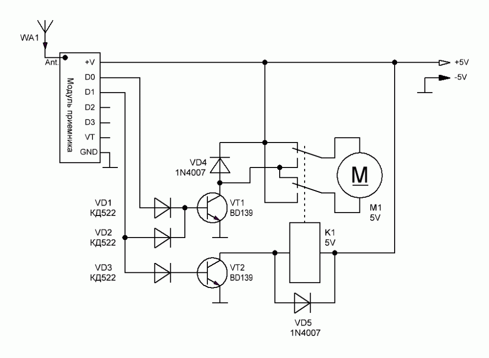
Очередная схема, в которой используется описанный выше модуль дистанционного управления RX480R_4CH V4. На этот раз это управление реверсом двигателя постоянного тока. Сразу скажу - я знаю что существуют схемы так называемых H-мостов, на транзисторах, либо даже на специализированных микросхемах. Но я решил пойти другим путем, используя электромагнитное реле. Этот вариант мне показался более простым и дешевым, и к тому же безопасным и экономичным.
Используется всё те же модуль приёмника и покупной пульт ДУ, на четыре команды. Так же как и в предыдущей схемы используются только два канала, - А и B.

При тестировании данной схемы использовались два режима:
Без фиксации: После подачи питания на схему, или если не нажата ни одна кнопка, двигатель не работает. Его вал начнет вращение тогда, когда на пульте будет нажата кнопка А (в одну сторону), или B (в другую сторону). После того как кнопка будет отпущена двигатель остановится.
Если нажать две кнопки (А и B) одновременно, то двигатель будет вращаться в ту сторону, в которую вращался бы при нажатии кнопки B. Это конечно недоработка, но она не приводит ни к каким необратимым отказам и поломкам, как это было бы при использовании H-моста. Этот баг можно починить, но придётся усложнить схему. Приёмник настроен на режим "1", вызываемый одиночным нажатием Learning button.
С фиксацией: После подачи питания на схему, или если не нажата ни одна кнопка, двигатель не работает.  После нажатия кнопок А или B двигатель начнет непрерывное вращение в некоторую сторону, до тех пор пока не будет нажата кнопка меняющая направление вращение на противоположное. Теперь двигатель будет вращаться в другую сторону. Для того что бы остановить двигатель, нужно одновременно нажать две любые кнопки. Приёмник настроен на режим "3", вызываемый тремя нажатиями на Learning button.
Можно конечно выбрать и другие режимы, получая иные результаты.

Схема:

172334707_.thumb.GIF.6dccf6341ea31b62850adc7079fa59bd.GIF

Как она работает:
Предположим на пульте нажата кнопка A, при этом на выходе приёмника D0 появится логическая единица, которая через диод VD1 пройдёт на базу транзистора VT1. Транзистор откроется, и через нормально замкнутые контакты реле K1 подаст питание на двигатель, который начнет вращаться, предположим влево. После отпускания кнопки на пульте при режиме 1 двигатель остановится, а при режиме 3 - продолжит вращение в выбранном направлении.

Предположим на пульте нажата кнопка B, при этом на выходе приёмника D1 появится логическая единица, которая через диоды VD2 и VD3 пройдет на базы транзисторов VT1 и VT2, которые откроются, и первый как и раньше подаст питание на двигатель, а второй подаст питание на реле, которое одновременно своими контактами перекинет полярность напряжения подаваемого на двигатель. Двигатель начнет вращаться в противоположную сторону, предположим вправо. После отпускания кнопки на пульте при режиме 1 двигатель остановится, а при режиме 3 - продолжит вращение в выбранном направлении. Некоторые реле могут иметь задержку по срабатыванию, тогда двигатель сперва "дернется" влево, но потом всё равно поменяет направление вращения.

Указанная схема это просто прототип, который пока ни к чему не приспособлен. Разве что для рулевого управления какой-либо радиоуправляемой игрушкой. В принципе после некоторой доработки схему можно приспособить для управления моторами переменного напряжения, например для открытия/ закрытия ворот, подъёма/ спуска штор, и т.д. и т.п.

Видео 40 МБ: https://www.dropbox.com/s/27y9a7rzx4pcm48/RC_contr_reverse_DC motor.mp4?dl=0

Ссылка на комментарий
Поделиться на другие сайты

Можно сделать схему реверса немного с другой логикой работы. А именно убрать диоды VD1-VD3. Базу транзистора VT1 подключить к D0, а VT2 - к D1. Тогда пуск мотора и реверс будет включаться раздельно. Предположим "нормальное" вращение двигателя - вправо. Значит если нужно что бы он вращался вправо - то оперируем только той кнопкой которая подаёт единицу на выход D0 (У меня это А). Если нужно что бы он поменял направление вращения - то нажимаем ту кнопку, которая выдаст единицу на выходе D1 (у меня это B). Если нужно что бы двигатель сразу запустился с вращением влево, то есть с реверсом, то сперва включаем реле реверса, а уже потом пускаем двигатель. Так можно сделать если реверс требуется нечасто, например если это задний ход на модели автомобиля. Выключение двигателя или реверса - в зависимости от настроек модуля приёмника. При такой схеме будет очень удобен режим "2". Таким образом одна кнопка будет пускать или останавливать двигатель вообще, в любую сторону. А вторая переключать реверс.

Схему можно переделать и под другие напряжения, только тогда для модуля приёмника понадобится отдельный 5-вольтовый стабилизатор, как на схеме через пост назад.

Изменено пользователем Valery
Ссылка на комментарий
Поделиться на другие сайты

Решил сделать ТО дистанционному выключателю описанному в третьем посте этой темы. А именно было желательно привязать к нему еще один пульт. Родной пульт хоть и работал, но не совсем корректно. А именно были перепутаны кнопки On и Off. Я тогда решил эту проблему довольно просто, подключив внешнее реле к нормально замкнутым контактам внутреннего. Это действие выправляло ситуацию, но возникала другая проблема - при включении прибор сразу подавал напряжение на выход.

Теперь я решил устранить эту незадачу перепрограммировав модуль обучающей кнопкой, и заодно привязать к нему еще один пульт. Но увы, в этом модуле обучающая кнопка хоть и есть, но не работает. Уж не знаю почему. Потому я заменил этот модуль на оставшийся в резерве после изготовления выключателя описанного в четвертом посте этой темы. А тот модуль что был раньше отправил в резерв.

Всё показано на видео (Есть ошибка, там я сказал "представленный в первом посте", на самом деле в третьем). 65 МБ: Видео.

На видео я повторил почти то же самое что и сказано выше, и показал настройку приёмника на два пульта перебором режимов.

Изменено пользователем Valery
Ссылка на комментарий
Поделиться на другие сайты

  • 2 недели спустя...

Продолжаю эксперименты с TX118S-4 V1 и RX480R_4CH. Выше я "привязывал" несколько пультов к одному приёмнику, а можно ли сделать наоборот, - привязать несколько (вообще-то два) приёмника к одному пульту. Вполне можно, и настроить приёмники можно на разные режимы. Только работать приёмники будут синхронно, например нажимаю кнопку скажем С, и оба приёмника выдадут сигнал по каналу D2. Это можно использовать только в том случае, если приёмники разнесены, и не находятся одновременно в зоне действия передатчика. Это позволяет пользоваться в разных местах одним пультом.

Для одного пока гипотетического проекта понадобился комплект передатчик + приемник дистанционного управления больше чем на 4 команды. Поискал по интернетам, не нашел ничего для себя подходящего. Правда передатчики имеются, мне встречались и на 12 каналов, а вот приёмников аналогичных RX480R_4CH, но более чем на 4 канала, я что-то не нашел. Подумал, а почему бы не сколхозить, и не использовать два комплекта TX118S-4 V1& RX480R_4CH. Конечно в таком случае они не смогут продемонстрировать все свои особенности, скажем режим 3 "перекидка" будет работать только как 2Х4, но не 1Х8. Но режимы 1 и 2 вполне могут быть востребованы, и будут работать как ни в чем не бывало. А в большинстве случаев другого и не надо. Можно вообще настроить приёмники на режим 1, и дальнейшую обработку сигнала доверить внешней схеме.
Схемы:

213550949_RX480R_4CHV4.thumb.GIF.ad96a6109a624012afbe005776f317f1.GIF166506354_TX118S-4V1.thumb.GIF.679054305bc3968bb23da14a84ce816c.GIFtwin_rc_control.jpg.769dd7505ea0c779477b187b5316cf02.jpg
Приёмник 1, настраивается на передатчик 1, а приёмник 2, настраивается на передатчик 2 при помощи обучающих кнопок.  Конечно это всё условности, я просто так их пометил, 1 и 2, что бы отличать друг от друга. Всем приёмникам полезно сделать полный сброс (8 нажатий), а затем настроить на режим 1 или 2, или какой-то другой, соответствующим количеством нажатий на кнопки, как было уже показано выше.

Есть некоторые ограничения: Нельзя заставлять два передатчика пульта работать одновременно. Ничего конечно не перегорит, но и работать они не будут. По крайней мере толком. Так как два передатчика на одной частоте просто забьют друг друга, либо победит сильнейший. :) Ни о какой устойчивой и дальней связи говорить уже не придётся, это подтвердит любой кто разговаривал по рации на загруженной частоте. Таким образом нажатие любой из кнопок S1-S4, одновременно с любой из S5-S8 не желательно.

Насчет антенн. Лучше если у каждого передатчика и каждого приёмника будет собственная антенна, как на схеме. Честно говоря разного рода экспериментов с антеннами я не проводил, и не вижу в этом надобности.

Ссылка на комментарий
Поделиться на другие сайты

  • 10 месяцев спустя...

Довелось разобрать один из двухкнопочных пультов, и посмотреть у него внутри. В начале этого лета один из пультов которые я "привязал" к описанной выше (6 ноября 2018) радиоуправляемой розетке был потерян на участке, и найден буквально недавно, втоптанным в землю. Таким образом он пролежал в земле примерно с июня по сентябрь:

pult-1.thumb.jpg.6713887645f49bc547b3612d769a0662.jpgpult-2.thumb.jpg.f29c9f96fe89d64ea347ed8c2bdfd3b2.jpgpult-3.thumb.jpg.dcbf8ae38ef10e4f22aa2dbc2b87b1c6.jpgpult-4.thumb.jpg.c8e5b13ccdfcd04463654e8a2fe5ab4c.jpg


Похоже кроме того что он лежал в земле, его еще кто-то безуспешно грыз. :) Вскрытие показало, что питается он от двух литиевых батареек CR2016, соединенных последовательно. Напряжение питания - 6 вольт. При чем вышла из строя только одна батарейка, и довольно интересно. Она не просто разрядилась, но и поменяла полярность. Вторая батарейка была конечно тоже не первой свежести, но сохраняла работоспособность. Как я предполагал, схема в общем на тех же деталях что и передатчик TX118S-4 V1 описанный выше, но конструктивно конечно всё сделано по-другому. Можно например заметить встроенную антенну. После того как я отмыл и отчистил от ржавчины этот пульт и заменил батарейки на новые, он оказался исправным. Меня беспокоило то, что после смены батареек в пульте приёмник его уже не опознает, а повторная настройка будет затруднительна, так как мало того что нужно будет разбирать аппарат, но и еще отдирать корпус модуля от стенки коробки. Но нет, приёмник всё еще помнит этот пульт, и работает с ним нормально. Так что замена батареек не влечет за собой никаких проблем. Корпус скрепляют три болта (не самореза) никаких защелок нет, разобрать довольно просто, нужна только маленькая крестовая отвертка. Так что пульты такого типа вполне надежны. За 4 месяца лежания в земле фактически не произошло выхода из строя.

  • Like 1
Ссылка на комментарий
Поделиться на другие сайты

  • 2 недели спустя...

Очередной дистанционный выключатель (радиорозетка, радиоуправляемая розетка), на этот раз очень простой. Планирую использовать это устройство только для одной цели - дистанционного управления прожектором наружного освещения, размещенного на одном из вспомогательных строений на даче, просто потому что размещение прожектора таким образом будет более эффективным и удобным, чем на жилом доме, из-за особенностей планировки участка. То есть что бы можно было включить или выключить из дома прожектор, расположенный в другом месте, и который светит на дом и двор со стороны. Разумеется прожектор при наличии нескольких пультов можно будет включить не только из дома, но и из любого другого места на участке и в окрестностях, например из приближающегося автомобиля.

Когда-то я собирался сделать двухканальный дистанционный выключатель, для чего купил двухканальный модуль, но так и не смог его настроить при помощи "Learning button" так как бы мне хотелось. Потому от того проекта я отказался, и модуль был отправлен в долгий ящик, из которого теперь он был извлечен, правда используется как одноканальный. Модуль этот имеет два реле, и встроенный простой БП на 12 вольт. Таким образом ему не требуется внешний блок питания, которые присутствовали во всех описанных выше аппаратах. Раз не нужен БП, то и от внешнего реле я так же отказался, и потому вся радиорозетка получилась очень простой. Как и раньше, имеется контрольная лампочка показывающая наличие напряжения на выходе устройства. Собрано всё в электрической распаечной коробке 100х100 мм. Розетка размещена на крышке коробки, а выключатель питания и контрольная лампа на одной из боковых сторон. На других сторонах размещены ввод питания и антенна.

Антенна оставлена штатная, только она была распрямлена, и выведена из корпуса наружу. Рабочее реле выбрано произвольно, то которое удалось настроить как надо, то и работает. Соответственно второе реле не используется, его можно будет со временем использовать в качестве донора, если выйдет из строя рабочее реле. Используется пульт с двумя кнопками, правда у меня он остался один, хотя требуется хотя бы два. Заказал еще пультов с двумя кнопками, но они пока не пришли.

364861891_.GIF.7675c12379533cee7590894793eedcac.GIFradiorozetka-1.thumb.jpg.a919b2fb2d0c4f88eea6531974d85652.jpgradiorozetka-2.jpg.abbc763f2d13d449d23b3f468fd70feb.jpg

 

На месте пока это всё не смонтировано, монтировать буду где-то через неделю. Будет использован светодиодный прожектор типа Jazzway FPL-C мощностью 50 ватт. Для подключения прожектора к радиорозетке будет использован кабель - 2x1,5 мм, круглого сечения. Прожектор оснащен коротким "хвостиком" кабеля для подключения, и у него нет какой-то внешней клеммной коробки, кабель заводится внутрь прожектора, и разбирать его что бы убрать этот хвостик, и подключить длинный кабель не хотелось. Потому для удлинения провода придется использовать соединительную коробку размером 60х60 мм, где провода планируется соединить при помощи винтовых клемм. Сделано так только для удобства снятия прожектора, например для ремонта, замены, или на зиму. Зимой на даче мы не живем, и пользоваться им всё равно никто не будет. Сама радиорозетка будет находиться внутри помещения, и запитываться от электрической розетки в этом же строении, на котором планируется установить прожектор.
Поскольку кабель прожектора оснащается обычной сетевой вилкой, при необходимости его можно будет включить непосредственно в сетевую розетку, например при выходе из строя радиорозетки или потери пульта. Что добавляет универсальности как самому прожектору, так и радиорозетке, которая довольно мобильна, и её можно использовать для других целей.
Прожектор вместе с соединительной коробкой планируется при помощи болтов и шурупов установить на доску или лист фанеры, которая в свою очередь будет крепиться на строение при помощи четырех шурупов по углам. Таким образом для того что бы снять всю эту сборку, нужно будет вывернуть эти шурупы, и отсоединить провода в коробке.

Обнаруженные мной недостатки данного аппарата, при его использовании как планируется в моем случае:

- Используется импульсный блок питания, который может создавать помехи приёму, и тем уменьшать радиус действия.
- Выходное напряжение коммутируется только по одному проводу. Если вдруг окажется так, что реле разорвет "ноль", то нагрузка всё равно останется под "фазой", а это небезопасно. Потому реле лучше подключать так, что бы разрывалась именно "фаза", как и показано на схеме. Прожектор так же подключен соблюдая фазировку (по цвету проводов "хвостика"), хотя в инструкции таких требований нет.
- Радиорозетка размещается не дома, а в другом строении и за ней нет должного визуального контроля.
- Для того что бы прожектор всегда можно было включить с пульта, радиорозетка должна быть постоянно подключена к сети. Потому её нужно будет отключать при помощи выключателя, а еще лучше из розетки, как только необходимость в ней исчезнет, например в светлое время суток, или при отъезде с дачи. Потому что самоделкам, тем более китайским, не стоит больно-то доверять.

Ссылка на комментарий
Поделиться на другие сайты

  • 2 месяца спустя...

Хочу рассказать о достаточно простом и недорогом, хотя правда и не очень совершенном в плане надежности и защищенности способе организации дистанционного управления (ДУ) на 16 каналов (команд) с использованием DTMF тонов. Эти тоны поддерживает достаточно много разной аппаратуры, например сотовые телефоны, проводные телефоны с тоновым набором, некоторые рации, и немало других приборов, в том числе и компьютерные программы, как для ПК так и для смартфонов. Всю систему ДУ можно условно разделить на три части: [Клавиатура + Кодер] -> [Связная аппаратура] -> [Декодер + Исполнительное устройство]. Кодер в большинстве случаев уже имеется в связной аппаратуре, хотя может быть и отдельным узлом. Кодер и исполнительное устройство (реле, ключи, и т.п.) тут рассматриваться не будут. Связная аппаратура только теоретически. В любом случае понадобится шнурок, с соответствующими разъёмами для соединения связной аппаратуры с декодером.
Если посмотреть на фотографию практически любого кнопочного телефона или некоторых раций, то можно увидеть что они имеют 16 стандартных кнопок. Эти кнопки как раз и отправляют в линию DTMF тоны.

2019-11-25_204927.thumb.jpg.0a44e6eac5ce5950d474eb105f90a823.jpg

Насчет телефонов и смартфонов: Во время разговора на экране смартфона присутствует набор кнопок, таких как громкая связь, запись, и еще какие-то. Среди них имеется и кнопка вызова клавиатуры. Используется эта клавиатура когда на той стороне для выбора чего-то просят нажать какую-то клавишу. Естественно на разных смартфонах это всё может работать (или не работать), выглядеть (или не выглядеть) по-разному, потому я не буду на этом останавливаться. На приёмной стороне смартфон так же вполне может использоваться. Конечно в данном случае будет удобно на обоих концах канала связи использовать дешевые классические телефоны, а на приёмной стороне - еще и со специально выделенной СИМ-картой, номер которой никто не знает. Телефон на приёмной стороне должен быть настроен на автоответ (автоподнятие трубки). Но в наши времена телефонных банкиров и прочих мошенников это не очень безопасное решение. Если в приёмном телефоне есть функция "белый список", то её обязательно нужно будет использовать. И больше в общем-то никакой защиты нет.
Передать команду можно как-то так: Позвонить на номер приёмной стороны, убедиться что связь установилась (телефон на том конце поднял трубку), нажать нужную кнопку на своём телефоне, затем дать отбой и молиться что телефон принял, а декодер обработал наш сигнал правильно, и команда выполняется.

Насчет раций: Не всякая рация поддерживает функцию DTMF. Наличие поддержки DTMF на передающей стороне обязательно, на приёмной - не обязательно, эти сигналы примет любая станция, естественно работающая на той же частоте (канале). Для передачи сигнала нужно нажать кнопку PTT (кнопку передачи, тангенту), и потом нажать нужную кнопку на клавиатуре. После чего отпустить PTT, и молиться в три раза сильнее чем в случае с телефоном.

Я не раз упоминал о том что те или иные устройства дистанционного управления описанные в данной теме не имеют обратной связи. Но в данном случае у нас на обоих концах канала связи имеются два приёмопередающих устройства, так что можно подумать как сделать обратную связь, что бы находясь где-то далеко получать "квитанцию" - произошло ли включение, и включение именно необходимой нагрузки, и как проходит её работа. Сделать это можно, но мне что-то в лом со всем этим заморачиваться, тем более что какого-то законченного устройства на данный момент я делать не собираюсь, и потому в моём данном случае обратной связи нет. Да и что греха таить, не стоит городить огород используя довольно несовершенный и незащищенный канал связи. Если уж делать навороченную ДУ, так используя например СМС или при помощи соединения через интернет. Но это уже совсем другая история. С телефонами я вообще никаких экспериментов не проводил, потому как у меня дома из рабочих в наличии всего один смартфон.

Рассмотрим один из декодеров DTMF на ИМС MT8870 купленный на Алиэкспрессе.

dtmf.thumb.jpg.8ffbf05313e650e53bbd1558da554051.jpg

Это самый простейший модуль за 50 рублей, они там есть и более сложные, в том числе и с реле. (То есть исполнительные устройства уже имеются, достаточно добавить только связную аппаратуру).
На вход данному модулю подается звуковой сигнал от приёмника связной аппаратуры (телефона, рации, и т.п.). Входов два, - 3,5 мм гнездо, и контакт - штырёк на плате. Можно выбрать любой - они соединены вместе.
Модуль имеет четыре цифровых выхода Q1,Q2,Q3,Q4, на которых в двоичном коде может быть до 16 (0000-1111) состояний. Кроме того имеется два дополнительных выхода обозначенных STQ, на одном из которых единица появляется когда на вход приходит любой тон, а другой инвертирован, единица на нем тогда, когда на входе нет тона. Эти сигналы так же могут пригодиться например для распознавания прихода (или не прихода) любой команды, скажем для запуска таймера отключения нагрузок по тайм ауту, если на декодер слишком долго не приходит никаких сигналов, например из-за пропадания связи.
На плате имеется пять светодиодов, показывающих состояние на выходах Q1-Q4 и одном из STQ. Напряжение питания - 5 вольт. Двоичный код на выходе, соответствующий кнопке нажатой последней, удерживается до прихода следующей команды, тогда на выходе устанавливается код новой команды, и опять остаётся до прихода следующей. Таким образом одновременное выполнение более чем одной команды, или передача команд по более чем одному каналу невозможны. Но это легко сделать используя внешнюю схему.
Двоичный код довольно тяжело использовать в "хозяйстве", с какими-то прикладными целями, например управлением несколькими нагрузками при помощи реле или тех или иных ключей. Потому придется либо покупать более навороченный модуль, либо на выход этого добавить какую-то схему, которая будет преобразовывать двоичный код в команды управления чем-либо, которые нам нужны в конкретном случае. Это могут быть схемы на дешевых микросхемах КМОП логики. В данном направлении я пока не копал. Для проверки была собрана простая схема, где на каждый выход через гасящий резистор был подключен светодиод. Светодиоды, гасящие резисторы и стабилизатор на 5 вольт размещены на макетной плате.

Законченного устройства я не делал, и на данный момент не вижу в нем нужды. Видео 33 МБ: https://www.dropbox.com/s/5akbzh9ggi5ug0x/dtmf_16_ch.mp4?dl=0

UPD:

В настоящее время имеется возможность посылать более-менее защищенные сигналы при помощи радиосвязи. Т.к. появились рации способные передавать DTMF-тоны пакетами. То есть на экране рации набираешь на клавиатуре последовательность символов, затем нажимаешь PTT и эта последовательность уходит на передачу. С передачей проблем нет, всё решается при помощи самой рации. Проблема появляется на приёмной стороне. Допустим мы передали последовательность знаков пусть 1589075, значит на выходе декодера получим пакет двоичных кодов 0001, 0101, 1000, 1001, 0000, 0111, 0101. Эти числа нужно обработать каким-то образом что бы они были распознаны как надо, и произвели какие-то нужные нам действия. При помощи КМОП микросхем это сделать уже не так просто, по всей видимости нужно будет использовать те или иные микроконтроллеры или микропроцессоры.
С их помощью можно сделать более продвинутые приемники, которые можно будет оперативно перепрограммировать, и записывать несколько команд. Например набираем на рации пусть 1111, это пусть будет включение света во дворе сельского дома, нажимаем 2222, это будет включение света в доме, и так далее. Количество команд получается очень большим.
"Шифрацию" можно сделать двумя способами как количеством передаваемых символов, так и распознаванием что именно за символ пришел, и срабатыванием только на правильную последовательность, зашитую в приемнике.

Настройка раций Quansheng UV-K5, Quansheng UV-K6, Radtel RT-590, Tidradio TD-H3 для передачи DTMF-тонов:

Рация должна находиться в частотном режиме VFO, установлена необходимая частота.
Для вызова режима набора символов кратковременно нажать кнопку "*/Scan" (у Tidradio TD-H3 "*/DTMF"). После чего на экране появится поле куда вводить символы. Можно передать символы 1234567890*#ABCD. Количество символов в пакете от 1 до 15. После окончания набора кратковременно нажать PTT. Передача отключится автоматически после окончания передачи последнего символа.

dtmf-x.thumb.jpg.78f3e61052dffd5654d07c9ac545f942.jpg

 

Изменено пользователем Valery
Ссылка на комментарий
Поделиться на другие сайты

  • 9 месяцев спустя...

В посте от 5 октября 2019, через один назад, я писал что хочу сделать дистанционное управление освещением дачного участка. Но писал что есть проблема - я банально боюсь всё это оставить без надзора достаточно надолго, потому что всем этим самоделкам у меня нет доверия.

Та радио-розетка в связке с прожектором, что я описывал в том посте, работают нормально. Но что бы всё это выключить физически, приходится на ночь глядя выходить из дома, идти в другое строение, и там выключать приёмник выключателем. Достаточно неудобно. К тому же к тому прожектору я добавил ещё два, и планирую добавить ещё два, так как двор достаточно большой, к тому же неправильной формы, с кучей углов, и одним источником света не обойтись. К тому же все прожектора будут запитываться из разных строений, два из дома, один из гаража, и там посмотрим кто еще откуда.

Для реализации такой задумки пришлось купить "фирменное" изделие, к которому доверия всё же больше. То, что я собирал в огромных коробках, в "фирменном" виде выглядит поскромнее.

rozetki-3.thumb.gif.6fe973b57504c7c1e00c63c96d44572c.gifrozetki-1.jpg.52919c9d3549bb1a84acf3d6d275ea4f.jpgrozetki-2.thumb.jpg.5da9cfdb5125ce0d4a858dbd25c8a7f7.jpg

Теперь можно каждую радио-розетку включить в свою сетевую розетку, где бы она не находилась. А в неё включить соответствующую нагрузку, в моём случае прожектор. И управлять всеми нагрузками одним пультом с одного места. Выходишь например ночью во двор, включаешь все прожектора, заходишь в дом - выключаешь. Что мне и было нужно.

Можно было бы конечно сделать нечто такое и самому, например привязав один четырехкнопочный пульт, и четыре одноканальных уже описанных выше модуля. Но городить четыре блока питания... четыре реле... это уже перебор. И опять же - это будет самоделка.

Пульты достаточно большие и хлипкие, кнопки нажимаются очень легко. Так что наверно они только для домашнего использования. Питаются от батарейки 23А (круглой на 12 вольт). Никакой "обучающей кнопки", по крайней мере снаружи нет, комплект продаётся с уже "привязанными" этими пультами к этим розеткам. Так что если потерять или поломать пульты, то вероятно придётся выкидывать весь комплект. Я так предполагаю на данный момент. Розетка имеет кнопку принудительного включения (если нужно включить, а пульта поблизости нет) и индикатор срабатывания.

Коммутирующим элементом такой радиорозетки является реле. Это понятно потому что эта штука щелкает, когда включается и выключается. Заявленный максимальный ток - 10А. Но наверно всё равно, коммутация идёт по одному проводу, вряд ли там реле с двумя контактными группами. Но можно разобраться с фазами. О чем я говорил в указанном посте.

Три прожектора уже есть, осталось купить и установить еще два. На этот раз подключаю без клемм, напрямую с помощью пайки. Изоляция - термотрубками. На зиму просто накрою каким-нибудь мешком.

 

 

Изменено пользователем Valery
Перезаливка фотографий
Ссылка на комментарий
Поделиться на другие сайты

  • 2 месяца спустя...

Небольшой обзор еще одних модулей дистанционного управления, на этот раз на 6 независимых каналов под обозначением TY24D-TX (передатчик) и TY24D-RX (приёмник). Продаются комплектами передатчик + приёмник, стоимость одного комплекта на Алиэкспрессе на 5 дек. 2020 - 160,09 руб. Имеются отличия от всех описанных выше модулей, а именно частота здесь уже не 433 Мгц, а 2,4 Ггц. Канал передачи данных защищенный, приёмник может быть настроен на конкретный передатчик, и игнорировать другие. Для этого так же имеется подобие "обучающей" кнопки, при чем не только на приёмнике, но и на передатчике. Но в описанных выше случаях  эта кнопка служила и для опознавания передатчика, и для выбора режимов приёмника. Здесь же только для опознавания передатчика.
Номинальное напряжение питания обоих модулей - 3,3 вольта, но может быть в пределах 2,5-3,6 вольт. Для передатчика должны подойти либо одна 3-вольтовая литиевая дисковая батарейка (не аккумулятор), либо две "круглых" батарейки AA или AAA. Приёмник следует запитать от того устройства где он установлен номинальным напряжением.

ty24d.jpg.591f61a70451b0d863e79b92df16eb3c.jpg

Передатчик: Имеет 10 контактов для внешних подключений: Vcc - плюс питания,  GND - минус питания, общий провод. A1-A6 (или B1-B6) - входы от кнопок, либо какой-то внешней схемы. На эти входы надо подавать логические нули, то есть соединять с общим проводом точно так же как в модуле TX118S-4 V1 описанном выше. A7 - вход кнопки для согласования передатчика с приёмником. A8 - выход для подключения светодиодного индикатора. Схема внешних подключений передатчика выглядит так:

TY24D-TX.jpg.7b6744b883dca05c1ac3b9118a38110c.jpg

Приёмник: Тоже имеет 10 контактов: Vcc - плюс питания, GND - минус питания, общий провод. B1-B6 выходы. При получении сигнала от передатчиках на этих выходах появляется высокий уровень (логическая единица). B7 - вход кнопки опознавания передатчика. B8 - вход выбора режима работы, которых всего два - с триггером или без триггера. "Без триггера" - вход B8 подключен к плюсу питания, означает что единица на выходе присутствует только на время удержания кнопки передатчика. "С триггером" - вход B8 подключен к минусу питания, - одно нажатие включает, другое выключает. Ставить на этот выход какой-то переключатель ИМХО мало смысла, так как вряд ли придётся оперативно менять режим работы. Достаточно просто припаять B8 либо к плюсу, либо к минусу. Тестировочная схема со светодиодами для индикации состояния на выходах:

TY24D-RX.jpg.256a89089345573d469712653cfda1d1.jpg

К выходам приёмника вместо светодиодов можно подключить ключевые транзисторы, которые будут включать реле, или какие-то другие нагрузки. Либо подключить какую-то другую схему, для получения режимов которых нет в модуле приёмника. Но замечена одна нехорошая особенность, которая наблюдалась так же и в модуле RX480R_4CH описанном выше. В момент включения модуль видимо из-за различных переходных процессов на короткое время выставляет единицы на всех выходах одновременно. Реле подключенное через ключевой транзистор вряд ли успеет сработать. Но если к выходам подключена та или иная внешняя схема например триггеры, это может быть источников сбоёв в её работе. В частности может случиться так, что триггеры после включения будут вставать в произвольное положение, как это наблюдалось при попытке таким образом использовать модуль RX480R_4CH. Но это тоже можно победить, правда немного усложнив схему. Я пока ничего кроме светодиодов не подключал, да и на данный момент и не собираюсь, но и особых проблем с этим не видится. Теоретически может оказаться так, что выходной сигнал из-за низкого напряжения питания не особо сильный, и не сможет открыть мощные ключевые биполярные транзисторы. Ну не знаю, тогда наверно придётся использовать составные или полевые транзисторы, или ставить между модулем и транзисторами те или иные повторители.

Общее мнение: На дальность действия испытания не проводились, заявленная дальность как у всех подобных модулей до 50 метров, отзывы говорят о том что реальная дальность меньше. Хотя в плотной городской застройке может быть и меньше, а в сельской местности при отсутствии помех и открытых пространствах будет больше. Всё же у нас и частота не предрасположена к особой дальнобойности, да и антенны хуже. Антенна размещена на плате, внешних подключений не требуется. Сборка законченного устройства по типу описанных выше потребует более высокой квалификации и больше разных дополнительных материалов и деталей. Имеют не очень (для не-ардуинщика) часто где-то встречающееся напряжение питания - 3,3 вольта, для которого еще надо придумывать какой-то стабилизатор. Готовых совместимых передатчиков, (как это имеет место с модулем TX118S-4 V1 описанным в этой теме выше), я не обнаружил. Значит и пульт придётся делать самостоятельно, в том числе изготавливать или покупать для него какой-то подходящий корпус с кнопками и отсеком источника питания.
Обзор этих модулей на YouTube (автор не я, и не уверен что это те самые модули, но и отличий нет): https://www.youtube.com/watch?v=ArncDGch_Ns
Видео: Привязка передатчика к приёмнику, выбор режимов, демонстрация работы. (23 МБ): https://www.dropbox.com/s/d5zudbrfu90al8p/TY24DRX%26TX_remote.mp4?dl=0

 

Изменено пользователем Valery
Перезаливка фотографий
Ссылка на комментарий
Поделиться на другие сайты

  • 2 месяца спустя...

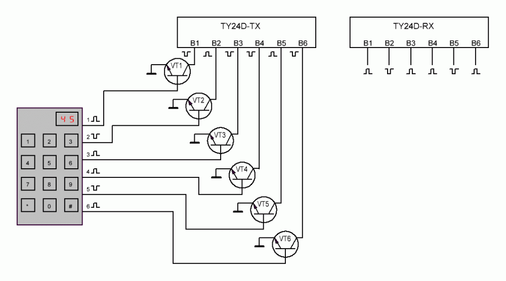
Небольшая скажем так чисто теоретическое дополнение для предыдущего модуля, расширяющее количество команд до 64. Правда в один момент может быть передана только одна. Это не какая-то конкретная схема, а просто информация к размышлению, для более продвинутых чем я радиолюбителей и программистов. Тут я просто расскажу как я это вижу.
Выше, в посте про модуль с DTMF тонами было указано что используя четырехразрядный двоичный код (0000-1111) можно передать 16 команд (0-15). А тут у нас шести разрядный двоичный код (000000-111111), и значит с его помощью можно передать 64 (0-63) команды. Скорее всего без микрокомпьютера типа Ардуино или чего-то подобного тут не обойтись.
Клавиатура - стандартная телефонная, только добавлен двух разрядный цифровой индикатор, для контроля за правильностью набора номера. Пусть кнопка "*" у нас будет типа Enter, а "#" - Backspace.
Допустим мне нужно передать номер команды пусть 45. Я набираю 4, затем 5, затем *. Схема должна преобразовать это число в двоичный код, а это у нас будет 101101. Ко входам модуля -передатчика подключены транзисторы, которые будут соединять их с массой. И тем самым на входы 1, 3,4,6 будут поданы логические нули, а на оставшиеся - нет. Передатчик передаст этот код. Приемник его примет, и выставит этот самый код на своих выходах. А дальше самое сложное, - как и во что преобразовать этот двоичный код. Вряд ли понадобится разворачивать его на 64 позиционных выхода, это надо будет решать по месту, смотря чем и как собираемся управлять.
Да в принципе даже не знаю где могут понадобиться 64 команды. Как говорится - моё дело прокукарекать, а там хоть не рассветай. :)

64komm.thumb.GIF.0b620dc81d751c6998dc129e7c7bc374.GIF

Изменено пользователем Valery
Перезаливка фотографий
Ссылка на комментарий
Поделиться на другие сайты

  • 3 месяца спустя...

С одной из радиорозеток описанных выше (пост от 26 фев. 2018) случилась авария. А именно произошло замыкание насоса. Это вызвало резкое увеличение тока через данную розетку, что в свою очередь повлекло оплавление провода идущего к насосу, и выход из строя радиорозетки. Домовый автомат на 10 А при этом не сработал, так как ток видимо не достиг такого порога из-за низкого качества электросети, в которой "просело" напряжение, и большой длины проводов, которые создали сопротивление. Но тем не менее и такого тока хватило.
Из строя вышло только внешнее реле, которое собственно и коммутировало напряжение. Сам модуль включая его внутренее реле, блок питания и другие узлы не пострадали. Если бы у меня было точно такое же реле, то весь ремонт свёлся бы к его замене, подобно тому как меняют радиолампы. Но увы, точно такого же реле у меня не было, но было другое, с аналогичными характеристиками, но с двумя группами контактов по 10A, вместо четырех по 5A, как было раньше. Колодки у этих реле разные, так что пришлось менять реле вместе с колодкой. Большой разницы тут нет, напряжение как и раньше коммутируется по двум проводам.
Это всё меня навело на две мысли. Первая - правильно я поступил что добавил внешнее реле. Иначе сейчас пришлось бы менять не реле, а модуль. И вторая мысль, что всё-таки надо делать какую-то защиту. Тем более что давно замечаю что погружные насосы любят иногда устраивать короткие замыкания.

Плавкие предохранители тут не подходят. Где я в сельской местности буду искать предохранитель, при условии что поливать надо начинать уже давно. Лишние проблемы себе на голову. Обычный автомат тоже не подходит, слишком мало для него места. Нужно подыскать какую-то малогабаритную "вышибную" кнопку, какие бывают в некоторых фильтрах - разветвителях питания, которые используются для подключения компьютеров. Ничего пока не придумал по этому поводу.

dist-1.thumb.jpg.a9c6ea436993966a067e584e1cffdc9d.jpgdist-2.thumb.jpg.797971f56013d99e057c62cd1e4e080a.jpgdist-3.thumb.jpg.8f46dd697d830859acbf3a76505f3bb6.jpg

Ссылка на комментарий
Поделиться на другие сайты

  • 4 месяца спустя...

Небольшой обзор еще одной модели одноканального модуля - приёмника дистанционного управления на 433 (433,92) Мгц.

qiachip-1.thumb.jpg.01d0e6a68ba250958cf171fbd3b6f9ef.jpgrc-1.thumb.jpg.13bb910ceb87259fb613fc82e637ebed.jpgrc-2.thumb.jpg.55a7ea2ffb14e704e3827ef7380abfa5.jpg

Они похожи на все описанные выше приемники ДУ которые имеют "обучающую кнопку". Но в отличие от них у этих модулей нет реле, вместо реле тут транзисторный ключ. Развязки выходного сигнала от источника питания у данного приемника тоже нет, хотя существуют и такие у которых она есть. В нашем случае нагрузка может быть подключена только через приёмник, и питаться от его источника питания. На выходе имеется определенная полярность напряжения, которую нужно соблюдать.
Цена описываемых модулей меньше чем у описанных выше, - на момент покупки 695,25 рублей за 5 штук (с учетом доставки), то есть примерно 140 руб/шт. Заявленное напряжение питания 3,6 - 24 вольта. Заявленный ток нагрузки до 2 ампер. Ключевой транзистор n-канальный полевой типа D20N06, это достаточно мощный транзистор способный работать с током до 20 ампер. Заявленный ток такой относительно небольшой видимо потому что транзистор-то может и выдержит больше, а вот дорожки на плате нет. Да и вообще как всегда, с китайскими изделиями лучше особо не злоупотреблять. Если коммутируемый ток будет недостаточен, то придется установить реле или более мощный ключ.
Антенна уже распаяна на модуле, при чем они могут быть двух типов - гибкий провод, или жесткий свернутый в спираль. В любом случае длина антенны около 17 см. Для повышения дальности приёма лучше если антенна будет прямая, и расположена насколько можно дальше от любых электропроводящих предметов.
Пульты-передатчики можно попробовать использовать любые на частоту 433 (433,92) Мгц, с любым количеством кнопок. В том числе и модуль - передатчик TX118S-4 V1 описанный выше. Настройку модулей при помощи обучающей кнопки я уже показывал выше на видео в посте от 6 ноября 2018, настройка этих модулей точно такая же.
Повторюсь, - есть три основных режима. Условно назовем их 1 (одно нажатие обучающей кнопки) - без фиксации. Команда выполняется пока мы держим кнопку пульта, как отпустим кнопку, так и команда снимется. Здесь удобно использовать пульт с одной кнопкой. Режим 2 (два нажатия) - управление с одной кнопки, которая последовательно включает и выключает нагрузку. Тут тоже удобно использовать пульт с одной кнопкой. 3 (три нажатия) управление с двух кнопок, одна включает нагрузку, другая выключает. Этот режим мне представляется наиболее удобным, хотя и требует пультов минимум с двумя кнопками. 8 нажатий - полный сброс.
И есть дополнительные (4,5,6,7). Это режим 2, но с автоматическим отключением после выдержки некоторого времени. У режима 4 порядка это 10 секунд, у режима 5 порядка 20, и так далее с увеличением интервала.

Настройкой приёмника на пульт надо будет заморочиться всего один раз, при первой настройке после окончания сборки законченного устройства. Затем настройки будут сохраняться неограниченное (в адекватных пределах) время, в том числе и с отключенным питанием. Замена батареек в пульте не приводит к потере настроек. Если пульта нет, то лучше его купить сразу в комплекте с приёмником, это позволит избежать проблем.
У меня есть пульты с двумя и четырьмя кнопками. Исходя из этого, и своих интересов, я провел испытания данных приёмников тремя способами, используя режимы 2 и 3, так как режим 1 меня не интересует.

1. Краткий обзор режимов. Работа одного приёмника с двухкнопочным пультом-передатчиком по режиму 3. Видео.
2. Работа двух приёмников от одного четырехнопочного пульта по режиму 3. Одна кнопка (A) должна включать нагрузку, вторая (C) выключать. Оставшиеся две кнопки (B и D) точно так же работают со вторым приёмником. Видео.
3. Работа четырех приёмников от одного четырехкнопочного пульта по режиму 2. Одно нажатие одной некоторой кнопки пульта включает привязанный к этой кнопке приёмник, который включает некоторую нагрузку. Второе нажатие этой же кнопки - выключает эту же самую нагрузку. Точно так же для остальных трёх кнопок, которые управляют только своими приёмниками. На видео я сказал "конечно надо понимать....", но не закончил мысль. Конечно надо понимать что если мы хотим сделать управление светом в разных местах, по типу покупных радиорозеток описанных выше, нам потребуется целая куча разного оборудования, - блоков питания, реле, розеток и т.д. Так что вряд ли оно того стоит. Разве что есть желание сделать что-то совсем уж уникальное. Видео.

Конечно могут иметь место и разные другие варианты, в разумных пределах как угодно по другому, как удастся настроить, и исходя из местных потребностей. В не очень отдаленном будущем планирую продолжить эксперименты с этими модулями, потому что есть некоторые вопросы.

Ссылка на комментарий
Поделиться на другие сайты

Мне описанные выше модули показались более перспективными в смысле более гибкого их использования, потому решил с ними разобраться поближе. Схема включения ключевого транзистора такая:

1094099534_433.GIF.067e300f4e7fe07c00a33f1c475633e0.GIF

Схемы приемника и микроконтроллера я не касался, и обозначил их просто серым прямоугольником. Работает это всё так: Ток приходит на красный провод, проходит дальше, на питание электроники, выходит обратно на синий провод, проходит через нагрузку, возвращается по белому проводу, и упирается в сток транзистора. Если транзистор закрыт, тока в цепи нет, нагрузка не работает. Если открыт, транзистор соединяет белый провод с "массой", ток пошел, нагрузка включилась.

Как подключить внешний более мощный ключ? У нас тут получается ключ с открытым стоком, то есть белый провод либо подключен к нулю, либо ни к чему. Если притянуть белый провод к плюсу резистором, то выходной сигнал инвертируется. Единица на выходе будет в то время когда транзистор закрыт. Можно добавить простой инвертор на одном транзисторе, а потом уже добавлять внешний ключ. О чем-то подобном можно посмотреть в первом посте данной темы. Можно придумать транзисторный ключ который будет открываться низким уровнем.

Как усилить этот ключ? Просто бросить более толстые белый и черный провода прямо на транзистор, соблюдая цоколевку. Синий и красный покрепче соединить вместе припоем. Ток транзистора 20 китайских ампер, ну значит ампер пять выдержит без особого нагрева.

Можно ли развязать питание модуля и нагрузки? Да. Вот по такой схеме.

1163711306_4332.GIF.d2b5d74e48a6d45f729ceafb54c10028.GIF

Можно ли подключить реле? Да, как и любую другую нагрузку к белому и синему проводам. Реле нужно зашунтировать высоковольтным диодом, например 1N4007 катодом к синему проводу. Что бы не выбить транзистор высоковольтными импульсами которые могут возникать при коммутации индуктивности. Контакты реле уже могут коммутировать какое-то другое напряжение, например сетевое.

Ссылка на комментарий
Поделиться на другие сайты

  • 11 месяцев спустя...

Здравствуйте Валерий!

Интересует ваша схема, только без микросхемы. Нажимаешь кнопку на рации включается, отпускаешь отключается. И как с вами можно связаться в личке?

 

Ссылка на комментарий
Поделиться на другие сайты

Я так и не довел ту схему до ума, и проверял только в масштабах комнаты. Так что в реальных условиях то ли будет работать, то ли нет. А может быть будет срабатывать на любую помеху. К тому же это было давно, в 15 году, уже многое не помню, и сейчас нет возможности начинать всё заново. Если хотите попробовать без микросхемы попробуйте так:

radio-rozetka.thumb.GIF.280295a8bb55fc529f8b6ddf2d86e2a3.GIF

Возможно резистор R4 тоже придется убрать, а может и нет. Как обойтись без оптрона DA1 не знаю, всё равно на его месте нужна будет какая-то достаточно непростая схема, которая звуковую частоту с рации будет преобразовывать в нормальные, а главное стабильные и четкие уровни, которые можно подавать на ключевой транзистор.

Ссылка на комментарий
Поделиться на другие сайты

Вааще хотелось простую и надежную систему, DA1 поменять на оптопару по проще на четырех ножках типа РС123. Сигнал можно взять со светодиода он строго включается при приеме.

Ссылка на комментарий
Поделиться на другие сайты

  • 6 месяцев спустя...

Небольшой обзор приемника ДУ на всё ту же частоту 433,92 Мгц, под обозначением RX480E-1A. Это по всей видимости "родня" описанных выше четырехканальных модулей RX480R_4CH, только в отличие от них тут всего один канал, и немного другая логика работы обучающей кнопки. Заявленное напряжение питания 3,3 вольта. Но оно может находиться в пределах 2,5-5,0 вольт. Выше поднимать напряжение не рискнул. Ток потребления в состоянии покоя 4-5 mA. Стоимость на Алиэкспрессе на момент создания этого поста 368 рублей за 5 штук. Этот модуль не имеет реле или транзисторных ключей, а имеет просто выход Out, на котором может быть высокий или низкий уровень напряжения, близкий к напряжению питания или нулю вольт. Далее под "включением нагрузки, или включением модуля" я буду иметь в виду высокий уровень на выходе Out.
Обучающей кнопки на плате нет, нужно подключать внешнюю кнопку. На одном из фото видно что к модулю подключена внешняя плата с кнопкой и светодиодом. Режимы о которых я много раз говорил выше очень упрощенные. Номер по порядку означает число нажатий на обучающую кнопку.

1. Модуль сразу переходит во включенное состояние, на пульт реакции нет.
2. "Триггерный" режим, одно нажатие кнопки включает нагрузку, второе нажатие этой же кнопки - отключает.
3. Работа с двумя кнопками, одна кнопка включает, вторая отключает. Требуется пульт минимум с двумя кнопками.
4. Сигнал на выходе присутствует пока удерживается кнопка.
5. Не работает.
6. Инверсия выходного сигнала. Если нажать 6 раз, а потом выбрать какой-то другой режим, то этот режим будет работать нормально, но при включении питания модуль будет сразу переходить во включенное состояние.
7. Не работает.
8. Полный сброс.

RX480E-1A-1.thumb.jpg.43de7a90adbc828bfa94f479fb081d23.jpg

RX480E-1A-2.thumb.jpg.576893e91874c9af15263c62054cf6fd.jpg

RX480E-1A-3.thumb.jpg.a37beaaa5bfc45bc2b817f5e7691d666.jpg

RX480E-1A-4.thumb.jpg.bf2ba14b889479761e4c40fb103db2bb.jpg

Если имеется пульт с двумя и более кнопками, можно выбрать индивидуальные режимы для любой кнопки. Например в двухкнопочном пульте можно на кнопку А выбрать режим 2, а на кнопку B - режим 4. Ну или как угодно по-другому. Это касается и всех остальных модулей на 433 Мгц описанных выше.

Возникла мысль собрать батарейный музыкальный беспроводной дверной звонок на дачу, для этого был куплен передатчик в виде звонковой кнопки и эти модули. Но как видим имеются проблемы. Это заметный ток в режиме покоя - до 5 mA. И это еще без музыкального модуля, который тоже что-то потребует. Это всё тянет за собой необходимость в серьёзном источнике питания, что бы его хватило на весь дачный период. Ну и отсутствие режимов с таймерами, которые например имели место в модулях описанных выше. Для звонка тут самым подходящим является режим 4, значит звонок будет звучать только пока визитер будет удерживать кнопку звонка. А это может оказаться недостаточно. Короче не знаю, буду ли я делать этот звонок, или продолжу искать другие варианты.


 

Изменено пользователем Valery
Ссылка на комментарий
Поделиться на другие сайты

  • 4 недели спустя...

В общем собрал я прототип беспроводного дверного звонка, о котором упоминал в предыдущем посте. Как он работает:

790414395_HS-088.thumb.GIF.08da90f3d542d2d2e0388f08a3e84d77.GIF

wireless_doorbell-1.jpg.7d9212f33a00d8570c9979ea6c36f987.jpg

wireless_doorbell-2.jpg.6a2b13d923c273e3e4d57c6c6fe24bb5.jpg

Приемник RX480E-1A настроенный на режим 4 (см. предыдущий пост), по приходу радиосигнала выдает на свой выход Out высокий уровень напряжения, что эквивалентно соединению его с плюсом источника питания. Это напряжение подается на запускающий вход звукового модуля HS-088, который в течении 3 секунд выдает попеременно звуки двух тональностей, который продавец назвал "динг-донг". Долго ли, коротко ли удерживается кнопка не важно, после истечения примерно 3 секунд генератор замолкает, для его перезапуска нужно снова нажать звонковую кнопку.
Звуковому модулю требуется внешний транзистор, при чем на динамике сопротивлением 8 Ом, при напряжении 3,7 вольта от одного литиевого аккумулятора ток во время работы превышает 250 мА, что много для практически любого распространенного маломощного транзистора. Ток еще увеличится если использовать более мощный динамик с сопротивлением катушки 4 и меньше Ом. Но хотя ток через транзистор импульсный, да и работает это всё недолго. Не знаю, может и обычный маломощный транзистор будет работать нормально. Но я решил не рисковать, и установил более мощный транзистор BD139 (аналог КТ815). Тем более что их есть у меня. Конденсаторы C1 и C2 должны быть обязательно, но их ёмкость не критична, от 0,1 микрофарад и выше, какие не жалко. У меня кстати на схеме ёмкости перепутаны, на приемнике на самом деле 0,1, а на звуковом генераторе - 10 микрофарад. Существует вагон и маленькая тележка разновидностей звуковых модулей, есть даже с записью. Они могут работать по-разному.
Всё было бы хорошо, если бы был маленький ток покоя (ожидания). Но как я говорил выше, для батарейной аппаратуры ток весьма заметный, - 4-5 mA в покое. Потому питание организовано от аккумулятора, который в свою очередь тянет за собой зарядно-разрядный модуль. К тому же потребуется какой-то индикатор заряда, что бы звонок не отключился в самый неподходящий момент. У меня применен показанный на фото, потому что такой был. Этот индикатор так же имеет заметный ток в несколько миллиампер, потому он работает не постоянно, а подключается кратковременно при помощи кнопки S2.
Это только прототип, который собран только для проверки возможности "подружить" модули RX480-1A и HS-088. Цель достигнута, результат очень даже положительный. Законченное устройство делаться не будет.

Ссылка на комментарий
Поделиться на другие сайты

Для публикации сообщений создайте учётную запись или авторизуйтесь

Вы должны быть пользователем, чтобы оставить комментарий

Создать учетную запись

Зарегистрируйте новую учётную запись в нашем сообществе. Это очень просто!

Регистрация нового пользователя

Войти

Уже есть аккаунт? Войти в систему.

Войти
  • Последние посетители   0 пользователей онлайн

    • Ни одного зарегистрированного пользователя не просматривает данную страницу
×
×
  • Создать...