Перейти к содержанию
СофтФорум - всё о компьютерах и не только

Простая светодиодная цветомузыка


Рекомендуемые сообщения

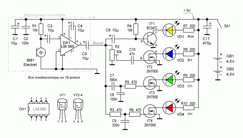
Простая светодиодная цветомузыка (ЦМУ) с микрофоном. Назначение - игрушка или настольный сувенир. Реагирует на любые звуки в помещении. Не требует каких-либо подключений. Напряжение питания 9 вольт от двух последовательно соединенных плоских батареек (3R12).
Что бы не было двояких толкований, не следует путать такие устройства со светодинамическими установками (СДУ), в отличие от которых ЦМУ реагируют на разные полосы частот звукового спектра. Структурная схема такая:
zvetomuz-struct.GIF.aecf681f73d0d63ee69240b865f9301d.GIF

Сигнал от микрофона 1, усиливается широкополосным усилителем 2, сигнал с которого подается на три частотных фильтра 3, каждый из которых пропускает только свою полосу частот. Далее сигнал через ключевые устройства подается на излучатели 4, каждый своего цвета.
Это конечно всё в идеале, а данная ЦМУ не обладает такими качествами, так как имеет крайне простую схему. Деление частот весьма приблизительное.
Принципиальная схема такая:
zvetomuz-ims-fine.thumb.GIF.a67e8244c364c0eb83f5d72d82c5e84b.GIF
Настройка усилителя:
Коэффициент усиления микросхемы задается цепочкой подключенной к выводам 1 и 8. Примерно так: Ничего не подключено, 20dB. Конденсатор на 10 микрофарад, как на схеме - 200, если добавить последовательно с конденсатором резистор, то им можно добиться промежуточных значений. Например резистор на 1,2k устанавливает усиление 50.
Возможно применение и других усилителей, например на операционных усилителях (ОУ), или на транзисторах. Только следует помнить что тут требуется не просто микрофонный усилитель, а усилитель мощности где-нибудь хотя бы на 0,5 ватта, или специальный усилитель для цветомузыки, схемы можно загуглить. Может быть позже испытаю другую схему, тогда отпишусь.
Но проще и дешевле приведенного на схеме, вряд ли можно что-то придумать. Усилитель должен иметь достаточно неплохое качество. Если нет осциллографа, готовый усилитель перед дальнейшей сборкой можно отслушать, подключив наушники к выходному конденсатору и "массе". Непосредственно подключать наушники к выходу микросхемы нельзя.
Если устройство планируется использовать в помещении с очень громкой музыкой, или другими звуками, и светодиоды "зашиваются" светясь непрерывным светом, - это скорее всего вызвано перегрузкой усилителя. Тут можно либо убрать конденсатор C4, либо ввести общий регулятор уровня, по типу регуляторов громкости в звуковых усилителях. Либо и то и другое. Потребуется переменный резистор на 10-50 килоом, включенный "потенциометром" на вход усилителя. Как на схеме:
zvetomuz-ims-new-level-1.GIF.9c9cad365b0e04daaf029014dccd7e9e.GIF

Настройка канала фона:
Желтый светодиод должен пригасать в такт с музыкой, или иными звуками. Немного изменить работу канала фона можно подбором резистора R4. При чем происходит это достаточно вяло, и вроде как с некоторой задержкой. На слишком короткие звуки светодиод может вообще не среагировать. Это не баг, это фича. :) Если канал фона не нужен, его можно не устанавливать.
Настройка частотных каналов:
На выходе усилителя не хватает мощности, что бы преодолев фильтры, открыть ключи на биполярных (даже составных) транзисторах. Потому пришлось использовать в ключах полевые транзисторы.
После сборки фильтров и ключей, и включения устройства можно будет убедиться, что все светодиоды светятся по-разному, одни ярко, другие не очень. Это зависит от многих причин, например зашумленности помещения, АЧХ сигнала поступающего с усилителя, так и качества или визуальной яркости самих светодиодов.
Что бы этого избежать, устанавливаем на самый яркий канал подстроечный (переменный) резистор, как R2 на полной схеме. У меня самый яркий канал - синий, мне хватило и одного, но может быть потребуется два, или три, или ни одного. Хорошо бы добиться такого, что бы в "местной" тишине все частотные светодиоды чуть-чуть светились. Но мне такого достичь не удалось. Включите музыку на обычной громкости, светодиоды должны ритмично вспыхивать в такт с ней. На особую яркость, или четкость срабатывания надеяться не стоит.
О деталях:
Звук воспринимает микрофон BM1, электретный "таблеточный", любого типа.  Напротив микрофона нужно сделать отверстие в корпусе, которое можно прикрыть редкой тканью типа марли. На микросхеме DA1 типа LM386 собран микрофонный усилитель. С него сигнал поступает на один фоновый, и три пассивных частотных фильтра. Затем на транзисторные ключи, зажигающие соответствующие светодиоды. Желтый светодиод у меня реагирует на все частоты, только с обратной зависимостью, синий реагирует на высокие частоты, зеленый - на средние, красный - на низкие. Можно изменить этот порядок, установив любые другие светодиоды. Светодиоды я взял яркие, круглые, матовые, диаметром 10 мм. Подключено по одному светодиоду на канал, как на схеме. Можно добавить еще светодиодов параллельно, с собственными гасящими резисторами на 200 Ом. Соединять светодиоды последовательно, или использовать светодиодные ленты не рекомендую, из-за увеличения напряжения зажигания такой сборки, а значит снижения чувствительности.
Ключевые транзисторы использованы BC547C, это полный аналог КТ3102Г, и полевые транзисторы 2N7000. Остальные детали каких-то особенностей не имеют.
Питание: А с питанием проблемы. Сразу решил отказаться от какого-то специального блока питания, так как его стоимость может сильно превысить стоимость самого устройства. Пытался использовать разные зарядные устройства от телефонов - результат отрицательный. В общем не пригодился ни один импульсный БП из бывших в доме. Конденсатор по питанию не помогает.  Нужно использовать чисто аналоговый БП. Что бы не городить огород, просто применил батарейки. Конденсатор C11 может немного продлить время работы батареек, когда они начнут разряжаться. Конденсаторы C1 и C2 находятся на плате микрофонного усилителя, а С11 на вводе питания в схему. Выключателем питания у меня является микротумблер SA1 типа MTS101, хотя можно применить любой выключатель с фиксацией, на достаточный ток.
Конструкция устройства может быть самая разная, у кого что есть, то и используется. В моем случае была использована коробка от губки для чистки обуви. Сами схемы собраны на покупных макетных платах, от которых были отрезаны кусочки нужного размера. Светодиоды расположены в ряд, и расположены горизонтально. Порядок слева-направо такой: желтый, синий, зеленый, красный. Конечно это всё можно решить и по-другому.
Устройство состоит из двух узлов, - усилитель, и фильтры с ключами, соединенные между собой проводами. Что позволяет проводить различные эксперименты, например заменять один узел на другой без глобальной переделки. К тому же это позволяет более рационально использовать место внутри корпуса. Применять экранированные провода нет нужды, но нужно делать их минимально достаточной длины.
Устройство во время работы потребляет от 25 до 40 mA. Что в общем обещает долгую работу батареек. Стоимость деталей и материалов включая батарейки примерно 300 рублей. Был бы блок питания, было бы минимум в два раза дороже.

Изнутри всё выглядит так:

zvet-2.thumb.jpg.938a7ad313314b15120955cdf85f534a.jpgzvet-1.thumb.jpg.86a040e3875528b8e30b4d1720d96f7e.jpg
Посмотреть видео:

https://www.dropbox.com/s/bl6hxk3ypsokpb4/zvet-3.mp4?dl=0

https://www.dropbox.com/s/p7nzb3o066czrr3/zvet-4.mp4?dl=0

Как видим получилась довольно интересная игрушка, правда не имеющая какого-то практического значения. Возможно в дальнейшем соберу что-то другое по этому направлению. Продолжение следует.

Изменено пользователем Valery
Перезаливка фотографий
Ссылка на комментарий
Поделиться на другие сайты

  • 3 недели спустя...

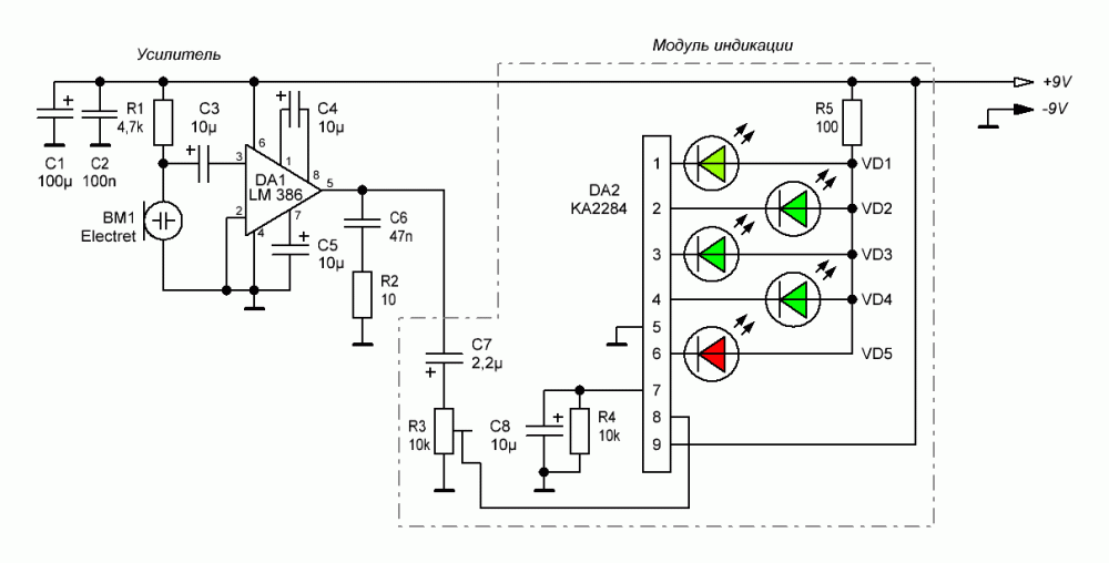
Как обещал, выкладываю еще один усилитель. Он получился не то что бы качественней, но гораздо более чувствительный. Тут добавлен предусилитель на транзисторе VT1, и регулятор уровня на R5.
Коэффициент усиления транзистора в небольших пределах можно менять подбором резистора R3. Микросхема имеет полную внешнюю обвязку, как ей положено по даташиту. При необходимости С3 и С4 можно убрать. Цепочка C6-R6 вообще-то служит для согласования усилителя с динамиком, и тут не особо нужна, но у нее так же имеется свойство препятствовать самовозбуждению по высокой частоте, так что пусть будет.

usil-s-predusil.GIF.f2b4e30a7e2713633fdbebdf902b4839.GIF
Тот усилитель что в первом посте лучше использовать для громкой музыки, а этот - для тихой музыки и тихих помещений. Так или иначе оба работают нормально. Усилитель перед установкой можно сначала проверить на слух, подключив наушники к "Выходу" и минусу питания (массе). Ёмкость конденсатора (ов) по питанию не критична, но желательно что бы были хоть какие-нибудь, какие не жалко.
В общем заменяем этой схемой усилитель показанный в первом посте. После чего настраиваем минимально необходимую чувствительность резистором R5 как это требуется по месту. Если сильно поднять уровень, то светодиоды начинают мигать, даже вроде бы как "дрожать", очевидно это реакция на фоновый шум помещения, например шум компьютера, и других бытовых приборов. Резистор R5 у меня подстроечный, если требуется, то можно поставить переменный, и вывести его вал наружу.

Можно увеличить ёмкость C7 где-нибудь до 220 - 470 микрофарад, и подключить к выходу динамик на 1-3 ватта. Получится звуковой усилитель с микрофоном. Только никак не смог придумать на кой фиг такой усилитель был бы нужен.

Изменено пользователем Valery
Перезаливка фотографий
Ссылка на комментарий
Поделиться на другие сайты

  • 2 недели спустя...

О КАК!

Оказывается мой друг был создателем СДУ!

Хотя в то время некий журнал "Радио" назвал принцип схемы "порочным" и отказался публиковать.

Принцип устройства очень прост, и, субъективно, работает лучше, чем традиционная ЦМ (с разделением по частотам).

Принцип такой:

Усилитель с АРУ,,с переусилением, которое задает чувствительность и работу всей схемы.

Генератор случайных чисел (обычная логика с 4-мя (например) выходами. 

Длительность генерации и показа определяет длительность импульса поступающего с АРУ.

Вот и вся схема.

Попробуйте на досуге - понравиться больше, чем традиционная ЦМ.

Ссылка на комментарий
Поделиться на другие сайты

На самом деле схем и принципов действия СДУ было придумано до фигища. Это и простые мигалки на цифровых микросхемах, и что посложнее. А сейчас их делают даже на микроконтроллерах и микрокомпьютерах (Arduino и т.п.)..

Были, и есть и музыко- зависимые. Например музыка быстрая, значит и бегущие огни (или что другое) быстро бегут, или что другое меняется. Музыка стихла - всё замерло. И в том духе.

Меня в общем на данный момент интересуют только крайне простые схемы, типа "конструкция выходного дня", сложностями особо не заморачиваюсь.

Изменено пользователем Valery
Перезаливка фотографий
Ссылка на комментарий
Поделиться на другие сайты

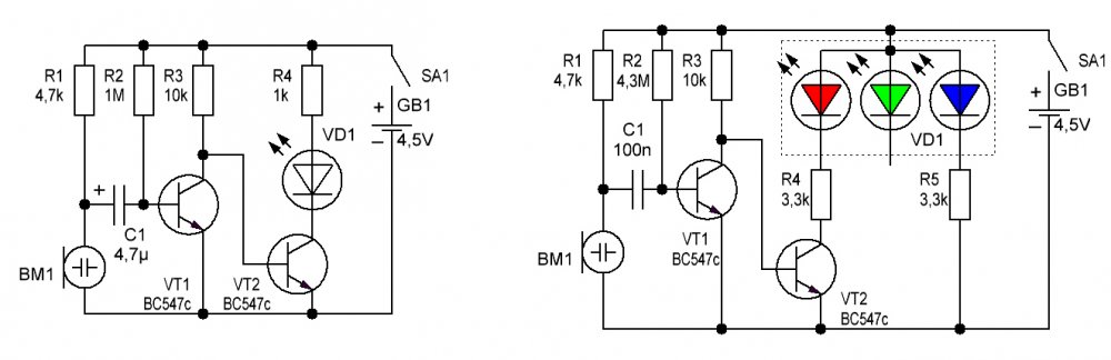
Внезапно попалась на глаза простая и при том неплохая схема СДУ на одном светодиоде, то есть мигалка в такт с различными звуками. Сам оригинал к сожалению утерян, но есть доработанная схема.

chin-mig-fine.thumb.jpg.f4861583024172395b760c550668d4bc.jpg

Слева: Схема как она есть, только переделал цепь включения (нескольких) светодиодов, которые ранее включались параллельно  без резисторов и питание было 3,7 вольта от литиевого аккумулятора. Теперь установлен только один светодиод, и добавлен резистор R4.  Наблюдается хорошая динамика и яркость. Всё что я говорил выше про выбор светодиодов верно и тут. Питание 4.5 вольт от одной батарейки 3R12.Чувствительность можно менять при помощи резистора R2, чем больше сопротивление, тем больше усиление, но до разумных пределов, иначе схема затыкается, и светодиод мигает что-то своё. :)

Справа, - схема приспособленная для моих конкретных нужд (садовый оптоакустический фонарик, см. тему про фонарики). Усиление задрано насколько возможно, конденсатор уменьшен до 0,1 микрофарад, что бы усилитель лучше работал в высоко- средне- частотной полосе. Сделать так что бы светодиод в тишине слегка светился не получилось, потому задействовал RGB светодиод. Один канал у меня работает от схемы, а другой постоянно немного светится. Таким образом у меня светодиод в целом не мигает, а меняет цвет и яркость.

PS: Исходная схема:

HTB1.c6mdjfguuRjy1zeq6z0KFXaK.jpg.470de026650188b0a9be301a9853b3c2.jpg

Изменено пользователем Valery
Перезаливка фотографий
Ссылка на комментарий
Поделиться на другие сайты

  • 2 года спустя...

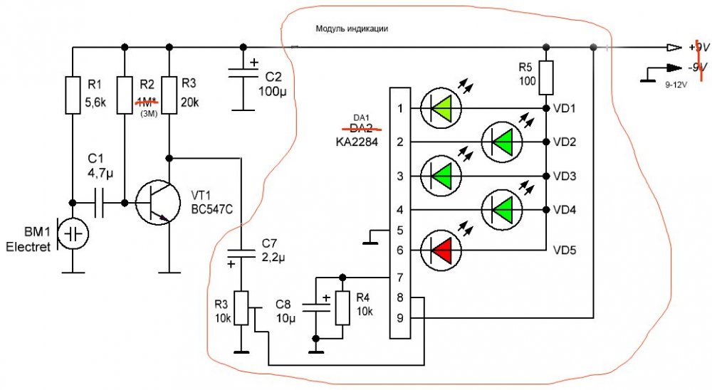
Для одного несостоявшегося проекта заказал несколько наборов деталей для сборки индикатора уровня звукового сигнала на ИМС KA2284. (Подобные ИМС еще иногда называют усилителями индикации). И подумал, как же мне теперь их использовать. :) Эта микросхема содержит пять компараторов, которые нагружены на пять светодиодов, которые последовательно зажигаются, в зависимости от амплитуды сигнала поступающего на вход ИМС. Регулировка уровня сигнала осуществляется подстроечным резистором R3 (Нумерация всех деталей по приведенной схеме). Сразу скажу, эта микросхема так себе по своим свойствам, к тому же она имеет один канал и всего пять светодиодов, хотя существуют и более сложные разновидности подобных ИМС, о чём можно загуглить.
Можно заметить по схеме, что светодиоды зажигаются нулями, и стоят как бы "наоборот", то есть они загораются тогда, когда ИМС соединяет свой тот или иной выход с минусом питания. Если планируется самостоятельное изготовление такого модуля, то лучше сделать доработки, - удалить светодиод VD1, светодиод VD4 заменить на желтый. Удалить резистор R5, но добавить по такому же резистору последовательно с каждым светодиодом.

Ну и к чему это всё я веду. Можно на вход такого модуля добавить простой усилитель с микрофоном на LM386, который уже был описан в данной теме, и получим некое подобие индикатора уровня звука (шума) в помещении, правда имеющий всего пять градаций уровня. Помнится я как-то пытался сделать мигающий под музыку светодиод, хотя бы например описанный в предыдущем посте. Можно сказать что это более продвинутая версия того светодиода. Правда первые два светодиода не гаснут, видимо из-за фонового шума помещения. Да и вообще настройка такого устройства дело непростое и индивидуальное.

А потом мне пришло в голову, (но не было сделано) что если к последнему красному светодиоду привязать скажем транзисторный ключ, включающий какое-то устройство, то это может иметь и некоторое практическое применение, например как сигнализатор достижения некоторого произвольно заданного уровня шума. Конечно практическое применение тут эфемерное, я например так и не смог придумать для чего это надо было бы мне. Это могло бы быть некое устройство для борьбы с антропогенным шумом, таким как например громкий разговор, громкая музыка, работа инструментов и т.д. В качестве подключенного на выходе устройства используется очень громкий зуммер, и если он запищал, то значит хорош шуметь. :) Если такую схему доработать, и довести до ума, то можно найти и какие-то более полезные применения. Например автоматическое отключение какого-то аппарата если издаваемый им шум усилился, что может говорить о какой-то неисправности. Или если вместо VD5 поставить яркую лампочку, это всё может служить индикатором шумовой обстановки в квартире для слабо слышащих, в том числе например реагировать на обычный стук в дверь, конечно если он достаточно громкий, и заметно выделяется на общем шумовом фоне квартиры. Ну а по сути конечно это так себе отмазки, главное назначение - игрушка.
Привожу полную схему устройства как она собрана у меня. Приводится схема и модуля-индикатора.

KA2284.thumb.GIF.2b63e139786aea59cf63ace934d780a6.GIF


Готового устройства у меня нет, и вряд ли будет. Пока всё существует только на "коленке", усилитель собран на макетной плате, индикатор уровня имеет собственную плату. Напряжение питания - 9 вольт от батарейки "Крона". Но это не самый лучший вариант, так как ток потребления достигает 50 mA, что для "Кроны" многовато.

Видео, (6,2 МБ)

Ссылка на комментарий
Поделиться на другие сайты

  • 2 месяца спустя...

На Алиэкспрессе увидел светодиодную мигалку:

migalka-ie8.thumb.jpg.ab6533c75ff8f3e27c7732c59a81b6d0.jpg

И грешным делом подумал что это такой же "усилитель индикации" (VU-meter) как и описанный в предыдущем посте, только имеющий больше выходов. Как видно на рисунке схема уже имеет в составе микрофон, так что проблема постоянного свечения первых светодиодов должна быть решена. Даже не удосужился проверить что это за микросхема CD4017.
Оказалось что эта микросхема аналог советской очень популярной микросхемы К561ИЕ8*, о которой я уже писал в теме про светодиодные ленты, и вроде где-то еще. Эта ИМС преобразует последовательный двоичный код в десятичный позиционный, то есть это готовые бегущие огни на 10 выходов. На выходы можно подключить как просто светодиоды (ток не более 10 mA), так и через ключи любые другие нагрузки. Микросхема требует наличия задающего генератора, который будет подавать импульсы на вход. И тут таким задающим генератором является усилитель с микрофоном. То есть, это то, о чем я уже упоминал - "музыкозависимая" СДУ, - чем музыка быстрее, тем быстрее бегут огни. Схемы не было, но я её "среверсинжинирил" :) :

audio_beg_ogni.thumb.GIF.e2ee32f82a3742fbbdf73c090fb6ffbc.GIF

Как видим схема очень простая, можно сделать эффект на ёлку, или использовать как практику для начинающих. Сделать можно даже на простой макетной плате. Разумеется светодиоды не обязательно размещать в линию, их можно разместить по кругу, и как угодно ещё.
Светодиоды в комплекте были со встроенными эффектами, я их приватизировал, и вместо них поставил монохромные, правда разных цветов. Использовать многоцветные светодиоды со встроенными эффектами тут как раз смысла очень мало, так как они светятся недолго, и не раскроют все свои возможности. В оригинале сопротивление резистора R1 - 20k. Я его уменьшил до 5,6k. Чувствительность усилителя задаётся резистором R2, чем больше сопротивление, тем выше чувствительность. В оригинальной схеме - 1М, я поставил на 3М. Конденсатор C1 в оригинале электролит на 1 мкф, я поставил керамику на 4,7 мкф. Единица на выходе 12 появляется в тот момент, когда микросхема досчитала до 10, и сбросилась на 0, и снимается при "втором круге". Потому тут получились бегущие огни как бы на 11 позиций.

*Можно использовать ИМС К176ИЕ8, но тогда напряжение питания должно быть точно 9 вольт. ИМС серии К561 работают при напряжении 3-15 вольт, но не знаю как поведет себя усилитель при низком напряжении, потому рекомендую 9-12 вольт. (Испытывалось при 12 вольтах).

Видео (12,3 МБ): https://www.dropbox.com/s/lx2heo39b0wf1hh/led_audio_migalka_ie8.mp4?dl=0

Ссылка на комментарий
Поделиться на другие сайты

И тут я подумал, а чего бы не взять усилитель от предыдущей схемы, и не подключить его к ИМС KA2284 (через пост назад). И вуаля, всё работает очень четко, никакого постоянного свечения первых светодиодов не наблюдается. Схему я перерисовывать не стал, просто скомпоновал две схемы в одну в Фотошопе. Потому теперь наблюдается неправильная нумерация деталей, но при такой простоте это не важно.

KA2284.thumb.jpg.bf6170e4b55b691c3803b591d50f52e6.jpg

Насчет транзистора. Я поставил BC547C по двум причинам, - это неплохой транзистор, полный аналог советского КТ3102Е, у него коэффициент передачи более 400. Вторая причина - их есть у меня. :) Родной транзистор S9014C так же неплох. А вообще конечно можно поставить любой обычный npn маломощный транзистор.

Вообще этот набор можно использовать как хороший набор деталей за ~100 рублей. 11 светодиодов, микрофон, транзистор, микросхема с "кроваткой", конденсаторы и прочее. В местных магазинах это всё бы обошлось рублей в 500. :)

UPD: Собрал схему и снял видео (3,5 МБ): https://www.dropbox.com/s/g3i6uolpwf0k1u5/КА2284%2Btrans_amp-V2.mp4?dl=0

Светодиоды поставил разных цветов, но на видео это не понятно, на самом деле снизу-вверх: синий, зеленый, желтый, какой-то морковный, и красный.

Изменено пользователем Valery
Ссылка на комментарий
Поделиться на другие сайты

Для публикации сообщений создайте учётную запись или авторизуйтесь

Вы должны быть пользователем, чтобы оставить комментарий

Создать учетную запись

Зарегистрируйте новую учётную запись в нашем сообществе. Это очень просто!

Регистрация нового пользователя

Войти

Уже есть аккаунт? Войти в систему.

Войти
×
×
  • Создать...