Rasim Опубликовано 15 июня, 2007 Жалоба Поделиться Опубликовано 15 июня, 2007 привет всем!!! хочу подключить магнитолу, да вот проблема 24в. А кидать отдельно проводку в АКБ не хочу и не желательно (убивает АКБ). Хотел купить выпрямитель, цену заломили за 1000р. Может кто подскажет простенькую схемку на 5-10А. В А\М выходной ток с генератора не24v, а 26,5v ; в блоке предохранителей также. А\М Мерс. 809 5ти тонник(грузовой). Заранее благодарен!!! Ссылка на комментарий Поделиться на другие сайты Поделиться
Sanitar Опубликовано 15 июня, 2007 Жалоба Поделиться Опубликовано 15 июня, 2007 привет всем!!! хочу подключить магнитолу, да вот проблема 24в. А кидать отдельно проводку в АКБ не хочу и не желательно (убивает АКБ). Это кто такое сказал, и почему? Ссылка на комментарий Поделиться на другие сайты Поделиться
Valery Опубликовано 15 июня, 2007 Жалоба Поделиться Опубликовано 15 июня, 2007 (изменено) Rasim: Схем подобных блоков питания, как говорится, как грязи, потому сложно предложить, - делай такой, и не делай этот. Все схемы выбираются радиолюбителями из многих критериев, - сложная, или несложная, есть детали, нет деталей, во сколько обойдется, и так далее. Ну хотя бы вот: http://cxem.net/pitanie/5.php Только советую взять схему на соответствующий ток, иначе будет пшик от этого стабилизатора. Ток можно примерно определить так: Складываешь мощности всех колонок, умножаешь на два, и делишь на 12. Ну примерно нужно рассчитывать ампер на 10-20. Конечно смотря какая магнитола. Если тебе понравится схема, но она рассчитана на 220v, вот как эта: http://cxem.net/pitanie/5-55.php , то ничего страшного, просто убери трансформатор, и диодный мост. PS: Естественно, перед включением магнитолы, блок нужно будет протестировать. Изменено 15 июня, 2007 пользователем Valery Ссылка на комментарий Поделиться на другие сайты Поделиться
THE OLD VERMIN Опубликовано 16 июня, 2007 Жалоба Поделиться Опубликовано 16 июня, 2007 Главная беда, когда выводится отдельный провод с аккумуляторных батарей для питания 12 вольт - конечно же не разряд одного из аккумуляторов. С этим легко можно бороться, хотя бы изредка меняя батареи местами. Из схемы видно, что если выключить массу автомобиля, то автомагнитола сама становится проводником массы и - с (!!!) обратной полярностью!!! В этом случае блоки питания некоторых даже выключенных магнитол начинают пропускать ток! (диоты там и всякая фигня... :) ) А уж если еще забыл выключить саму магнитолу... :( Да впридачу какой-нибудь источник потребления энергии... Знали бы вы - сколько магнитол сжег народ из-за этой беды. Ссылка на комментарий Поделиться на другие сайты Поделиться
Valery Опубликовано 16 июня, 2007 Жалоба Поделиться Опубликовано 16 июня, 2007 Хочу еще напомнить, в добавок к сказанному THE OLD VERMINом, что когда вы выключаете магнитолу, то физически напряжение с нее не снимается, она просто переходит в режим ожидания (как и практически вся остальная современная техника). Так что магнитолу нужно считать включенной всегда. Ссылка на комментарий Поделиться на другие сайты Поделиться
Rasim Опубликовано 17 июня, 2007 Автор Жалоба Поделиться Опубликовано 17 июня, 2007 привет всем!!! Но она рассчитана на 220v, вот как эта: http://cxem.net/pitanie/5-55.php , то ничего страшного, просто убери трансформатор, и диодный мост. Valery. если всё это убрать, тогда на сколько вольт он будет расчитан(на входной) ?. Просто не хочу ошибиться. Это кто такое сказал, и почему? Sanitar. Поверь, 3-4месяца и АКБ разряжается, не хватает сил для заводки автомобиля. Ссылка на комментарий Поделиться на другие сайты Поделиться
Sanitar Опубликовано 17 июня, 2007 Жалоба Поделиться Опубликовано 17 июня, 2007 Sanitar. Поверь, 3-4месяца и АКБ разряжается, не хватает сил для заводки автомобиля. Поверить то я могу, а вот согласиться НЕТ. А как же у остальных работает? Нужно учитывать что свечи накаливания за раз берут больше чем магнитола в ждущем режиме. На ТАЗах АКБ еще меньшей емкости и ничего, все работает. Ссылка на комментарий Поделиться на другие сайты Поделиться
Loader Опубликовано 18 июня, 2007 Жалоба Поделиться Опубликовано 18 июня, 2007 Подключи амперметр и погляди. Многие магнитоллы за неделю аккум высаживают. В основном это касается неизвестных фирмочек. Ссылка на комментарий Поделиться на другие сайты Поделиться
Valery Опубликовано 18 июня, 2007 Жалоба Поделиться Опубликовано 18 июня, 2007 Rasim: Valery.если всё это убрать, тогда на сколько вольт он будет расчитан(на входной) ?. Просто не хочу ошибиться. Дело в том, что никакая аппаратура не работает непосредственно от сети, ну разве что кроме мясорубок, холодильников, и так далее. Вся электроника, содержит в своем составе блоки питания, которые могут быть как снаружи аппарата, так и внутри. Поэтому многие аппараты можно переделать под батарейное питание, хоть они и рассчитаны на работу только от сети. Но не любые конечно. Вот схема на 220 v: А вот она же, на 24v: Если выбросить только трансформатор, и оставить диодный мост, то полярность входного напряжения не будет играть роли. тогда на сколько вольт он будет расчитан(на входной) ? Такую информацию обычно берут из описания схемы, вот например читаем: Вторичная обмотка трансформатора должна быть рассчитана на ток 20 А и напряжение 20 В. Диоды моста устанавливаются на радиаторах, лучше использовать силовые диоды с барьером Шоттки. Диоды должны быть на рабочее напряжение не ниже 50 вольт и рабочий ток не менее 20 ампер. Исходя из этого, можно прикинуть что 24v будет нормально. Я совсем не рекомендую эту схему, просто она мне попалась на глаза первой. А схем на самом деле много. И нужно выяснить ток, потребляемый магнитолой, может и не надо городить такой мощный блок. Хотя мощность лишней не бывает. Ссылка на комментарий Поделиться на другие сайты Поделиться
Rasim Опубликовано 24 июня, 2007 Автор Жалоба Поделиться Опубликовано 24 июня, 2007 привет всем!!! Спасибо Valery ! "Поверить то я могу, а вот согласиться НЕТ. А как же у остальных работает? Нужно учитывать что свечи накаливания за раз берут больше чем магнитола в ждущем режиме. На ТАЗах АКБ еще меньшей емкости и ничего, все работает." Sanitar На А\м питающие от 1ого АКБ(12в) не сажается, а вот от 2ух АКБ(24в) почемуто сажается только 1 ,тот который соединён с массой. И их надо менять местами через месяц полтора. (влом). И ещё не в тему(заранее извиняюсь) почемуто написанное не могу например сделать цитатой или выделить жирным шрифтом ,( вставить смайлик (идёт загрузка страницы и выходит вот что " No such site on this server ")), раньше всё ОК было может чтото сделать надо (Mozilla Firefox2.0) . Ссылка на комментарий Поделиться на другие сайты Поделиться
THE OLD VERMIN Опубликовано 7 июля, 2007 Жалоба Поделиться Опубликовано 7 июля, 2007 Главная беда, когда выводится отдельный провод с аккумуляторных батарей для питания 12 вольт - конечно же не разряд одного из аккумуляторов. С этим легко можно бороться, хотя бы изредка меняя батареи местами. Из схемы видно, что если выключить массу автомобиля, то автомагнитола сама становится проводником массы и - с (!!!) обратной полярностью!!! В этом случае блоки питания некоторых даже выключенных магнитол начинают пропускать ток! (диоты там и всякая фигня... :) ) А уж если еще забыл выключить саму магнитолу... :D Да впридачу какой-нибудь источник потребления энергии... Знали бы вы - сколько магнитол сжег народ из-за этой беды. Вернусь к теме, процитировав самого себя. Из схемы видно, что поставив в том месте, где написано +12V диод, мы лечим всю схему от приведенной выше болезни. Вопрос только в том, какой диод можно поставить из тех что подешевле, не боясь, что он когда-нибудь сгорит? Ссылка на комментарий Поделиться на другие сайты Поделиться
Valery Опубликовано 7 июля, 2007 Жалоба Поделиться Опубликовано 7 июля, 2007 (изменено) THE OLD VERMIN: Насчет диода. Пожалуй следует указать дополнительно, что на кремниевом диоде падает напряжение. Значение падения напряжения разное, но где-то 0,5 - 1V. Это правда не так страшно. Но если это критично то, нужны так называемые диоды Шоттки, с низким падением (~0,2V). http://ru.wikipedia.org/wiki/%D0%94%D0%B8%...%82%D0%BA%D0%B8 А выбрать просто, придти в магазин радиодеталей и попросить диод (или диод Шоттки) на ток примерно 20 А, и напряжение вольт 50. Вот например подходящий: http://www.chip-dip.ru/product0/28939.aspx Говорить сейчас бери диод ХХХ, и никакой другой, нельзя, потому что сейчас есть множество диодов (как и других деталей) с похожими характеристиками, но с разной маркировкой, и производителем. Так что выбирать нужно по месту из того что есть. Знаете гимн радиолюбителя? Я тебя слепила из того что было.... :) Изменено 7 июля, 2007 пользователем Valery Ссылка на комментарий Поделиться на другие сайты Поделиться
THE OLD VERMIN Опубликовано 7 июля, 2007 Жалоба Поделиться Опубликовано 7 июля, 2007 Вот-вот. Из моей комсомольско-радиолюбительской молодости осталась куча деталей. Видимо придется вспомнить юность и методом тыка ставить что попало. :) Возьму что потяжелей. ...Там даже надписи не читаются уже..., какой у них срок годности? :D Ссылка на комментарий Поделиться на другие сайты Поделиться
Valery Опубликовано 7 июля, 2007 Жалоба Поделиться Опубликовано 7 июля, 2007 Совсем я отстал от радио- жизни с этими компами. :D В продаже имеются готовые преобразователи 24\12: http://www.radiomax.ru/Convertors.html http://www.megasklad.ru/lots/view/14433 В общем расклад такой: 1. Делать как сказал THE OLD VERMIN. Дешево и сердито. Только с защитным диодом. 2. Делать обычный блок питания. Громоздко сложно и не рекомендовали по этой ссылке: http://forum.cxem.net/lofiversion/index.php/t8039.html 3. Делать импульсный блок питания. Сложен, капризен в изготовлении, но небольшой размером. 4. Купить тот, что показан выше, или вот такой: http://www.tembr-radio.ru/?cdm=view_prod&a...d=31&id1=83 Цена, - примерно 1500 руб. Ссылка на комментарий Поделиться на другие сайты Поделиться
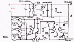
Valery Опубликовано 8 июля, 2007 Жалоба Поделиться Опубликовано 8 июля, 2007 (изменено) Я тут развил далее схему THE OLD VERMINа, а именно вот: Как видим, магнитола всё равно питается от одного из аккумуляторов, проблема этой схемы состоит в неравномерной разрядке аккумуляторов. И менять их, или перекидывать провода затруднительно. Поэтому, я ввел в схему переключатель, который позволяет брать питание то с одного, то с другого аккумулятора. Например день с одного, день с другого. Тумблер нужен на соответсвующий ток, как правило любой автомобильный клавишный подойдет, они как раз ампер на 20. Можно задействовать любой незанятый переключатель, либо установить новый. Если взять переключатель со средним положением, то в среднем положении магнитола будет полностью обесточена, что полезно например при ремонте машины с применением сварки, ну и как защита, что бы напарник не слушал. :) Можно так же установить этот тумблер под капотом, либо около аккумулятора. Но при такой схеме, перекидывается полярность питания. Мы это легко исправляем введением диодного моста, из 4х диодов, включение показано на рисунке, а о диодах говорили выше. О конденсаторе. В принципе можно его не ставить. Но он поддержит магнитолу при переключении тумблера (время "пролета" контактов, или при запуске мотора (часто наблюдается явление, - когда работает стартер, магнитола примолкает)). Относительно емкости, наращивать её слишком тоже нельзя, потому что при зарядке конденсатора при включении пойдет большой ток, который может пробить диоды. Ну например можно взять 25000 - 47000 Мкф, 25v. PS: Забыл добавить, что в случае применения этой схемы, массу магнитолы (минус питания, и корпус), нельзя будет соединять с корпусом машины. И желательно применять магнитолы с двухпроводным включением колонок. В случае с однопроводным включением, за массу считать не массу машины, а минус этого прибора, или корпус магнитолы, изолированный от машины. Изменено 8 июля, 2007 пользователем Valery Ссылка на комментарий Поделиться на другие сайты Поделиться
Rasim Опубликовано 12 июля, 2007 Автор Жалоба Поделиться Опубликовано 12 июля, 2007 привет всем!!! Valery Спасибо, так и сделаю новерное. Вот только зачем нужен диодный мост ? Ссылка на комментарий Поделиться на другие сайты Поделиться
THE OLD VERMIN Опубликовано 12 июля, 2007 Жалоба Поделиться Опубликовано 12 июля, 2007 Rasim: мост необходим по той причине, что когда работает один аккумулятор - ток идет по одному пути, а когда другой - по другому. Как говорится: из песни слов не выкинешь - как и из этой схемы деталей. :D Единственный недостаток - куча проводов от аккумуляторов, хотя раньше хватало одного (не считая силовых, разумеется), но это, видимо, окупается. Valery: респект! Ссылка на комментарий Поделиться на другие сайты Поделиться
Valery Опубликовано 15 июля, 2007 Жалоба Поделиться Опубликовано 15 июля, 2007 Совсем забыл сказать, что помимо одиночных диодов, выпускаются диодные сборки, или диодные мосты. Выглядят они например так: Или так: Или так: Ну и бывают еще другие корпуса, но реже. Там внутри те же самые 4 диода, уже собранные. На таком приборе должно быть 4 вывода, - два входа, обозначенные ~, всё равно, какой куда подключать, и выходы + и -. По каким критериям их выбирать, уже рассказывалось, - ток и напряжение. Ссылка на комментарий Поделиться на другие сайты Поделиться
Rasim Опубликовано 15 июля, 2007 Автор Жалоба Поделиться Опубликовано 15 июля, 2007 привет всем!!! Valery. А как с антенной поступить, у него же экран крепится к массе т.е. к корпусу авто. Если мы магнитолу вообще недотрагиваем до массы? Что делать? А если уберём один провод с антенны (т.е. массу), тогда плохо ловить будет. Ссылка на комментарий Поделиться на другие сайты Поделиться
Valery Опубликовано 15 июля, 2007 Жалоба Поделиться Опубликовано 15 июля, 2007 (изменено) Rasim: Насколько я знаю, антенна включается в магнитолу штеккером, отдаленно похожим на большой разъем от наушников или микрофона, и с корпусом машины никакого контакта не требует. Просто кабель включаем в магнитолу, и всё. Другое дело, - активные антенны, с усилителем, тут я не подумал, надо думать. Да ИМХО и им нужно просто 12v, и связи с корпусом машины они так же не требуют. Так же хочу напомнить, что я эту схему никак не проверял, ни на столе, ни на машине. Но на 90% уверен, что и у промышленных преобразователей, что указаны выше, если они импульсные, а это скорее всего так, минус 12v, так же не является корпусом машины. PS: В принципе я чего боюсь, я боюсь если мы "отвяжем" магнитолу от корпуса машины, то она будет подвержена помехам. Например от генератора, или системы зажигания, если мотор бензиновый, или еще от чего. А может и не будет. Это я всё равно проверить никак не могу. Изменено 15 июля, 2007 пользователем Valery Ссылка на комментарий Поделиться на другие сайты Поделиться
Rasim Опубликовано 15 июля, 2007 Автор Жалоба Поделиться Опубликовано 15 июля, 2007 Valery. У Антенны которые устанавливаются на крышу, центральная жила идёт в аненну, а экран т.е. наружная обмотка припаяна к так называемой шайбе, которая должна соприкасаться(прикручиваться) к корпусу авто, и все остальные антенны типа того, только они по другому сделаны, кроме магнитных. Ссылка на комментарий Поделиться на другие сайты Поделиться
Valery Опубликовано 16 июля, 2007 Жалоба Поделиться Опубликовано 16 июля, 2007 (изменено) Rasim: Тут помочь не могу, экспериментировать нужно. Можно попробовать изолировать антенну от корпуса, какой-то подкладкой. Просто я как раз и занимался только антеннами на магнитах, причем оплетку со стороны антенны даже ни к чему не присоединял, только к магнитоле. Изменено 16 июля, 2007 пользователем Valery Ссылка на комментарий Поделиться на другие сайты Поделиться
Kuzyma Опубликовано 27 июля, 2007 Жалоба Поделиться Опубликовано 27 июля, 2007 Мои дальнобойщики все свои 12В магнитолы, CD-рессиверы, ченджеры и т.п. подключали примерно одинаково, соблюдая следующее: 1.12В магнитолу подключали напрямую к одному из аккумов через отдельный предохранитель (обязательно!) на 16-20А проводом сечением не менее 2,5мм2. 2. В разрыв плюсового силового (обычно красного на магнитоле) включали обычный кнопочный автомобильный переключатель, можно тумблер. 3.Провод, питающий память и цепи управления (обычно жёлтый или оранжевый магнитолы) подключали напрямую к предохранителю через любой диод на ток 0.5-10А для устранения возможного обратного тока при выключении "массы". Всё! Вся цена вопроса - стоимость диода, кнопки и проводов. Ps. Только что побеседовал с одним из них: "массу" никогда не выключают - лень заново станции заносить!? :smiles20(10): Ссылка на комментарий Поделиться на другие сайты Поделиться
THE OLD VERMIN Опубликовано 16 августа, 2007 Жалоба Поделиться Опубликовано 16 августа, 2007 Вот моя схема, работающая неделю (добавлено красным). Два диода, соединенные последовательно, взяты из камазовского генератора (один диод грелся у моего товарища, подключенного к нашему тест-драйву ) Также тумблер - на всякий случай и контрольная лампочка. Тумблер пока не забывал выключать, но, думаю, что ничего страшного, т.к. днем оставлял преднамеренно частенько - и ничего не грелось. Надо еще прозвонить тестером как-нибудь - все недосуг... :) По поводу лампочки хотел задать несколько вопросов: Подойдет ли сюда какой-нибудь фотодиод от компьютера? Какая лампочка потребляет больше энергии: лампа на 24v или 12v, если учесть, что они обе на 5w и включены в схему под напряжение на 12v? Ссылка на комментарий Поделиться на другие сайты Поделиться
Kuzyma Опубликовано 16 августа, 2007 Жалоба Поделиться Опубликовано 16 августа, 2007 По поводу лампочки хотел задать несколько вопросов: Подойдет ли сюда какой-нибудь фотодиод от компьютера? Какая лампочка потребляет больше энергии: лампа на 24v или 12v, если учесть, что они обе на 5w и включены в схему под напряжение на 12v? 1.Только не фото, а светодиод (ведь нужна подсветка, а не наоборот? :) ) Последовательно с о светодиодом (не забудьте про полярность) включите резистор мощностью не менее 0,25Вт (оптимально 0,5-1Вт) и сопротивлением 510 – 910 Ом, в зависимости от тока диода и требуемой яркости . Если захотите несколько диодов, то последовательно с каждым поставьте по резистору, а затем объедините параллельно. Два диода включать нежелательно – на каждом упадёт напряжение и в первую очередь это скажется на снижении максимальной выходной мощности усилителя магнитолы. :) Лучше всё же подключать, как я выше описывал, так как в Вашем случае будут всякий раз стираться настройки на станции при выключении тумблера. Тогда и греться вообще ничего не будет дополнительно, так как ток через диод будет небольшой. 2. :) 12В лампочка обладает несколько меньшим сопротивлением, поэтому при одинаковой мощности ламп будет светить поярче, соответственно потребляя больший ток. Ссылка на комментарий Поделиться на другие сайты Поделиться
Рекомендуемые сообщения