Перейти к содержанию
СофтФорум - всё о компьютерах и не только

Простая самодельная звукотехника


Рекомендуемые сообщения

Очередная самоделка, на этот раз звуковая. Может быть будет не единственной.

Попался мне на глаза неисправный трёхпрограммный сетевой приёмник Сириус-203. Решил переделать его в mp3/fm аудиосистему с сетевым питанием. От указанного приёмника мне не пригодилось ничего кроме корпуса, даже силовой трансформатор и динамики. Хотя потом пожалел и об этом, так как с корпусом было очень много работы, лучше бы электрическую коробку купил за 70 рублей. :) В наше время для того что бы сделать такой или подобный аппарат, не требуется особых знаний. Так как есть готовые модули, на которых можно собрать в общем что угодно, с желаемыми характеристиками.

Для сборки такого аппарата мной были использованы:

- Китайский встраиваемый модуль mp3/fm, с лицевой панелью с USB и AUX гнездами, управляющими кнопками и индикатором. А так же пультом дистанционного управления.

module.jpg

Купил я его на Алиэкспрессе, хотя можно это сделать и в магазинах радиодеталей своего города. Я выбрал этот модуль для себя, естественно другим людям он может не подойти. Существует большое количество разновидностей таких устройств, с теми или иными возможностями. Потому я не буду конкретно останавливаться на своей модели, так как неизвестно какой модуль у кого окажется. Конкретные свойства своего модуля нужно будет определить самостоятельно. В общих чертах можно сказать что управление таким модулем похоже на управление недорогими mp3\fm мобильными колонками, те же самые кнопки и их функции. Вероятно все они делаются на одном и том же чипе.
Такие модули часто встраивают в устаревшую, или частично неисправную звуковую аппаратуру, с целью её восстановления, или "осовременивания". Материала по таким переделкам, либо использованию таких модулей в интернете предостаточно, при желании можно поискать.

- Самодельный блок питания на 9 вольт, 1 ампер.

bp.jpg

Используется тороидальный трансформатор ОСМ Т 220/12-0,025-50-II известный по теме про блоки питания, и классический стабилизатор на диодном мосте, "кренке" и двух конденсаторах. Тут никаких особенностей вроде нет.

- Усилитель (УНЧ, УМЗЧ) на микросхеме TDA7266.

usil.jpg

Этот модуль тоже куплен на Алиэкспрессе, хотя подобные модули так же широко распространены, и могут быть куплены в разных магазинах. Такой усилитель так же нетрудно сделать самостоятельно. Микросхемы для усилителей недороги и легкодоступны.

- Два динамика Alphard ETP-88-1, 5 ватт, 8 ом.

dinam.jpg

Динамики установлены в корпус при помощи текстолитовых переходников.

- Сдвоенный переменный резистор на 10k, с ручкой.
- Телескопическая антенна.
- Инструмент и материалы, - текстолит, двусторонний скотч, термоклей, декоративная плёнка, провод, крепеж, и т.д.

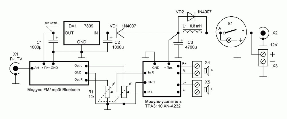
Полная принципиальная схема:

audiosyst.GIF


У этого mp3/fm модуля есть странная особенность, - после включения он сразу выставляет максимальную громкость. Только из-за этого в схему был введен классический регулятор громкости на резисторе R2. Если у кого-то такой эффект наблюдаться не будет, то этот резистор исключается.
К сожалению память модуля при достаточно длительном хранении в выключенном состоянии полностью сбрасывается. Насколько именно длительном - пока не определил. Это создаёт некоторое неудобство, потому что после включения перед использованием аппарата сначала надо будет произвести автонастройку каналов fm, или найти нужный трек, установить необходимый режим эквалайзера, и т.п. Это конечно снижает удобство использования аппарата. Но над этим я не стал особо заморачиваться, и оставил как есть. Может быть когда-нибудь придумаю как решить эту проблему попроще и покрасивее. Помочь могло бы дежурное питание, или резервная батарея, но это усложняет схему, и добавляет геморроя.
Конечно проблема решается, если никогда не отключать аппарат от сети. Но так делать нельзя. Первая причина - отсутствие дежурного режима, а значит работает всё, включая усилитель, что создаёт довольно значительную потребляемую мощность. Вторая - как любое самодельное устройство, это устройство по определению не является достаточно надёжным, и его не следует оставлять без присмотра во включенном состоянии.
При изготовлении такого аппарата были трудности с корпусом, электрическая часть не представила из себя особых хлопот. Я этот аппарат слепил исходя из своих представлений, сразу, без каких-то расчетов или экспериментов, к тому же согласно принципу "я тебя слепила из того что было". Потому не всё ладно. Например усилитель довольно заметно, но не критично нагревается, и тепло от него поднимается прямо на модуль. Что бы его не перегреть, снизу модуля я прикрепил кусок пенополиэтилена (видно на фото ниже). Да и поскольку всё закреплено двусторонним скотчем, честно говоря не знаю сколько всё это протянет.
Качество звука неплохое для такого аппарата, не хуже чем в покупных аудиосистемах аналогичного класса, хотя тоже есть чем быть недовольным. Каких-то проблем типа шума, помех, тресков, и т.д. не замечено. Если будет желание, то попробую доработать этот аппарат, хотя бы в плане улучшения акустики корпуса. А может и нет.
Забавно то, что я не разобравшись установил мигающий светодиод в качестве индикатора питания. Просто они у меня хранятся вперемешку. Поскольку светодиод вклеен, заменить его не так просто. Решил не менять, так даже прикольнее. :)

Общая стоимость приобретенных материалов вряд ли превысила 1000 рублей, учитывая что часть деталей у меня уже была. Ссылки на все узлы - по требованию.

Внутренняя компоновка. Всё собрано при помощи двустороннего скотча на передней стенке, на задней - только антенна, которой тут пока нет.

compon.jpg

Видео. Воспроизведение музыки с USB флешки (48МБ): https://www.dropbox.com/s/ebpmuyyx7l3la51/audio-01-mp3.mp4?dl=0
Видео. Работа fm приёмника, (тут я оговорился, примерно на второй минуте, вместо "как на FM", на самом деле "как на mp3") (38МБ): https://www.dropbox.com/s/i6oqhjwu42vmmuz/audio-02-fm.mp4?dl=0

Еще есть желание собрать простой fm приёмник, чисто для эксперимента, без какого-то законченного юзабельного варианта. А так же соорудить еще что-то подобное описанному, только более совершенное и продуманное. Хорошо бы еще сделать громкий приёмник для озвучивания двора на даче. Так как данный аппарат на такое вряд ли способен. Так что возможно продолжение следует.

  • Like 1
Ссылка на комментарий
Поделиться на другие сайты

Выше я сказал что неплохо бы доработать корпус. Пока я его не доработал, но могу в общих чертах рассказать как я это себе представляю. Естественно я не могу вот так взять и рассказать обо всех особенностях. Хотя бы потому что я их всех и не знаю. :) Всё сказанное касается как аппаратов по типу переносной мини-аудиосистемы, так и активных, или пассивных колонок с мощностью примерно от 3 ватт и выше.
Сразу поясню: активные колонки имеют собственный усилитель, например это распространенные компьютерные колонки. Пассивные, - не имеют усилителя. Чаще это просто динамик в коробке. Хотя встречаются и сложные варианты с несколькими динамиками, и пассивными, или активными фильтрами.

Корпус колонки, это не просто упаковка от посторонних предметов, это неотъемлемая часть, которая совместно с динамиком (-ами) образуют акустическую систему (АС). Наверно многие замечали, что если подключить к усилителю динамик, звучит он гораздо хуже чем установленный в АС. Некоторые динамики вообще нельзя использовать без корпуса, потому что он рано или поздно "выплюнет" свой диффузор. А потом отремонтировать такой динамик получится только у специалистов.
Внутри АС во время работы происходят различные явления, как акустические, - различные переотражения звука от стенок. Так и механические - передача вибрации от динамика стенкам корпуса. Так и другого рода: современные динамики на резиновом (и аналогичном) подвесе это ещё и неплохие поршневые воздушные насосы. Воздух отходящий от динамика наружу нам не особо интересен, а вот скачки давления внутри АС, это проблема. Они так же могут вкупе с вышеперечисленными явлениями создавать различные неприятности. Например какая-то стенка или другая деталь корпуса может немного деформироваться из-за переменного воздушного давления, создавая при этом лишние звуки.
Борются с этим разными способами, - есть колонки открытые, то есть с отверстиями (решетками) сзади, для выравнивания давления. Такие колонки нельзя вешать на стену, или ставить к ней вплотную. Есть закрытые (герметичные), где давление остаётся как есть. Есть АС с фазоинвертором, где присутствует специальная труба - фазоинвертор, и выравнивание давления идёт через неё. АС с фазоинвертором лучше всего воспроизводят низкие частоты при небольшом размере корпуса. Но мы пока не собираемся изготавливать АС, а только дорабатывать, потому не изменяем её конструкцию, например если она была открытой, то пусть такой и остаётся, и т.д. Хотя конечно поэкспериментировать никто не мешает.

Искажения в современных недорогих АС могут быть так же различными. Чаще всего встречаются следующие:

Для определения качества и необходимости в доработке просто постучим по колонке костяшками пальцев. Если звук громкий и звонкий, то это плохо. Если тихий и глухой, то нормально.
При работе динамика, такой корпус будет работать как мембрана барабана, отзываясь на каждый "бум" динамика своим "дзынь" или "тресь". :) Потому разбираем АС, и обклеиваем корпус изнутри каким-либо звукопоглощающим (звукоизолирующим) мягким материалом, например самоклеющейся теплоизоляцией (без фольги), пенополиэтиленом, тонким поролоном, или ватином, либо какой-то другой звукоизоляцией. Толщина требуется небольшая, может миллиметра два-три, может хватит и одного. Это снизит резонансную частоту корпуса, и добавит ему прочности. Обклеивать сплошь нет необходимости. Достаточно обклеить самые большие открытые места, - боковые и заднюю стенки.

Следующая проблема - АС при большой громкости трещит или хрипит. При небольшой - работает нормально. Почти то же что и выше. Недостаточная прочность корпуса, либо или корпус или динамик повреждены. Если лицевая часть, на которой установлен динамик не очень прочная, её нужно усилить, например куском текстолита изнутри. А так же делаем что описано выше.

Гулкий пластмассовый звук, плохая разборчивость. Больше пустое пространство внутри АС, вкупе с хорошо отражающими звук стенками. Корпус АС работает подобно резонатору струнных инструментов. Обклеиваем корпус как описано выше, при необходимости укрепляем его. Если не помогло, или помогло недстаточно, нужно убрать пустое пространство.
Нужно найти материал вроде ваты. Хотя можно попробовать и вату, но она горючая. Ватой лучше пользоваться только в пассивных колонках. Лучше найти что-то подобное вате, или чему-то мягкому другому, но трудногорючее. И в виде не очень плотных комков заполнить пустое пространство примерно на 2\3 свободного объёма. Это не даст звуку спокойно гулять внутри корпуса, и переотражаться от стенок.

Не факт что это даст прям какие-то супер результаты, и превратит пластмассу в Hi-Fi аппаратуру, но слушать станет немного приятнее.

Ссылка на комментарий
Поделиться на другие сайты

Поскольку изготовление или подгонка корпуса для какого-то аппарата это солидный процент всей работы, что бы с этим всем не возиться, можно вообще отказаться от корпуса. Я в 90е годы наделал много разной аппаратуры в бескорпусном исполнении. В частности несколько магнитофонов - проигрывателей (без записи), компьютер "Спектрум", лабораторный БП, АМ-приёмник, и много разной другой мелочевки. К сожалению нет ни одной фотографии этого моего тогдашнего творчества. Тогда вам не сейчас, смартфонов и цифровых фотоаппаратов тогда не водилось. Да и вживую ничего не сохранилось.

Как всё это делалось попробую рассказать на словах: Нужно найти хороший прочный достаточно толстый пластик. Тем прочнее, чем тяжелее узлы, которые присутствуют в аппарате. Ну или металл, правда с ним возни больше. В те времена в продаже был т.н. белый кухонный пластик, - листовой полистирол миллиметров 5 толщиной. Так же можно использовать достаточно толстый текстолит. Сейчас с этим проблем нет, есть всевозможные строительные пластики и панели. В принципе на худой конец можно использовать и фанеру. Если её отшлифовать и покрыть лаком то будет очень неплохо.
После того как изготовлены (приобретены) и проверены все узлы того или иного аппарата, они размещаются на указанном листе так, что бы потом было удобно пользоваться таким аппаратом. Органы управления и индикаторы на передней стороне, узлы которые не требуют какого-то вмешательства при работе - сзади. Разъёмы и сетевой шнур так же сзади. Вот и всё. Крепить платы можно саморезами, или болтами с гайками через втулки, что бы создать просвет между платой и основным листом. Для некоторых узлов может потребоваться какое-то особое крепление.
Все узлы между собой соединяются аккуратно уложенными жгутами проводов, где надо - экранированными. Делать такой аппарат нужно с высоким качеством. Все узлы нужно размещать красиво и эргономично, зазоры между узлами должны быть одинаковыми. Получается что-то похожее на какой-то демонстрационный стенд, или макет. Такое устройство может быть как в настольном варианте, так и в настенном.

Меня часто критиковали за такие аппараты, в плане их повышенной опасности. Я отвечал - маленьких детей дома нет, дураков вроде тоже нет, так в чём проблема?
Но всё равно, все узлы и контакты, и другие детали с высоким напряжением должны быть надежно заизолированы, и чем-то прикрыты, например пластмассовыми крышками, или чем-то подобным, а так же нанесены предупреждающие знаки. Не нужно на этом экономить, "достаточной безопасности" не бывает. Блок питания, или хотя бы его высоковольтную часть желательно полностью закрыть какой-то коробкой. Хотя и сейчас остаётся опасность того что при достаточно мощном БП, и замыкании пусть низковольтных, но "сильноточных" цепей, например цепи питания усилителя, могут возникнуть искры или оплавление а то и возгорание проводов, с плачевными последствиями от всего этого.
Не желательно что бы такое устройство находилось в доступности маленьких детей. Ну и конечно ясно что такая аппаратура является суррогатом настоящей, и предназначена для гаражно-дачного и т.д. использования только взрослыми и проинструктированными людьми.
Аппарат аналогичный описанному выше (без динамиков и БП) можно разместить на куске пластика размером где-то 120х80 мм широкой стороной - к себе. Спереди - модуль и регулятор громкости. Сзади - усилитель и разъёмы. Снизу желательно приклеить какие-то ножки или кусочки резины или мягкого пластика, что бы устройство не елозило, и не царапало поверхность на которой находится.

Как-то так. :)

PS: Колонок это не касается, так как у них корпус это неотъемлемая часть конструкции.

Ссылка на комментарий
Поделиться на другие сайты

Немного продолжу по аппарату описанному в первом посте.

Если есть желание добавить возможность подключения наушников, то сначала надо разобраться со схемой усилителя, точнее с тем как к микросхеме подключаются динамики. Если оба провода от динамиков подходят непосредственно к микросхеме, (как в моём случае, см. даташит) то прямое подключение наушников невозможно. Наушникам нужна средняя точка (масса) которой в данном случае нет. Если бы я вздумал добавить возможность подключения наушников, то мне бы пришлось использовать отдельный небольшой усилитель для наушников, или как еще говорят - телефонный усилитель. Такие усилители так же не проблема. Ну или переделывать наушники, подключая каждый динамик двумя отдельными проводами, что не всегда вообще возможно, так как уже не будет совместимости.

Если же один провод от каждого динамика подключен к общей точке, и стало быть масса имеется, то наушники можно просто подключить параллельно динамикам, или вместо них, при помощи стандартного 3,5 миллиметрового гнезда. Отключать динамики при использовании наушников можно при помощи выключателя встроенного в гнездо, либо вручную отдельным переключателем. Если наушники перегружаются, или звучат излишне громко, последовательно с динамиками наушников следует добавить одинаковые резисторы мощностью 0,5-1 ватт, и сопротивлением в несколько десятков Ом. Точнее сопротивление подобрать по месту.

Можно организовать либо внешнее питание, либо питание от батареек. Провод к разъёму внешнего питания следует соблюдая полярность подключить к C2. Но неизвестно как "кренка" может отреагировать на подачу обратного напряжения в течении длительного времени, потому на всякий случай полезно её зашунтировать выпрямительным диодом, анодом к C2, а катодом к C1. Внешний источник при указанной конфигурации должен обеспечивать не менее 1A, при 9-12V.
Для питания от батареек придётся использовать большие батарейки, например R14, R20. Если в корпусе старого аппарата осталась кассета для батареек, конечно её можно использовать. Подключение батареек, напряжение питания и ток те же, что указаны выше. (6-8 батареек). Нагрузка на батарейки зависит от мощности усилителя.

При такой схеме возможна работа только от какого-то одного источника, и не допускается работа от сети, при установленных батарейках или подключенном внешнем БП, которые могут выйти из строя, из за подачи обратного напряжения. По крайней мере батарейки - уж точно. Придётся вводить хитрый переключатель питания "внешнее\ батарея\ сеть", или использовать переключатели встроенные в гнездо сетевого провода, либо в гнездо подключения внешнего БП.

Я в принципе раньше имел желание вывести провод с двумя крокодилами для подключения 12- вольтового аккумулятора. Дело в том, что корпус Сириуса-203 имеет сзади нишу, где бы можно было хранить провод:

sirius1.jpg

Только нужно было бы придумать какую-то внешнюю крышку.

Подключать собирался по такой схеме (синие детали):

podkl_acc.GIF

Диод VD3 выполняет несколько функций. Защищает аппарат от неправильного подключения аккумулятора (переплюсовки), а так же убирает напряжение с крокодилов, когда идёт работа от встроенного БП, и не нужно бояться их закоротить, что очень важно при их хранении в небольшом объеме. А так же немного снижает напряжение, хотя это не так важно.

Но потом подумал, - что за монстра я собираюсь слепить? Есть у меня такая дурацкая привычка, - изначально сделать какой-то крайне примитивный аппарат, а потом начать на него навешивать кучу разных опций. И отказался от всего этого. :)

Вот эта пластмассовая ступенька образующая нишу была выпилена, развернута на 180 град, и вклеена обратно:

sirius2.jpg

Ибо нефиг.

Не очень аккуратно получилось, но я всё это делал дома, где у меня не особо богатый выбор инструмента.

Как видим часть решетки на задней стенке я заклеил, так что АС из открытой, стала не такой открытой. :) Мне показалось что так будет лучше.

В моём теперешнем случае это всё не предусмотрено, и на схеме не показано. Хотя повторюсь, я делал этот аппарат исходя из своих представлений. Другой человек может это всё сделать как посчитает нужным.

Ссылка на комментарий
Поделиться на другие сайты

  • 3 недели спустя...

Небольшое забавное лирическое отступление. А интересно, все задавались мыслью - а можно ли услышать свет? Можно, при чем даже лучше чем глазами. Например глазами мы не видим как работает ШИМ-контроллер, а ушами очень даже слышим. Дело в том что способность различать различные колебания, у человеческого слуха по крайней мере в 1000 раз лучше чем у зрения. Из остатков бывших проектов я собрал простой усилитель, только на его входе не микрофон, а фотодиод. Конечно эта схема примитивна, но при желании можно задрать чувствительность и повыше, и сделать что-то более качественное.

Схема у меня выглядит так:

58a048e2962a3_.GIF.d6183d97a27d18051ce4137df7ab5889.GIF

Фотодиод, - ARL-5013PT. Собственно и всё. Можно слушать как звучат различные источники света.
Видео (17,2 Мб). https://www.dropbox.com/s/suatgz25uslzxaq/soundoflight.mp4?dl=0

К сожалению некоторые звуки не записались.

Когда-то давно я собирался сделать более продвинутую установку, - фотодиод должен был находиться либо в фокусе рефлектора, либо объектива от фотоаппарата, либо хотя бы одной линзы. Да и усилитель получше. Предполагалось что такой штукой можно будет слушать шум Солнца, атмосферы, ну и других более банальных источников, например шум огня.
Естественно прикладной ценности у такого девайса нет никакой, но можно его сделать как игрушку детям, либо какой-то такой научно-популярный прибор.

Конечно датчиком тут может быть и что-то другое. Например теоретически если вместо фотодиода взять тензорезистор, то можно услышать напряжения в какой-то балке, или чем-то таком. С датчиком Холла можно услышать магнитные поля. Но это в теории. Я это не делал. :)

Ссылка на комментарий
Поделиться на другие сайты

  • 4 недели спустя...
В 21.01.2017 в 07:47, Valery сказал:

К сожалению память модуля при достаточно длительном хранении в выключенном состоянии полностью сбрасывается.

Так было когда я тестировал модуль, а когда заканчивал то отсоединял его от источника питания. А когда подключал снова - ку-ку, память сбросилась. В данный момент такого не наблюдается, по крайней мере за трое суток не замечено. Видимо память поддерживает остаточный заряд на C2. Видимо когда напряжение падает ниже некоторого значения, все полупроводники затыкаются, ток уменьшается, а для памяти этого хватает.

Можно попробовать поставить более качественный конденсатор, с минимальным током утечки.

Ссылка на комментарий
Поделиться на другие сайты

  • 3 месяца спустя...

 

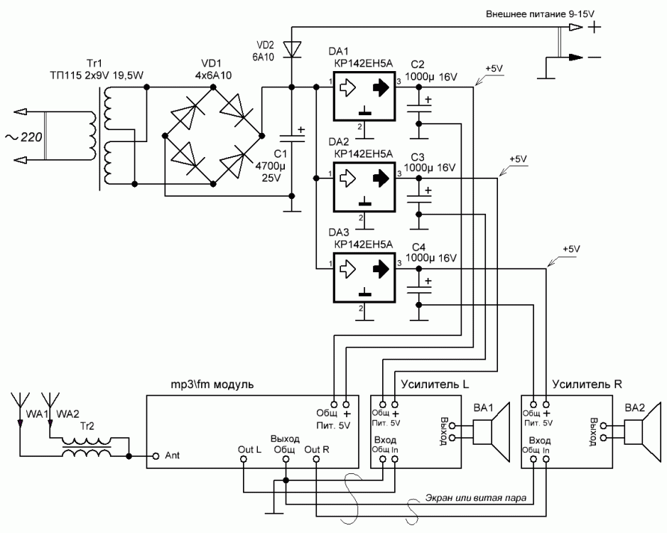
Еще одна аудиосистема почти аналогичная описанной в первом посте, только на этот раз полностью пятивольтовая. На этот раз используется корпус и динамики от магнитолы Нерль РМ-208С. Кроме указанного больше ничего не пригодилось. Динамики тут довольно слабые - 3 ватта при 8 омах, и честно говоря какие-то стремные на вид, с выгоревшими до рыжего цвета диффузорами, да и судя по размеру магнита тремя ваттами тут пахнет слабо. Но заменить их я не смог, так как не нашел динамиков аналогичной конструкции в местных магазинах. Была альтернатива или снова начать слесарить - выпиливать адаптеры, курочить корпус, или оставить всё как есть. Было выбрано второе. Потому всё закручено вокруг этих динамиков, и вся схема подогнана под них.
Указанная магнитола имела спереди огромную дырищу, куда когда-то устанавливался съёмный полный (т.е. с записью) кассетный мини-магнитофон, работающий на наушники (см. фото по ссылке). Теперь эта дыра заглушена при помощи пластика от коробки CD дисков, которая неплохо подошла по размеру. Хотя этот материал не очень подходит для таких целей, с ним тяжело работать потому что он не очень прочный, трескается, и плохо клеится. Другие дыры, которых было немало были так же заделаны либо этим пластиком или термоклеем. На месте заглушки установлен модуль. Самые страшные места были насколько возможно обработаны напильником и заклеены декоративной пленкой. Конечно не очень красиво получилось, но уж как смог. Да и не на выставку же всё это. :)

Фотографии:

Аппарат в сборе:

full.jpg.4f96cc3539ef4a9cc8322cab37cda1d3.jpg

Схема:

594d48c5c5b21_.thumb.GIF.9adfd473fbaf7b6d0ba0fafd408365b0.GIF

Модуль:

module.jpg.914126f58128383369ad1f69ea8ca1d8.jpg
Модуль хоть с виду и похож на представленный в первом посте, но проще и дешевле, и потому немного отличается. Так же имеется дисплей и пульт, все перечисленные выше порты, но нет поддержки Блютуса, которым я всё равно не собираюсь пользоваться. Другой пульт, и видимо другая прошивка модуля. Этот модуль требует ровно 5 вольт питания, потому что не имеет встроенного стабилизатора. Имеются другие отличия, которые тут расписывать думаю нет особого смысла. А всё остальное вроде так же. При желании этот, и аналогичные модули легко ищутся на Алиэкспрессе, в местных, или интернет-магазинах.

Усилитель:

amp.jpg.e54bc2e5be5022f1ea751cc8fc468191.jpg
Усилителем являются два покупных одноканальных (моно) модуля УНЧ на ИМС XPT8871, по одному на канал. Куплены они так же на Алиэкспрессе. По разным сведениям такой усилитель при питании 5 вольт может развивать мощность до 5-6 ватт. Учитывая то что динамики у меня хоть и 3х ваттные, но 8-омные, должно быть самое то.

Блок питания:

bp.jpg.0f694090cbd67bba7e9f81dd7e6649c3.jpg
БП самодельный трансформаторный трехканальный 3х5V, на трёх пятивольтовых ИМС КР142ЕН5А (7805). Сделал это я так для развязки мощных потребителей от слабых в надежде продлить время поддержки памяти модуля, которая в общем и так держится нормально. А так же потому что от усилителей ожидается достаточно большой ток потребления, и одна кренка может не вытянуть сразу два усилителя на максимальной мощности, либо для этого потребуется большой радиатор. Есть возможность установить все "кренки" на один общий радиатор без надобности в изоляции. Но я использовал отдельные, потому что они у меня были. Получившийся БП без проблем выдает до 1 ампера по любому каналу. От DA1 питается только модуль, от DA2 и DA3 по усилителю. Схема классическая, и каких-то особенностей не имеет. Используется трансформатор ТП115 220V\2х9V 19,5W. Этот трансформатор имеет две вторичные обмотки по 9V каждая которые были соединены параллельно. Долго размышлял какой тут нужен трансформатор, подумал что он должен выдавать без напряга по крайней мере 2 ампера, а значит при 9 вольтах - 18 ватт. Потому трансформатор такой достаточно большой мощности. Конечно не всегда данный аппарат будет играть драм энд бэйс на максимальной мощности часами, так что можно было бы обойтись и более слабым трансом. Диодный мост собран на всё тех же диодах 6А10. Конденсатор после выпрямителя на 4700 мкф х 25V, на выходах по 1000 мкф х 16V. Все потребители подключены к БП отдельными проводами, как на схеме. Индикатора включения в этом аппарате не предусмотрено, так как всё равно светится индикатор модуля. Выключателя питания так же нет, что-то забыл я про него. :)

Регулятор громкости:
Имеется всё та же проблема, - установка высокой громкости при включении модуля. Но как выяснилось впоследствии, установленный ранее уровень громкости запоминается вместе с частотами, номером трека, и т.д. А поскольку память у установленного в схему модуля держится неплохо, было решено резистор не устанавливать. Так что "ошарашить" может только либо при первом включении модуля, либо после очень продолжительного простоя. Громкость теперь регулируется только при помощи кнопок на модуле, или с пульта ДУ. Уже после того как аппарат был собран, выяснилась неприятная особенность, - большая разница в громкости приема радио и воспроизведения mp3. Так что резистор был бы нужен, но уже что-то переделывать не хочется.

Антенна:
В исходной магнитоле было две телескопических антенны, а так же использовался трансформатор на 8-образном ферритовом сердечнике. Причем плата трансформатора является частью крепления антенн. Было решено оставить всё как было, хотя сейчас я не вижу особой необходимости в этом трансформаторе. Если и не поможет ничем, то и вреда однако тоже никакого (с). С ним схема выглядит умнее. :)

Внешнее питание:
Имеется возможность подключить внешний источник питания напряжением примерно от 7 до 15 вольт. Например 12 вольтовый аккумулятор. Можно и немного больше, но потребуются более крупные радиаторы на микросхемы стабилизаторов. Шнур внешнего питания хранится вместе с сетевым шнуром в незадействованном батарейном отсеке. Шнур оснащен зажимами "крокодил" для подключения внешнего аккумулятора. Замыкание "крокодилов" между собой при работе от сети не опасно, хотя и не желательно. То же самое можно сказать и о переплюсовке при подключении внешнего источника питания. Аппарат просто не будет работать, но и не должен выйти из строя. При одновременном использовании сети и внешнего источника, автоматического переключения не произойдет. Аппарат будет работать от того источника, у которого выше напряжение. Потому желательно при работе от сети всегда отключать внешний источник, по крайней мере не оставлять в таком состоянии надолго.

Питание от импульсных БП, power bank'ов, и т.п.:
Поскольку питание всей схемы у нас 5-вольтовое, вроде как само собой вытекает что удобнее использовать широко распространенные импульсные БП и зарядные устройства на такое напряжение. Но чаще всего импульсные БП создают заметные помехи, и в аудиотехнике используются редко. Сторублевая зарядка вряд ли подойдет, но если имеется более качественный БП то можно попробовать, чем черт не шутит. Можно так же попробовать добавить к импульсному БП хороший фильтр. Но я не стал экспериментировать в этом направлении.

У меня есть еще два таких модуля, но делать такие аппараты больше не буду, так как на них больше нет спроса. :) Планируется изготовление автомагнитолы, (или как там они теперь называются, mp3 ресиверы)? Но в общем понятно о чем я. Начну как только найду подходящий корпус, либо где-то достану неисправную магнитолу на разбор. Так же продолжаю думать о громкой дворовой аудиосистеме ватт на 2х10. Но это не скоро.

  • Like 1
Ссылка на комментарий
Поделиться на другие сайты

  • 6 месяцев спустя...

Планы немного поменялись, и было решено сделать еще одну мини аудиосистему. Была найдена поломанная магнитола, какие были популярны в 90е. (Слева):

5a5f7223b9fc7_.thumb.jpg.65f003ad67379773469b347d43e43388.jpg

Я подозреваю что у многих валяется нечто подобное по гаражам и чердакам. От неё был взят только корпус. Хотел использовать динамик, но он очень плохо выглядел, и потому был заменен. Трансформатор имел небольшое выходное напряжение (2Х6 вольт переменки), и его перемотка была затруднительна из-за магнитопровода из прокленных Ш-образных пластин, который невозможно было разобрать в домашних условиях. К великому сожалению не было найдено крышки кассетного отсека, иначе всё дело бы сильно упростилось, её можно было бы вклеить в корпус, и установить на неё модуль. А так пришлось заклеивать дыру в корпусе в данном случае куском текстолита, и уже на эту заплатку устанавливать модуль.

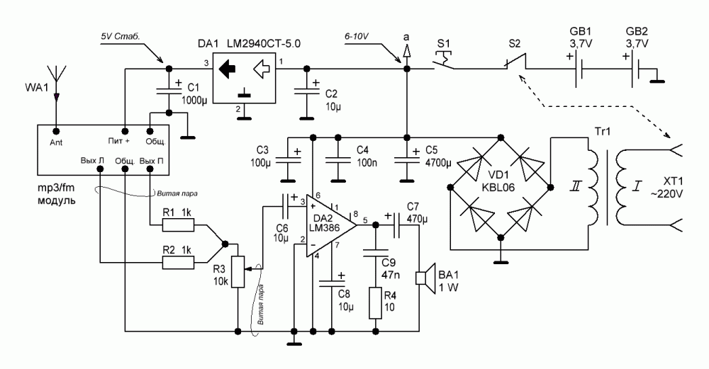
Конструкция:  Аппарат несложен, и в общем повторяет предыдущие конструкции, кроме некоторых отличий: имеется собственное питание, он небольшой мощности, и с моно звуком. Конструкция такова, что схема смонтирована на обеих частях корпуса, и это повлекло за собой некоторое количество проводов соединяющих половины корпуса. На передней стенке - модуль, антенна, усилитель, и сигнализатор разряда. На задней - всё что касается питания. Вся схема состоит из отдельных модулей собранных на небольших  простых макетных платах с отверстиями 2,54х2,54 мм. Соединения выполнены голым луженым проводом. Платы размещены в разных местах, и соединены проводами. Это позволяет без проблем менять узлы, если вдруг возникнет такая нужда, например для ремонта или доработки. Все платы имеют монтаж со стороны деталей, что бы иметь гладкую обратную сторону, для удобства приклеивания. Для изготовления заплатки был использован односторонний фольгированный текстолит толщиной 1 мм, фольгой внутрь. Заплатка крепится к корпусу двусторонним скотчем. Фольгу нужно подключить к общему проводу. Я пустил отдельный провод, который соединяет фольгу с минусом конденсатора C5, этот провод подключен к месту подключения к фольге нижнего по схеме вывода резистора R3.

pered.thumb.jpg.d15d04662ce085fdf7ecea4a753a99d6.jpgbp-zad.thumb.jpg.69167d2a3b3e89389f6997afb3ff4ed7.jpgszadi.thumb.jpg.df68efaea96fcdf52a802214fd71e38c.jpg

Схема:

5a5f73f986add_.thumb.GIF.fbe65cd82f68a18a0bceba054bc921e7.GIF5a5f744cb4c65_-.GIF.bc95e64bee7ed9b18f5b840b3187b610.GIF

Модуль: идентичный модуль уже описан в предыдущем аппарате, фотографию можно посмотреть там.  Моё общее мнение - не то что бы хороший, но в общем неплохой, стоит на Алиэкспрессе на данный момент  130 с чем-то рублей.
Можно отметить что модуль (в отличие от описанного в первом посте) после включения для начала работы не требует от человека никаких действий. Если вставлена флешка, то начнётся воспроизведение  того трека, на котором остановились в прошлый раз. Если нет флешки - модуль начинает приём той радиостанции, которая была выбрана в прошлый раз. Так же можно отметить более-менее неплохое (конечно имеется в виду для подобной третьесортной техники) качество звука, и чувствительность при приёме радио. Минусы так же имеются, но за такие деньги можно смириться с любыми минусами.

Усилитель:

usil.jpg.35066330d7863433f6cb16b9b6d244ae.jpg

Используется самодельный усилитель на микросхеме LM386. Микросхема эта довольно популярная, и я уже делал усилители на этой микросхеме, в этой теме, и в теме про цветомузыку. Напряжение питания у неё где-то 5-12 вольт, выходная мощность до 1 ватта, и достаточно неплохое качество звука. Усилитель работает на динамик типа YD78-35 мощностью 1 ватт, и сопротивлением катушки 8 Ом. Конденсаторы С3, С4 находятся на плате усилителя. Мощность всей аудиосистемы примерно 0,5-0,7 ватта.

Антенна: Гибкий изолированный медный провод, длиной примерно 80 см. На свободном конце размещен зажим "крокодил", для закрепления антенны на чем-либо, в вертикальном или ином необходимом для лучшего приёма положении. Антенна подключается к модулю напрямую. При помощи "крокодила" так же возможно наращивание антенны подходящим куском проволоки.

Регулятор громкости: Поскольку нам нужно из стерео сделать моно, а соединять стереоканалы напрямую нежелательно, стереосигнал с выхода модуля сводится в моно при помощи микшера на резисторах R1, R2 по 1 килоому. Громкость регулируется переменным резистором R3 на 10 килоом. R1,R2,R3 расположены отдельно, вне каких-либо плат.

Источник питания: Аппарат питается либо от сети, либо от двух Li-Ion аккумуляторов типоразмера 18650 соединенных последовательно. Аккумуляторы устанавливаются в кассеты - держатели, и располагаются в бывшем отсеке для батареи, под съёмной крышкой.
Для работы от сети используется трансформатор ТП-8-3 который у меня был раньше, с перемотанной вторичной обмоткой. На выходе получилось примерно 8,5 вольт переменки, и после моста и конденсатора без нагрузки где-то 10-11 вольт постоянки.
К трансформатору подключен выпрямительный мост VD1 типа KBL06, пульсации сглаживает конденсатор C5, на 4700 микрофарад. Таким образом при питании от сети на усилитель подается нестабилизированное напряжение, которое будет колебаться из-за переменной нагрузки примерно в диапазоне  8,5 - 9,5 вольт. При питании от аккумуляторов напряжение может быть в пределах 6-8 вольт.
Как я уже не раз говорил выше, питание от БП к различным потребителям нужно подавать отдельными проводами. Всего у меня питание от БП подается тремя парами проводов, - к стабилизатору модуля, к усилителю, и к сигнализатору разряда, и провод соединяющий "массы" разных частей корпуса.
Внешним стабилизатором питания для модуля является ИМС LM2940CT-5.0. Это такой же аналоговый стабилизатор на 5 вольт как обычные "кренки", только он может работать на меньшем входном напряжении. (т.н. Low Drop стабилизатор). Конденсаторы С1, С2 находятся на плате стабилизатора.
Источники питания переключает контактный датчик S2 встроенный в разъём питания. При вставленном в разъём шнуре, питание будет осуществляться от сети, а аккумулятор будет отключен. При извлечении шнура из разъёма, при нажатой кнопке S1, питание пойдет от аккумулятора. S1 служит так же для ручного отключения аккумулятора, если например он не нужен, либо если нужно выключить аппарат, а сетевого шнура поблизости нет. При работе только от сети S1 нужно держать всегда выключенным, так как на S2 особой надежды нет. Например при неплотно вставленном шнуре датчик S2 может не сработать, и при проходе напряжения от сетевого БП на аккумуляторы могут быть нехорошие последствия.
Для предупреждения о необходимости скорой замены аккумуляторов служит звуковой сигнализатор разряда близкого к критическому. Звуковой, потому что на светодиодный никто не обратит внимания, а аккумуляторы нынче не дешевы. Применен зуммер с собственным генератором. То есть что бы он зазвучал, достаточно просто подать на него питание. Конечно этот сигнализатор не особо нужен, аппарат будет работать и без него, но схема не имеет какой-либо другой защиты аккумуляторов. Схема настроена на срабатывание при напряжении примерно 5,8 - 6 вольт, то есть около 3 вольт на элемент. Это напряжение считается минимально возможным для питания аппарата. Срабатывание не очень четкое, но вполне достаточное.
Желательно что бы аккумуляторы были одинаковыми, и одинаково заряженными. Если будут использованы аккумуляторы с платой защиты, то сигнализатор становится не нужен. Но в моём случае они без защиты. Заряда аккумуляторов схемой аппарата не предусмотрено, для заряда их нужно извлечь из кассет и зарядить сторонним зарядным устройством.

Ссылка на комментарий
Поделиться на другие сайты

Совсем упустил из виду один момент. При выключении питания напряжение на C5 из-за его большой ёмкости и малого тока нагрузки падает довольно медленно, и всё это время (около 5-7 секунд) эта моя сигнализация разряда издает затихающий стон умирающего кита. :) Вызывающий у окружающих вопросы типа "что это было"?.

Надо делать какую-то схему отключающую аккумуляторы "по тихому", или применять покупные разрядные модули, которые есть в продаже. Но меня устраивает и так, даже весело. Так что оставлю всё как есть. Вообще сигнализатор неплохой, можно применять и для разных других случаев.

Ссылка на комментарий
Поделиться на другие сайты

  • 1 месяц спустя...

Немного о записи mp3 на флешки, для прослушивания на таких и подобных аппаратах. Как оказалось не всё так просто, месье знающие толк в извращениях пролезли и сюда. У меня есть считай вот эти три аппарата, еще мобильная колонка и маленький приёмник с поддержкой mp3, с очень похожим управлением. Вероятно они все на одном и том же чипе. А если считать еще и немного отличающуюся автомагнитолу, то получается 6 аппаратов. У всех них есть странная особенность, порядок воспроизведения у них берется не по имени файла, то есть по алфавиту, а из номера трека который берется из тэгов. А если учесть что файлы на флешке  у меня могут быть разных исполнителей, из разных альбомов, из разных источников, то и номера у них разные, получается следующая НЁХ:

tegi-1.thumb.jpg.8bb935bd6cd0a60b392854d3b3c5115e.jpg

Вот эта выделенная колонка как раз и определяет порядок воспроизведения. Интересно что происходит в амёбном мозгу чипа, когда ему попадается штук пять одинаковых номеров. :) Как интересно он определяет что этот пятый пятее остальных пятых. :)

Что бы убрать этот сумбур, можно удалить тэги, тогда плеер будет играть файлы по алфавиту. Для этого можно использовать специальные программы, а можно обойтись и средствами Windows.

Выделить все файлы -> Свойства -> Подробно -> Удаление свойств и личной информации. Галочку на "удалить существующие свойства этого файла" -> Выделить всё -> ОК. Появится окно с прогресс-индикатором под названием "Применение свойств к ххх элементам (yyy MB)". Нужно некоторое время подождать пока процесс не завершится, после чего закрыть все окна. После чего у меня получилось вот так:

tegi-2.thumb.jpg.bc277d440c4ed6421597b4b4037a36ad.jpg

Жанр не удалился, видимо для него нужно особое приглашение, но он ни на что не влияет.

Вообще я заметил это давно, но при прослушивании музыки это не особо важно. Но как-то решил записать три аудиокниги.... слушаешь сперва первую главу первой книги, потом первую главу второй книги, потом первую главу третьей, потом вторую главу первой... Естественно это не лезет ни  в какие ворота. :)

И вообще небольшой совет по работе с такими довольно примитивными аппаратами. Такие плееры не понимают папок, хотя и видят файлы в папках. То есть как-то рассортировывать файлы по папкам бесполезно. Потому логичнее свалить их в корневой каталог. Мы можем выбирать трек только при помощи кнопок [<<] [>>], или вводя номер трека с пульта. А этот номер еще знать надо. Отсюда следует что из довольно большого количества файлов оперативно выбрать нужный нереально. Значит на флешку их следует записывать понемногу, ну по крайней мере до 30-50 файлов, что бы вообще можно было бы как-то в них ориентироваться. А значит большие флешки тут не нужны. Достаточно флешки на 1-2 ГБ. Если всё таки такого количества треков мало, то лучше купить несколько флешек, и записать на них файлы например по жанрам, или по исполнителям, или выделить по флешке для брата\свата\друга\подруги, и т.д. Флешки на 1-2 ГБ в наше время в дефиците, но всё равно иногда попадаются.

PS: Как показало тестирование в течении некоторого времени указанное действие несколько улучшает ситуацию, но всё равно, порядок воспроизведения остаётся непредсказуемым. Что тут виновато я уж не знаю, вероятно порядок физической записи файлов на носитель.

Изменено пользователем Valery
Ссылка на комментарий
Поделиться на другие сайты

  • 1 год спустя...

Восстановление старых колонок:

1363433118_.jpg.ef414fdd5e4bc07c5628432b7b15df04.jpg
Для (вероятно) будущего аппарата понадобились довольно мощные колонки (АС), и было решено восстановить имеющиеся у меня советские колонки "S-30". Немного об этих колонках. Их официальное наименование 10АС-222. Мощность - 10 ватт (а не 30). Паспортная мощность, то есть такая мощность, которую АС может кратковременно выдержать без необратимого разрушения - 30 ватт. АС двухполосная, имеет ВЧ динамик на 3 ватта, и СЧ/НЧ динамик на 7 ватт. Для разделения сигнала по частотам имеется пассивный фильтр. Полные параметры динамиков и фильтра не помню, тем более что это неинтересно, да и Гугл если что пока не заблокирован, тем более что именно этих колонок фактически у меня нет.
Купил я эти колонки в 1985 году, в составе проигрывателя Рондо-206 стерео.
Потом эти колонки кочевали в разную другую аппаратуру, магнитофоны, усилители и т.д. Пока не добрались примерно до середины 2k годов, не помню точно какого года, да и какая разница. Тогда они меня почему-то перестали устраивать, не помню уж почему. Вся требуха тогда была вынута, кроме родного ВЧ динамика, который ни к чему не подключен, и был оставлен на месте в качестве затычки. Родной НЧ/СЧ динамик был заменен на аналогичный по размеру 30ГДШ-34Д-ПР. Это автомобильный двухполосный коаксиальный динамик, (с "пищалкой" внутри основного диффузора).

dinamik.jpg.b0097f5e42f0fec0d666ede364ab86b5.jpg

Вскоре после такой доработки эти колонки оказались вообще не нужны, были отвезены на дачу, и провалялись на чердаке до настоящего времени. А тут привез домой, отмыл и отчистил. Оказалось что внешний вид еще вполне себе ничего, хотя им и 34 года. (Тем более что это всё планируется отвезти обратно на дачу). Теперь максимальная мощность этих колонок 30 ватт, предельная (паспортная) - 40 ватт. А номинал что-то в районе 10-15 ватт. Сопротивление постоянному току - 4 Ома.
Провод от динамика до входных клемм ранее был использован обычный сетевой, сечением 1,5 мм2 хотя и "гибкий" но жесткий и грубый. Я его заменил на "акустический", сечением 1 мм2. В какие-то его акустические свойства я не особо верю, но этот провод мягче и гибче. На фото видно как подключался динамик к входным клеммам, и можно заметить мягкое наполнение чем-то похожим на вату, о чем я говорил в одном из постов выше.

porolon.jpg.f18849f7d8dec2f8c0ffff79cc6d66fc.jpg

Но это не обычная хлопковая вата, а какая-то синтетика, кое-где стянутая эластичной сеткой. Этим наполнителем занято примерно 1/3 внутреннего объёма, и он конечно был оставлен на месте. Задняя панель и динамик изначально были установлены на прокладки из мастики вроде пластилина, которая высохла и осыпалась.
При установке динамика обнаружилась проблема которую я не заметил тогда. Хоть динамик и имеет те же самые размеры, но другое посадочное место. На фото:

1539155529_.thumb.jpg.3e05773562e49399739f7f7a932d2172.jpg

Видно, что раньше динамик садился в углубление, на черную герметизирующую мастику, а теперь он туда не помещается, видно где деревянная стенка продавлена загнутым краем нового динамика, который заметно больше размером, но при том же расстоянии между отверстиями. Но это даже хорошо что динамик больше. Подсунул под него тонкий эластичный капроновый шнур в несколько оборотов, для герметизации. Не знаю, поможет ли это, но всё равно делать больше ничего не оставалось.
Задняя крышка с входными клеммами ранее была установлена на такую же мастику которая высохла и частично осыпалась. Счистил её, и установил крышку на обычный пластилин в качестве прокладки.

Фазоинвертор:
Родная труба фазоинвертора одной из колонок буквально растворилась в чем-то, и утекла. Возможно снаружи попало какое-то агрессивное вещество. Да и вторая труба уже начала сыпаться: Сделал новые из подходящего по диаметру патрубка расположенного на декоративной панели (34 мм) теплоизоляционной пенополиэтиленовой трубы. Длина новой трубы соответствует длине старой - 90 мм.

fazoinv.jpg.33b360993f683217d63a1aa050fbbeaa.jpgfazoinv2.jpg.2662299edeb2c484a8eb8a0adee8fe20.jpg

Как видно на фото, родная труба фазоинвертора имеет нечто вроде овального фланца, который входит в соответствующий вырез в деревянной передней стенке. Очевидно труба крепилась к корпусу путем зажимания этого фланца между основной деревянной и декоративной пластмассовыми передними стенками. Конечно в домашних условиях я вряд ли мог бы найти или изготовить нечто подобное, потому забил на это, и просто натянул кусок трубы на патрубок, зафиксировав его пластиковыми хомутами (стяжками). Будем надеяться что она никуда не денется, по крайней мере до тех пор, пока в этих колонках снова не пропадет надобность.

Как всё это работает сказать и показать не могу, так как в настоящий момент у меня нет никакой аппаратуры к которой это всё можно было бы подключить. Есть вероятность один из динамиков, а может быть и оба нерабочие, или поврежденные от долгого и неправильного хранения где попало. Хотя на данный момент по косвенным признакам вижу что всё вроде нормально, да и электрически они исправны. А если нет, что ж тогда делать, либо придётся менять оба динамика, а это обойдется где-то в 3000-4000 руб. Либо забыть и забить на всё это. :) Скорее всего второе. А насчет качества я не беспокоюсь. Тогда, после первой доработки, оно было довольно неплохим, как мне помнится даже лучше чем изначальное. Тем более что корпуса в хорошем состоянии. Хотя конечно и сама аппаратура была высокого класса. Так что ждем появления нового аппарата, в составе которого и будут работать эти колонки. А это как водится может растянуться на месяцы.

  • Like 1
Ссылка на комментарий
Поделиться на другие сайты

  • 4 месяца спустя...

Просто для разнообразия купил забавную штучку, которая позиционируется как слуховой аппарат. Может быть в каких-то случаях его и можно использовать по такому назначению, хотя конечно в строгом смысле это не слуховой аппарат для слабослышащих. Это всего-навсего микрофонный усилитель на транзисторах, работающий на наушники.

sluh_app-1.thumb.jpg.182a7e583e0d059d577c194015c84e2e.jpg

sluh_app-22.jpg.0be3dfbaef6e7efe5c0fb80eca547aa8.jpg

sluh-2.jpg.b0f38a9f7e3d8e67fcb8115d03b231d7.jpg

sluh-1.jpg


Схема была оставлена как есть, но сделаны некоторые изменения: Транзисторы n-p-n типа S9014C, и p-n-p типа S9012H оставлены родные, хотя были мысли их заменить на пару моих любимых BC547C и BC557C, хотя может быть попробую позже. Наушники идущие в комплекте хотя и красивые, но откровенно низкого качества, я их отслушал на mp3 плеере, звук как по рации. Я использовал компьютерную гарнитуру с собственным регулятором громкости. (Микрофон конечно не подключен). В оригинале источником питания является одна 3 вольтовая литиевая батарейка, но как показывают отзывы эта батарейка слишком слаба. Потому используется другой источник питания, - три батарейки АА, устанавливаемые в кассету. Есть жалобы на качество микрофона, заменил штатный микрофон на имевшийся у меня ранее, оставшийся от проектов с цветомузыкой. Не знаю как он называется, на корпусе есть только буквы "EFE", а на штатном написано "SG", не знаю какая меж ними разница. Но я помню, когда я покупал эти микрофоны, взял самого высокого качества. К микрофону припаяны провода длиной около 1 см, и он устанавливается на плату через прокладку из поролона, что бы уменьшить передачу вибрации от платы. Сама плата установлена на кассету через толстый двусторонний скотч для этих же целей.

Ну и что я обо всём этом думаю, - работает усилитель нормально, чувствительность просто огромная, качество хорошее, но довольно сильно шумит, и в указанных целях малопригоден. Я правда так и не понял что это шумит, сам усилитель, или это фоновый шум помещения (компьютер, холодильник, и т.п.). За второе говорит то, что в разных помещениях тональность шума разная. По уму-то конечно тут нужна какая-то схема шумопонижения, да надо оно больно.

Изменено пользователем Valery
Перезаливка фотографий
Ссылка на комментарий
Поделиться на другие сайты

  • 1 год спустя...

Немного не самодельная аудиотехника, просто имеется небольшая доработка.

В Светофоре есть в продаже Bluetooth\mp3\fm\AUX* колонки по относительно небольшой для такого рода аппаратов цене. Продаются они под обозначением Telefunken TF-PS1227B. Надолго задумался почему голимый Китай продается под такой маркой, не пришел к какому-либо выводу. Качество и функционал у них как у любых других подобных недорогих моно устройств, и модулей описанных выше. Я купил пару таких домой и на дачу. Органы управления как у всех подобных устройств, потому описывать их не буду. Колонка имеет эпилептическую мигалку на светодиоде со встроенными эффектами, её можно отключить длинным нажатием кнопки >||. Действует это только до отключения\ включения питания. Какого бы то ни было индикатора нет, понять например что за станция принимается, или какой трек проигрывается можно только по содержанию. Колонка заряжается при помощи стандартного MicroUSB шнура от практически любого USB зарядного устройства. Есть индикатор заряда, но он не показывает его окончание. Так что желательно с данным устройством использовать либо ЗУ с индикатором заряда, или USB тестер, или какую-то другую внешнюю приблуду позволяющую понять что ток уменьшился, и заряд завершен. *AUX работает только при помощи собственного шнура, если его нет в комплекте то нужно спросить у продавца. Аккумулятор довольно ёмкий, не могу сказать какой именно, но проблем с ним не наблюдалось.
Мне нужно от этого устройства в основном радио. Реже - прослушивание mp3 с USB флешки. А вот радио тут не очень. Если в городских условиях работает, то в сельских уже недостаточно чувствительности. Ну да и не мудрено, - нет внешней антенны, как впрочем и у других подобных аппаратов.
ТЗ такое:
- Насчет светодиода: Поначалу была мысль убрать вообще. Но решил оставить в качестве индикатора включения, заменив на белый. Светодиод подключается при помощи разъема, и для его замены не требуется пайка. Как оказалось белый светодиод светится довольно ярко, и данное устройство можно использовать например как подсветку клавиатуры ноутбука для работы в темноте.

- Насчет антенны: Антенна в аппарате имеется в виде витка провода проложенного вокруг динамика. Что само по себе не очень умная мысль. Исходя из всего этого возникло четыре предложения что со всем этим делать:
Первое, и самое простое решение - этот же провод убрать от динамика и проложить через ручку.
Второе, - установить телескопическую антенну. Но конструкция корпуса такова, что красиво разместить антенну так что бы она никуда не торчала, и не выглядела слишком колхозно не получается.
Третье, -  сделать антенну в виде темляка, с длиной окружности сантиметров 50. Использовать для этого гибкий ленточный кабель на 4-5 жил, соединить все жилы последовательно. У нас получится что-то вроде рамочной антенны. Хотя не знаю будет ли такая антенна нормально работать в данном случае.
Четвертое, - вывести провод наружу, удлинить его другим куском провода, как в одном из моих аппаратов описанных выше.

И то плохо, и это. Потому пока выбрал первый вариант. Не могу сказать насколько это эффективно, по первым наблюдением вроде получше. Со временем может быть придумаю что-то еще.

telef-0.thumb.jpg.0d5f39f4456b958d5a8b50bbb6555fce.jpgtelef-1.thumb.jpg.da91c210cccc21607f75b8e94969f99a.jpgtelef-2.thumb.jpg.6ea045cc3e39e886438fdb1895206dfb.jpgtelef-4.thumb.jpg.c8f79d018d09e6b537b4153ccc8c3b91.jpgtelef-3.thumb.jpg.5160036ca63386a4004e1a50b08d4b4a.jpg

Upd: Продолжаю разбираться с описанной выше колонкой.
Первое: Если светодиод вообще не нужен, то его можно выдрать вообще не разбирая корпус. Светодиод находится за горизонтальной перекладиной прикрывающей динамик, его можно нащупать пальцами, да и вообще он может быть виден если посмотреть снизу или сверху. Захватываем его каким-то инструментом вроде круглогубцев (длинногубцев) или мощного пинцета, и вытягиваем из разъёма вниз (обязательно вниз). Функциональность устройства от этого не изменится, но аккумулятор будет работать дольше. Тем более что на ярком свету этого светодиода вообще не видно.
Второе: Очевидно разъем куда подключается светодиод изначально был придуман для питания какой-то отключаемой внешней приблуды. И на него подается напряжение от аккумулятора напрямую. То есть там нет никакого резистора или другой токоограничительной цепи. Если для светодиода с эффектами напряжение 3,7 вольт еще более-менее терпимо, то для белого светодиода уже нет. Ток светодиода составляет 40 mA, что уже слишком много. К тому же это совершенно лишняя и непроизводительная нагрузка на аккумулятор. Было решено ограничить ток до 15 mA установив дополнительный резистор на 47 Ом. Резистор ставится в разрыв цепи, последовательно со светодиодом в любом удобном месте. Его можно установить как на проводе так и на светодиоде. Я установил на проводе, потому что это мне показалось более удобным. Светодиод был заменен, хотя и работал. Просто он достаточно долго проработал при заметном превышении по току, и у него могла начаться деградация, и он мог сам умереть через некоторое время. А может и нет.

Upd: Да, антенна проложенная через ручку заметно улучшает приём. Собственно это самый простой вариант, который не требует ничего. Так например в деревне раньше ловились одна-две станции с помехами, а теперь принимается гораздо больше, и без помех. Правда замечен и небольшой минус, - если взять аппарат за ручку, то ладонь может экранировать антенну, и приём радио может прекратиться или ухудшиться. Ключевое слово - "может". Заметно это только при приёме очень слабой станции.

Поиск станций всё равно желательно провести заранее, в городе, или каком-то другом месте с хорошим приёмом. За ручку при этом аппарат не держать.

Upd: Вчера, 20.11.2021 купил в Светофоре еще один экземпляр. При том же самом внешнем виде, и той же самой модели есть некоторые отличия. Звуковое меню на русском языке. И при соединении со смартфоном требуется разрешение на доступ к контактам. На кой фиг интересно. Вероятно данный девайс может работать как блютус-гарнитура, но я это не проверял.

В смартфоне в свойствах данного устройства имеется галочка на разрешение доступа к контактам:

Screenshot_2021-11-21-11-51-42-186_com.android.settings.thumb.jpg.89fc786970e024662a70b3ea12c1e046.jpg

Такое разрешение конечно же не было дано, еще чего не хватало. Колонка работает только как мультимедийное устройство.

Выше я говорил что светодиод можно отключить длинным нажатием кнопки >|. В новой версии это не работает. И иного способа его выключить я не нашел. Удалил светодиод с эффектами, поставил красный, точнее какой-то малиновый через резистор на 100 Ом. Предполагается что ток должен быть примерно 7-10 mA. Пока пусть будет чисто как индикатор включения. А там посмотрим.

Насчет совместной работы с Windows 10. Одну такую колонку старого образца подключил к ноутбуку через Bluetooth. При чем интересно, колонка коннектится с ПК только в том случае, когда ПК загружается при уже включенной колонке. Если попытаться подключиться к уже работающему ПК, то результат так серединка на половинку, или подключится, или нет.

Windows видит колонку, говорит что всё нормально, но звук не выводится.

 

Upd. 9.4.2023. Встретилась новая версия Светофоровской колонки. Мне в общем она и не нужна, просто купил для коллекции и из интереса, посмотреть что это такое и в чем отличие от предыдущих моделей. Начать нужно пожалуй с того что это больше не Telefunken. Это теперь просто Wireless Speaker MX-5. Из отличий можно упомянуть разве что другое голосовое меню на русском языке. При чем интересно вместо "Режим Блютус" как в предыдущей модели, в этой произносится "Режим беспроводного соединения". По всей видимости разработчики постарались как можно подальше уйти от всех лицензий. Выключатель питания как и раньше механический, возможности по воспроизведению те же самые. Те же самые кнопки, и всё тот же эпилептический светодиод. Качество звука для третьего сорта вполне приличное, хотя на малой громкости и в паузах наблюдается слабый шум в виде рокота с шипением. Да он в общем у всех аппаратов такого рода наблюдается.
Блютус подключается как обычно, устройство называет себя "MX-5". Доступа к контактам не требовалось (галочка имелась, но была неактивна).
Радио работает довольно хорошо, колонка поймала много станций, но поскольку нет какого-то индикатора трудно судить поймала она все или не все станции, которые имеются в моей местности. Так что прокладка антенны через ручку дает свои результаты. Нельзя произвольно установить желаемую частоту, радиостанции выбираются кнопками + и - только из ранее запомненных при сканировании. Таким образом если при сканировании та или иная станция была пропущена, то мы её не услышим до следующего сканирования. Потому сканирование нужно всегда проводить в месте с хорошим приемом.
Кнопочная регулировка громкости у этого, да пожалуй что у всех недорогих (насколько я могу судить) аппаратов одинаковая и не особо правильная. Дело в том, что громкость должна регулироваться по логарифмическому закону. То есть если начать прибавлять громкость от нуля, изменения сперва будут небольшие, а потом всё больше и больше. А тут похоже громкость регулируется по линейному закону, и получается что установить маленькую громкость довольно сложно. Для средней и большой громкости это становится уже неважным.
Вскрытие показало что аккумулятор 18650 теперь в отдельном отсеке, для его замены уже не нужно разбирать весь аппарат, и не нужен паяльник. Но всё равно требуется отвертка. Динамик на 2 Ома, 5 ватт, по крайней мере так написано. Сопротивление реально 2 Ома. Антенна как всегда - вокруг динамика, проложил её через ручку. Светодиод был заменен в этот раз на синий, включенный через резистор 100 Ом. Получилось довольно красиво.
Зарядка такая же как и в предыдущих моделях, через разъем Mini USB при помощи стандартного шнура, от любой сетевой 5-вольтовой зарядки или пауэрбанка. Я просадил аккумулятор до звукового сигнала разряда, и потом зарядил от обычной 5 вольтовой зарядки через USB тестер. Ток заряда более-менее стабильный, зарядка началась при значении 370 mA, продолжалась на уровне 360 mA, плюс-минус 2 mA, к концу заряда ток упал до 110 mA. Так что тут всё довольно неплохо. При том что ЗУ может выдать более 2 ампер. Зарядка длилась 5 часов, залито по прибору 1100 mah. Есть работающий индикатор заряда, - при заряде светится красный светодиод, который при окончании заряда гаснет, чего не было в предыдущих моделях. И это тоже не может не радовать.

Если предположить что звуковой сигнал разряда появляется когда аккумулятор разряжен ну пусть до 20%, и откинуть треть от залитых миллиамперчасов на потери, получается что аккумулятор имеет прикидочную ёмкость где-то примерно 700-800 mah. При средней громкости заряда должно хватить часов на 8-10 непрерывной работы.

kolonka-21.thumb.jpg.7daa5c08544a0c3c5b9fa078e8d6ecf5.jpg

kolonka-22.thumb.jpg.e4b78c3196d60387f2e70a0b442d748f.jpg

kolonka-23.jpg.dfe6f3e82f61e9bb63907c5354bd4fba.jpg

kolonka-23a.jpg.a3e23b1a41af1344982dbe8141c7a84f.jpg

kolonka-24.jpg.6017aff864ea2b21ba532f5845f7edfc.jpg

Моя коллекция. :) Слева-направо, от старой к новой.

kolonka-25.jpg.abac36174c1a707cdbc50256796bfcbe.jpg

 

Upd: 25.02.2024
Встретилась очередная модель колонки из Светофора. Купил чисто для интереса, посмотреть чем она отличается от предыдущих вариантов. С первого взгляда мало отличий. Теперь это судя по коробке Velton Park МХ-8, а судя по самому аппарату - просто MX-8. Зарядка через кабель USB-> USB Type C (есть в комплекте) от любой USB зарядки (нет в комплекте) или пауэрбанка. Есть поддержка нормальных MicroSD карт, раньше были гнезда под фиг знает что за карту, побольше MicroSD, но поменьше SD. Я таких и не видел вживую никогда.
Приемник достаточно чувствительный, но слушать его невозможно, потому что не отключаемый светодиод с эффектами создает очень мощную помеху. Не знаю как она попадает в приемник, то ли по радио, то ли через питание.
При разряде аккумулятора сперва подаются звуковые сигналы, и потом аппарат отключается. Во время заряда горит красный светодиод, который гаснет при завершении заряда, и это хорошо. Зарядка через USB тестер показала что ток заряда начинается с 400 - 420 mA, по мере заряда падает до нуля, и это тоже хорошо. Сообщено аккумулятору 1010 mah, отбрасываем треть на потери и КПД, остается примерно 700 mah, хотя заявленная ёмкость 1200 mah, но в общем истина где-то рядом. Для зарядки полностью разряженного аккумулятора понадобилось 3 часа 40 минут.

Вскрытие показало что... антенна проходит через ручку. С ума сойти, я даже рассмеялся. Или конструкторы наконец опохмелились, или прочитали этот пост, где я упорно убирал антенну от динамика и размещал её в ручке. Аккумулятор 18650 внутри корпуса припаян намертво, и оперативно его заменить не получится. Динамик 3 Ома, 5 ватт. Задача заменить светодиод на какой-то одноцветный, и поставить в цепи его питания резистор на 100 Ом. Что бы добраться до светодиода надо снять динамик. Светодиод подсоединяется пайкой, и крепится на термоклей, хотя раньше был разъемчик. Поставил на этот раз светодиод светло-желтого цвета.

По Блютусу не соединял, но предполагаю что всё так же как и в предыдущем аппарате.

Внутренний вид:

kolonka-1.thumb.jpg.ac2d289cfc7c7dcf317070a9e57531a7.jpg

Вид без динамика:

kolonka-2.thumb.jpg.54312df009c99da37e15d610834b4954.jpg

Коробка:

kolonka-3.thumb.jpg.cc13802b5c87534103354f0e9db57ae4.jpg

Тоже коробка:

kolonka-4.thumb.jpg.d04c35ef17d9180f96a37fbf2133c65a.jpg

Пополнение коллекции, слева-направо, от старых к новым.

kolonka-5.jpg.0e12d1f7def8bab186d19ce8f19145cd.jpg

 

Изменено пользователем Valery
Ссылка на комментарий
Поделиться на другие сайты

  • 1 год спустя...

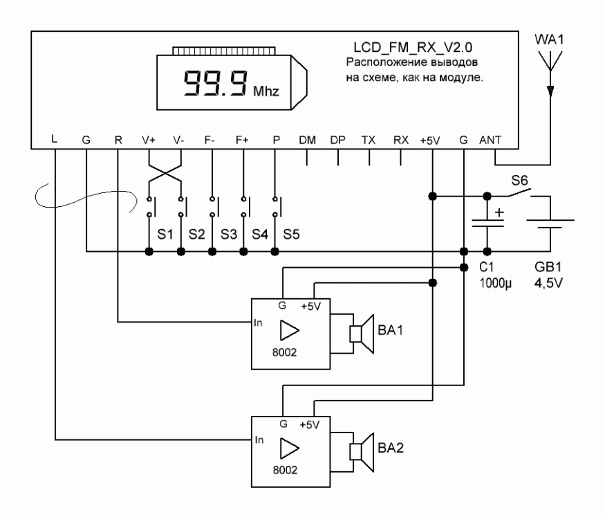
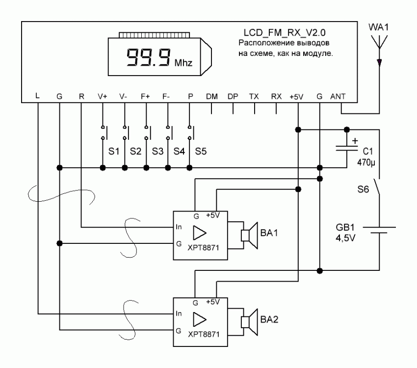
На новогодних каникулах от нечего делать сделал FM приемник, используя модули с Алиэкспресса. Когда-то давно встретил там комплект модулей под названием LCD_FM_TX_V2.0 и LCD_FM_RX_V2.0. Это комплект из передатчика и приемника, работающих с частотной модуляцией в стерео режиме (так заявлено) на частоте 87-108 Мгц, то есть на вещательном "FM" диапазоне. Приемник и передатчик можно было купить как комплектом, так и раздельно. Они похожи с виду, и на первый взгляд отличаются только маркировкой RX - приемник, TX - передатчик. Я купил только приемник, и далее будет рассматриваться только он.

1961919121_LCD_FM_RX_V2.0screen.thumb.GIF.6625d0ec3a1c803eb56c5ad4d05ddced.GIF

Модуль LCD_FM_RX_V2.0 имеет довольно много контактов для внешних подключений:
L. Выход левого канала.
G. Минус, общий провод. Два выхода "G" соединены между собой внутри схемы.
R.  Выход правого канала.
V+.  Громкость больше.
V-. Громкость меньше.
F+. Короткое нажатие - частота больше на 0,1 Мгц, длинное нажатие - следующая станция.
F-. Короткое нажатие - частота меньше на 0,1 Мгц, длинное нажатие - предыдущая станция.
P. Короткое нажатие - отключение звука, длинное нажатие - автоматический поиск станций.
RX, TX, DP, DM. Предназначены для подключения внешних устройств.
+5V. Плюс питания.
G. Минус, общий провод.
Ant. Для подключения антенны.

Схема найденная в интернете:

01721-1-500x500.jpg.d65d08c697da6f779a3a61d6ab1421fe.jpg

Полная схема приемника получилась такая:

1688444319_LCD_FM_RX_V2.0.thumb.GIF.3b6a403c91c3627e46699697e39be379.GIF

Выходы на схеме расположены точно так же как и на модуле, если расположить его индикатором к себе и контактами вниз.

В качестве усилителей использованы два модуля-усилителя на ИМС XPT8871. Усилители работают на малогабаритные динамики на 8 Ом 0,5 ватт. Антенна представляет из себя кусок жесткой проволоки. S1-S5 - кнопки без фиксации. Ёмкость конденсатора C1 не критична. Источник питания - 4,5 вольт, предполагалось что от трех батареек AA, установленных в кассету. Ток потребления при средней громкости и указанном напряжении 250-500 mA (!). Работоспособность сохраняется при снижении напряжения до 2,7 вольт.
Заявлено что в данном модуле имеется поддержка цифровой обработки сигнала DSP (Digital Signal Processing). Это не цифровое радио, это аналоговое радио, но с цифровой обработкой сигнала с целью повышения качества и уменьшения помех. Поскольку это не отключаемая опция, трудно сказать насколько она эффективна и работает ли вообще. Изготовлен только прототип на макетной плате, в таком виде как он представлен на фотографии:

radio.thumb.jpg.dfecedbfe937fbd7b357c1a674b895d7.jpg

Это всё слеплено из того что нашлось дома. Динамики подходят скорее для всевозможных пищалок, более-менее нормально можно слушать только речь. Но более подходящих всё равно нет. Усилители слишком мощные для этих динамиков, аналогичные тем что были применены в аппарате описанном выше (пост от 23 июня 2017 года). Они в том аппарате нормально "качают" трехваттные динамики, а тут полваттные. Эти усилители даже в покое потребляют порядка 150 mA. Как нетрудно заметить потребляемый ток для батарейного питания (как предполагалось) не лезет ни в какие ворота. Испытал пока от лабораторного БП, работа достаточно четкая, чувствительность достаточная. Заказал более подходящие усилители, но доставка обещает быть долгой. Может быть что-то переделаю со временем, заменю усилители, динамики, переделаю на питание от аккумулятора, но вряд ли, потому что уже не интересно, да и FM приемников у меня и так достаточно.

 

Ссылка на комментарий
Поделиться на другие сайты

  • 2 недели спустя...

Немного измененный вариант приемника описанного выше. Кнопки "+" и "-" поменяны местами, потому что вроде как логичнее что бы "+" был справа. А маркировка выводов F- и F+ перепутана. На новой схеме все изменения отображены. Применены усилители на ИМС 8002, это более экономичный усилитель, ток покоя у него 9 mA, при примерно таких же остальных характеристиках как у описанного выше усилителя. Усилитель имеет вход отключения звука "Mute", который не используется (оставлен свободным).
У модуля усилителя всего один минусовой контакт, и я не рискнул подсоединять к нему и минус питания, и сигнальную "массу", потому минусовой провод сигнальной витой пары подключен только с одной стороны. Хотя в общем-то на таком небольшом расстоянии и витая пара не особо нужна. Теперь ток при напряжении питания 4,5 вольт и средней громкости примерно 200-250 mA, что уже вполне нормально. На плату установлена кассета на 3 батарейки АА, и выключатель питания. Динамики оставлены прежние, так как их нечем заменить. Аппарат в общем получился очень неплохой.
Усилители установлены на плату при помощи медных проволочек:

new_usil-1.jpg.77705fb335a95ff9a4956989e6bc0a3e.jpg

Антенна - обмоточный провод диаметром 1мм и длиной около полутора метров. Провод свернут в спираль.

1640532532_LCD_FM_RX_V2.0.thumb.GIF.5b679b21995f96fa1293992d9e6427de.GIF

new_usil-2.thumb.jpg.715db6369dca84dfeb7e049f91a86e9f.jpg

new_usil-3.thumb.jpg.d91c2e3483cd79e67495393ae4ec954f.jpg

Батарейка везде для масштаба.

Усилители включены по т.н. мостовой схеме, а это значит что выходы могут быть подключены только к динамикам. После сборки перед включением необходимо убедиться в отсутствии замыканий, так как замыкание любого из выходов на плюс или минус, или выходов между собой скорее всего приведет к выходу усилителя из строя. Это относится к любым усилителям с мостовой схемой, в том числе и описанным выше.

Изменено пользователем Valery
Ссылка на комментарий
Поделиться на другие сайты

  • 2 месяца спустя...

Собрался я сделать так сказать завершающий на данный момент аппарат. Он должен был работать с описанными выше колонками в корпусах S-30, и иметь среднюю нормальную мощность порядка 2х15 ватт, а максимальная должна была быть порядка 2х30 ватт. Описывать я его подробно не буду, просто скажу что он собран по тому же принципу что и все описанные выше аппараты. В нем использованы модуль mp3/fm/Bluetooth имеющий обозначение JQ-D022BT-A, цифровой усилитель 2х30 ватт под обозначением TPA3110 XH-A232, сигнал с модуля на усилитель подается через регулятор громкости на сдвоенном переменном резисторе на 10 килоом. Питание предполагалось от внешнего БП в прямоугольном пластмассовом корпусе на 12 вольт, 6 ампер. Аппарат получился неплохой, но не такой как мне бы хотелось. Почему-то усилитель не развивает мощности. Мощность у полученного аппарата получилась разве что 2-3 ватта на канал, о "раскачке" описанных колонок и речи нет. Качество звука в режимах Bluetooth и USB хорошее, насколько это возможно при малой мощности.
Радио FM вообще подвело. Или настраивается на пустоту, или ловит одну и ту же станцию несколько раз на разных частотах. При чем у нас есть станция на 107,9 Мгц, она самая мощная, ловится буквально на тапок без антенны, но этот приёмник её в упор не видит. Решил что попался не очень удачный экземпляр усилителя. Помню что были у меня два модуля обычных аналоговых усилителей подходящей мощности. Но не нашел их дома. Как говорится "как кверху улетели". И тут я понял, что это намек, я всё ловлю на лету (с), о том что пора прекращать это всё. И прекратил.

usil-1.thumb.jpg.9528ed2320f8ab30728f3f9daa8dd7b6.jpg

usil-2.thumb.jpg.e7246f8c03e770fce1dfc8d4becb2ad2.jpg

759145_TPA3110XN-A232.thumb.GIF.6f2b5bb74c3de74d9123bae210ed45fe.GIF
Возможно когда-нибудь выберу время и доведу его до ума, но пока нет ни времени ни желания.

На этом я прекращаю изготовление законченных аппаратов.  Тема будет продолжена если займусь переделкой данного аппарата, или если встретится какой-то интересный модуль или другой узел, или схема.

 

Ссылка на комментарий
Поделиться на другие сайты

  • 1 год спустя...

Обзор трех FM мини-приемников с Алиэкспресс. Купил я их просто из интереса, без какой-либо цели. И на данный момент не вижу как и где их можно было бы использовать. Но как игрушка для детей, или практика для начинающих вполне сгодятся.
Все схемы имеют минимум намоточных деталей, в основном это покупные дроссели (похожие на резисторы), везде используются "часовые" кварцы на 32768 Гц. Все приемники питаются напряжением 3 вольта от двух батареек AA, работают только на наушники, провод которых является антенной. Все приемники представляют из себя плату с закрепленной на ней кассетой для батареек. В качестве наушников лучше использовать "компьютерную" гарнитуру или полноразмерные наушники с длинным проводом, и с регулятором громкости в виде "крутилки". Кнопочный регулятор громкости (какие бывают на гарнитуре от смартфона) работать не будет. Делать какие-то корпуса не вижу смысла, достаточно использовать полиэтиленовый пакет.

***

Первым будет приемник на ИМС RD5807FP, продается он только в виде набора деталей. На плате есть маркировка HYDZ и YFM-2 200324. Цена на момент покупки 135 руб. (Все цены с учетом доставки).

RD5807FP_scr.thumb.jpg.5e041ef4f121b1e26970ff93436ac6e6.jpg

RD5807FP_orig.thumb.jpg.265a0dff466063d7b1f300e4cab179c7.jpg

RD5807FP_orig-ph-1.thumb.jpg.c3a3803352c84d6f4e2159b799223564.jpg

RD5807FP_orig-ph-2.thumb.jpg.d3d2135972a3b32b8e7c6a2890e9449e.jpg


Работа с приемником проста - кнопки Vol+/Vol- - регулировка громкости, кнопки CH-/CH+ - поиск станции ниже/выше по частоте. Как только станция обнаружится, поиск остановится. Power - включение.
Батарейки подключаются "намертво", выключение только кнопкой. На приемнике нет никакого индикатора, потому забыть его включенным очень легко. Потому при длительных перерывах в работе батарейки лучше извлекать. Ток покоя при выключенном от кнопки приемнике до 13-14 мкА, рабочий ток 21-22 мА. Мало зависит от громкости. Как видно токи очень маленькие, батарейки прослужат очень долго.
Нет шкалы или индикатора, трудно понять что за станция работает сейчас, еще труднее найти нужную станцию. Это конечно не что-то особенное, множество Bluetooth-колонок именно так и работают. Я не люблю приемники без каких бы то ни было индикаторов, из-за этого я купил только один приемник такого типа, хотя имеются и другие аналогичные.

***

Второй приемник имеет обозначение на плате DIY-1. Поставляется и в собранном виде, и в виде набора деталей. Я выбрал собранную плату. Цена на момент покупки 442 руб.

RDA5807MP_digit_scr.thumb.jpg.d710435fcf8000e137bb3e1cc9d0da99.jpg

RDA5807MP_digit.thumb.jpg.476a57605f21631c12865d495125620d.jpg

RDA5807MP_digit_ph-1.thumb.jpg.8d57308b62077401e9d9dc00be502af6.jpg

RDA5807MP_digit_ph-2.thumb.jpg.554c3d70fbea67b7074eeb3acf8e9a12.jpg


Это более сложный аппарат с цифровым индикатором, он построен на двух ИМС, это RDA5807MP - тюнер с цифровым управлением, с дополнительным усилителем на транзисторе, и AC1082 - контроллер, который обслуживает кнопки, тюнер и индикатор. Этот приемник помимо батареек может работать от телефонной зарядки или пауэрбанка через порт USB type C. Но следует знать: 1. В схеме нет развязки USB и батареек, потому при работе от USB, батареек в кассете быть не должно. 2. При питании от не очень качественных импульсных БП могут быть помехи. Я включал приемник только от батареек, USB портом не пользовался.

Назначение кнопок:
Power: Короткое нажатие - включение и выключение. Длинное нажатие (при включенном приемнике) - запуск сканирования. Частоты всех найденных станций будут записаны в память, затем их можно выбирать короткими нажатиями кнопок V-/V+.
PR-: Короткое нажатие - частота меньше на 0,1 Мгц. Длинное нажатие - поиск станции ниже по частоте. Когда станция обнаружится, поиск остановится.  
PR+: Короткое нажатие - частота больше на 0,1 Мгц. Длинное нажатие - поиск станции выше по частоте. Когда станция обнаружится, поиск остановится.
V-: Короткое нажатие - вызов ранее запомненной станции ниже по частоте. Длинное нажатие - громкость меньше.
V+: Короткое нажатие - вызов ранее запомненной станции выше по частоте. Длинное нажатие - громкость больше.

Приемник неплохой, и звук и качество приема вполне хорошие. Индикатор есть, и настройка вполне удобная. Индикатор светодиодный, не отключаемый. Так же как в приемнике выше, физического отключения батареек нет. При напряжении питания 3,0 вольт ток покоя (в выключенном состоянии) 38-40 мкА, ток при работе 32-34 мА. Ток мало зависит от громкости. Как видно рабочий ток тут небольшой и батареек хватит надолго, а вот ток покоя скажем так заметный, потому при длительном хранении батарейки лучше не оставлять в кассете.

***

Ну и третий приемник, на этот раз с поддержкой FM/AM (средние волны) и настройкой переменным резистором. Называется он FM/MW 2 band radio DIY-3, и построен на ИМС KT0936M. Цена на момент покупки 452 руб. Я купил его в собранном виде.

KT0936M_analog_scr.thumb.jpg.162dc7416da9caed4003d6a6e3d68c6f.jpg

KT0936M_analog.thumb.jpg.390931e33fa5359dfc7aa51bb54da000.jpg

KT0936M_analog-ph-1.thumb.jpg.606097b52ce2c7a5ed81a6f4ff0b3d40.jpg

KT0936M_analog-ph-2.jpg.5fef3a2fbe272425c0da85b12841286c.jpg


Схема очень простая, из намоточных деталей покупные дроссели и АМ - магнитная антенна, которую нетрудно намотать самостоятельно, или вместе с ферритовым стержнем взять средневолновую катушку от неисправного АМ приемника.
Режим работы выбирается переключателем на три положения OFF/FM/MW, желаемая громкость устанавливается подстроечным резистором отверткой. Настраивается приемник на станцию переменным резистором, по шкале нарисованной на плате.
Работа с приемником проста, - подключить наушники и батарейки, включить приемник одновременно выбрав нужный диапазон, поймать станцию вращая резистор настройки. Есть светодиодный индикатор включения и настройки. Звук - моно.
С настройкой не всё ладно - трудно настроиться на станцию, резистор для этого не очень подходящий. Конечно было бы хорошо использовать линейный многооборотный резистор. Ну уж что имеем, то имеем. Что интересно, при изменении напряжения питания настройка на станцию не смещается, хотя вроде как должна. Видимо в схеме ИМС этот момент учтен.
На АМ в наше время вряд ли что-то можно будет поймать кроме шума.
Тока покоя тут нет, потому что выключатель "физический", при напряжении 3,0 вольт, ток при работе 33-35 мА, что неплохо для батарейного питания. Ток мало зависит от громкости. Общее качество вполне приемлемое.

***

Тема будет продолжена когда мне в очередной раз что-то покажется интересным.

Ссылка на комментарий
Поделиться на другие сайты

Для публикации сообщений создайте учётную запись или авторизуйтесь

Вы должны быть пользователем, чтобы оставить комментарий

Создать учетную запись

Зарегистрируйте новую учётную запись в нашем сообществе. Это очень просто!

Регистрация нового пользователя

Войти

Уже есть аккаунт? Войти в систему.

Войти
×
×
  • Создать...